核心观点
5月4日,海关总署发布公告,同意增加俄罗斯符拉迪沃斯托克港(海参崴港)作为吉林内贸货物中转口岸。海参崴是俄罗斯远东的行政中心和第一大港口,临近我国东北地区,是中俄远东合作的重要枢纽。此次俄罗斯“开放”海参崴,可以视为中俄远东合作深入的一个重要标志。
回顾历史,中俄远东合作始于2009年左右。近年来中俄在多个领域的合作加速推进,几个重大跨境基建项目正式落地。
近期,交运、能源、粮食等或是双方合作的重点领域,双方或就口岸建设、海上及陆地运输、粮食出口等进一步深化合作。
往后看,今年9月12日在符拉迪沃斯托克举行的第八届东方经济论坛是重要观察时点,论坛将发布中俄边境合作计划。
报告摘要
海参崴“开放”,4个关注点
1、海参崴并不是首次作为中转口岸,但是第一次对吉林“开放”。早在2007年,黑龙江内贸货物就能通过海参崴港等3个俄罗斯港口中转,但试点阶段限制较多。吉林也早于2010年启动试点,但此前中转口岸并不包括海参崴。此次海参崴对吉林“开放”,意味着以后东北地区的货物将能从吉、黑两地出发,在这个俄远东最大港口中转,再运至东南沿海。
2、货物中转算内贸,不征收关税,但需要缴纳相关的物流等费用。
3、东北到华南的运输成本、时间将缩减。参考此前其他内贸中转路线的情况,每个集装箱大约可以节约运费2000元,运输时间节省2到4天。
4、海参崴后续的运力情况。海参崴当下或面临一定的货运承载压力,但俄方表示远东海关有方法应对不断增加的货运量,包括增加“滨海1号”和“滨海2号”两条运输走廊。
中俄远东合作历史进程与后续关注点
(一)远东的地理、资源及战略意义
1、地广人稀:面积占全俄4成,人口只占5%。
2、资源丰富。远东地区供应着俄罗斯30%的矿物原材料、70%左右的鱼类,天然气储量接近我国全国总量。
3、战略性强:深处北极航线的核心圈。未来,全球变暖使北极航线有望成为国际贸易的重要运输干线,远东地区的战略地位也将进一步提升。
(二)远东合作发展回顾
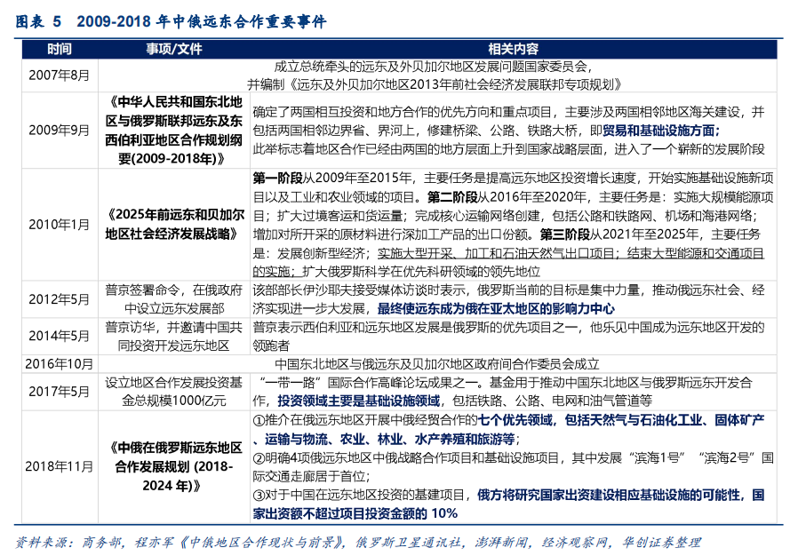
中俄远东合作是一项长期的合作计划,早在2009年就以国家战略规划纲要形式确定下来。《中华人民共和国东北地区与俄罗斯联邦远东及东西伯利亚地区合作规划纲要(2009-2018 年)》实施期间,双方在跨境基础设施、贸易等方面取得了一定进展,但整体落实相对缓慢。原因是多方面的,如双方合作的兴趣点不同。
2018年,中俄双方又接续出台新规划,规划期间为2018-2024年。明确了油气、矿产、运输物流、农业等7个优先领域以及4个重点合作基建项目。相比于原规划,新规划更强调单向引导中国企业在俄远东地区投资。
当前,中俄多领域的合作加速推进。如中俄跨境公路桥、铁路桥以及西伯利亚管道,均在2022年正式开通。
远东地区仍是中俄合作的重心之一,交运、能源、粮食等或是双方近期重点合作领域。今年3月,双方联合声明提及,要加强口岸建设、海上及陆地运输合作;5月,俄罗斯新增海参崴作为吉林中转口岸。能源及粮食方面,今年5月,俄罗斯加快推进天然气协议及谷物走廊项目。
(三)远东合作后续的重要时间点
中俄约定将俄罗斯“东方经济论坛”和“中俄博览会”列为中俄共同推进远东地区经贸合作的重要平台。
2023年7月10日至13日,第七届中俄博览会将于俄罗斯叶卡捷琳堡市举行,关注届时双方可能展开的经贸合作。
2023年9月12日至15日,第八届东方经济论坛将在符拉迪沃斯托克举行。东方经济论坛是中俄在俄远东地区发展经贸合作的重要平台。当前俄滨海边疆区政府正在制定与中国的边境合作计划,该计划将在今年的论坛上发布。
正文如下:
一、海参崴“开放”,4个关注点
5月4日,海关总署公告2023年第44号,批复同意吉林省进一步扩大内贸货物跨境运输业务范围,增加俄罗斯符拉迪沃斯托克港(海参崴港)作为内贸货物中转口岸,浙江省舟山甬舟集装箱码头和嘉兴乍浦港作为内贸货物跨境运输入境口岸。
(一)关注点1:海参崴并不是首次作为中转口岸,但是第一次对吉林“开放”
早在2007年,黑龙江内贸货物就能通过俄罗斯海参崴港等3个港口进行中转,但试点阶段限制较多。2007年2月,海关总署发布2007年第5号公告,决定开展内贸货物跨境运输业务试点,出境口岸限黑龙江绥芬河,所经俄罗斯口岸限海参崴港、东方港、纳霍德卡港。但在试点阶段,参与企业、货物范围、运输方式等都有所限制。
吉林也早于2010年启动试点,但此前中转口岸并不包括海参崴。2010年8月,海关总署同意吉林省开展内贸货物跨境运输试点,当时的中转口岸为朝鲜限元汀里-罗津港。2020年,海关总署又增加俄罗斯斯拉夫扬卡港作为吉林内贸中转口岸。
此次海参崴对吉林“开放”,意味着今后我国东北的内贸货物可以通过吉林、黑龙江两省,经俄罗斯海参崴中转,运输至上海、浙江等东南沿海地区。
(二)关注点2:货物中转算内贸,不征收关税
根据海关总署的定义,内贸货物跨境运输,指国内贸易货物由我国关境内一口岸启运,通过境外运至我国关境内另一口岸的运输方式,目前主要以东北地区为主。
这种“借道”国外港口、销往国内的方式算内贸,海关对内贸货物不征收进、出口关税及其他税费。但由于涉及出入境,所以依然要履行当地海关检查、放验的义务,还需要缴纳相关的物流等费用。
(三)关注点3:东北到华南的运输成本、时间将缩减
由于黑龙江、吉林等地区缺少出海口,海运货物长期主要发往辽宁大连港、丹东港等中转,路程超过1000公里,而绥芬河、珲春到海参崴只有200多公里。
内贸中转路线的开通,将明显缩减东北到华南的运输成本和时间。可以参考的数据有两个:一是微信公众号“海关发布”2017年7月文章《内贸货物跨境运输是什么?为何要跨境?》。文章显示,将货物从黑龙江绥芬河运往江苏太仓港,相比传统运输方式,采用内贸货物跨境运输,每个集装箱大约可以节约运费2000元。二是吉林政府官网发布的信息,2020年开通的“珲春-斯拉夫扬卡(扎鲁比诺)-舟山”航线,比通过大连、营口港线路近300到800公里,运输时间节省2到4天,单吨运输成本可节省10至20元。吉林可以通过这条线路开展“北粮南运”业务,山东的化肥、啤酒、铜精矿等货物也能作为返运货物输至吉林。
(四)关注点4:海参崴后续的运力情况
海参崴当下或面临一定的货运承载压力。由于西方对俄的制裁,俄罗斯多条海运线路受阻,更多货物集中到海参崴运输。此外,部分西方的船舶公司(如丹麦马士基)也停止了在俄罗斯的业务。
但俄方对此表态积极。5月15日,俄罗斯远东海关总局局长接受俄罗斯卫星通讯社采访时表示,如果中国通过海参崴运输其内贸货物,远东海关将有能力应对不断增加的货运量。俄方对可能增加的货运量承载要求,给出了三方面准备:一是增加“滨海1号”和“滨海2号”两条运输走廊,去年这两个走廊实际上并没有运营;二是俄联邦海关局远东分局新增了近500名员工;三是准备了一个技术方案,中方货物通过铁路运输后将立即前往港口。
二、中俄远东合作历史进程与后续关注点
海参崴是俄罗斯远东的行政中心和第一大港口,临近我国东北地区,一直是东北-远东合作的重要枢纽。此次俄罗斯“开放”海参崴,正是中俄远东合作深入的重要标志。
那么远东地区为什么重要?历史上中俄远东合作是如何推进的?当下双方将就哪些领域重点合作?后续有哪些时间点值得关注呢?
(一)远东的地理、资源及战略意义
1、地广人稀:面积占4成,人口只占5%
远东是俄罗斯面积最大,但人口最少的联邦区。远东地区面积高达690多万平方公里,占全俄的40%左右。但这个和2/3中国版图一样大的地区,只有不到800万人口,占全俄人口的5.6%,相当于平均一平方公里只有1.1个人(2020 年全俄人口普查结果)。
符拉迪沃斯托克(即海参崴)是远东联邦区的行政中心和第二大城市,也是俄罗斯在太平洋上最大的港口。
2、资源丰富:矿产(30%)+鱼类(70%)+油气资源
俄罗斯远东地区供应着俄罗斯30%的矿物原材料。根据中国地质调查局沈阳地质调查中心周永恒等发布的文章《俄罗斯远东地区矿产资源开发现状与潜力》,远东地区金、银、铀、钨、汞、锑、锗、萤石和氦矿的储量均居俄罗斯第一位, 这些矿产中大部分的储量超过全俄罗总储量的一半。
远东地区的油气储量大, 尤其是天然气储量, 截至2017年,剩余可采石油及天然气储量分别为11亿吨和5万亿立方米。截至2021 年底,我国石油、天然气剩余探明技术可采储量分别为36.89亿吨、6.3万亿立方米。
远东的鱼类资源同样也很丰富,据东部俄罗斯网信息,全俄鱼类产品捕捞量超70%来自远东。
3、战略性强:深处北极航线的核心圈
北极航线是俄罗斯长期建设和发展的航运通道,是巴拿马运河和苏伊士运河之外又一条连接太平洋和大西洋的通道,可以明显缩短航程、降低成本。以东北航线为例,根据中国文化研究院《<中国的北极政策>如何指引中国踏入“北极圈”》显示,该航线是连接东北亚和北欧的最短可行航道,与传统航线相比,可以缩短大约三分之一航程,运输成本也减少20%至30%。
远东地区正处于北极航线核心圈。北极航线由三条航线组成,东北航线、西北航线和穿极航线。远东地区正在东北、西北这两条主要航线的交汇处。国务院新闻办公室2018年发布的《中国的北极政策》白皮书指出,未来“全球变暖使北极航道有望成为国际贸易的重要运输干线”。在此背景下,远东地区的战略地位也将进一步提升。
(二)远东合作发展回顾
中俄远东合作是一项长期的合作计划,早在2009年就以国家战略形式确定下来,即《中华人民共和国东北地区与俄罗斯联邦远东及东西伯利亚地区合作规划纲要(2009-2018年)》,明确双方相互投资的重点领域。《纲要》实施期间,双方在跨境基础设施、贸易等方面取得了一定进展,但整体落实相对缓慢。原因是多方面的,如社科院俄罗斯东欧中亚研究所研究员高际香2019年2月10日的文章《<中俄在俄罗斯远东地区合作发展规划(2018-2024年)>述评》就指出,“双方合作的兴趣点不同,中方热衷于发展边境地区交通物流基础设施、建设新型边境口岸、对已有口岸进行现代化改造,并且对原料开采项目表现出较大兴趣,而对俄方力推的加工工业基地建设项目兴趣不足”。
2018年,中俄双方又接续出台《中俄在俄罗斯远东地区合作发展规划(2018-2024年)》,明确了油气、矿产、运输物流、农业等7个优先领域以及4个重点合作基建项目。相比于原规划,新规划更强调单向引导中国企业在俄远东地区投资。
当前,中俄多领域的合作加速推进。如此前进展缓慢的中俄跨境公路桥、铁路桥以及西伯利亚管道,均在2022年正式开通。
当下,远东地区仍是中俄合作的重心之一。今年2月,俄总统普京通过新华社发布署名文章,强调“加速西伯利亚和远东地区的社会经济发展是俄罗斯的战略任务之一”。3月,中国元首访俄与普京总统签署的联合声明,也提到要发展中俄远东合作。
近期,交运、能源、粮食等或是双方重点合作领域。交通运输方面,今年3月,双方联合声明提及,要加强口岸建设、海上及陆地运输合作;5月,俄罗斯新增海参崴作为吉林中转口岸。能源及粮食方面,今年5月,俄罗斯加快推进天然气协议及谷物走廊项目。
(三)远东合作后续的重要时间点
《中俄在俄罗斯远东地区合作发展规划(2018-2024 年)》明确,将俄罗斯“东方经济论坛”和“中俄博览会”列为中俄共同推进远东地区经贸合作的重要平台。
2023年7月10日至13日,第七届中俄博览会将于俄罗斯叶卡捷琳堡市举行,关注届时双方的可能展开的经贸合作。
2023年9月12日至15日,第八届东方经济论坛将在符拉迪沃斯托克举行。东方经济论坛是中俄在俄远东地区发展经贸合作的重要平台。当前俄滨海边疆区政府正在制定与中国的边境合作计划,该计划将在今年的论坛上发布。
作者:华创证券张瑜(S0360518090001),来源:一瑜中的,原文标题:《不只是海参崴!一文读懂中俄远东合作——政策观察双周报第58期》,有删减


