摘要
春节期间,海外主要股指多数上涨,原油价格走强;美伊谈判陷入僵局,美方下达最后通牒,美国最高法院判决对等关税违法;国内春节假期出行强度持续上行,传统游、特色游均有升温。
一、全球大类资产:春节假期前后,海外股指多数上涨,人民币一度升至6.88
春节假期前后(2月16日-2月20日),海外股指多数上涨。美股方面,受最高法裁定IEEPA关税违法对风险偏好的提振,纳指、标普500和道指分别上涨1.5%、1.1%和0.3%。亚洲市场,韩国综合指数大涨5.5%,恒指下跌0.6%。欧洲方面,CAC40、富时100、DAX30集体上涨。
假期前后,美元指数反弹0.9%、离岸人民币一度升至6.88。美元指数的反弹,主因美德利差的走阔;假期期间,由于通胀走势的分化,10年期美德利差走阔7bp。而受益于“结汇潮”的推动,在美元快速反弹的背景下,离岸人民币仍延续了较强的表现,并一度升至6.88。
假期前后,油价继续走强、金价震荡走高。原油方面,受关税被否对需求的提振及伊朗局势升温驱动,WTI原油、布伦特原油分别大涨5.7%、5.9%至66.5、71.8美元/桶。黄金虽受美元反弹压制,但地缘避险与滞胀预期支撑其顽强收涨,伦敦金上涨1.2%至5053.2美元/盎司。
二、海外基本面&数据:美国实际GDP增速弱于预期,美国最高法院判决对等关税违法
美国四季度实际GDP增速弱于预期,日本1月CPI同比回落至1.5%。美国四季度实际GDP环比年化增长1.4%,弱于市场3%的预期,政府关门影响较大;美联储1月纪要凸显观点分化;日本1月CPI同比1.5%,能源、基数效应是拖累;日本四季度经济增速弱于预期,环比年化仅0.2%。
美国最高法院判决对等关税违法。2月20日,美国最高法院以6比3推翻特朗普“对等关税”。特朗普随即宣布依据122条款对全球加征10%的关税,21日提高至15%。短期看,美国关税税率或小幅下降,长期而言,最高法判决难以改变关税总体格局,关税仍可能长期存在。
美伊谈判陷入僵局,美方下达最后通牒。2月17-18日,美国与伊朗举行第二轮谈判,双方仅就程序性指导原则达成微弱共识,核心议题分歧较大。2月19日,特朗普称若无法在10-15日内达成“有意义的协议”,美国或将采取“进一步军事行动”,中东地缘风险存上升可能。
三、国内事件&数据:春节假期出行强度持续上行,传统游、特色游均有升温
春节假期,人流出行强度持续上行,国内游热度有所回升。1)人流出行强度持续上行,同比自假期第2日-5%上行至假期第6日12.3%;2)从航班情况看,国内执飞航班数同比较十一假期上行1个百分点至3%,而国际执行航班架次同比回落9.1个百分点至1.3%;3)传统景点如四川景区等旅游热度回升,特色旅游如“非遗游”等表现亮眼。
价格整体表现平稳,酒店、机票价格有所上行,电影票价则偏弱。1)假期第1-4天,全国重点零售和餐饮企业销售额同比8.6%、较2025年十一假期上行5.9个百分点;2)春运期间预售机票价格平均908元、高于去年同期;3)酒店预定房价较去年同期上行5.4%,民宿价格持平去年同期;4)电影平均票价同比-4.5%、较十一假期回落12.7个百分点。
节前,《求是》杂志发表总书记重要文章《当前经济工作的重点任务》。文章明确指出,当前经济重点任务为将政策发力点精准转向实施城乡居民增收与优化“两新”政策,大力深化拓展“人工智能+”与战略新兴产业布局,全面激发各类经营主体活力并推进全国统一大市场建设。
风险提示
地缘政治冲突升级;美国经济放缓超预期;美联储超预期转“鹰”
报告正文
春节期间,海外主要股指多数上涨,原油价格走强;美伊谈判陷入僵局,美方下达最后通牒,美国最高法院判决对等关税违法;国内春节假期出行强度持续上行,传统游、特色游均有升温。
一、全球大类资产:春节假期前后,海外股指多数上涨,人民币一度升至6.88
(一)海外市场风险偏好提升,股指多数上涨
春节假期前后(2月16日-2月20日),海外主要股指多数上涨。美股方面,受最高法院裁定IEEPA关税违法的风险偏好提振,三大股指集体上涨,纳指、标普500和道指分别上涨1.5%、1.1%和0.3%。亚洲市场,受半导体催化、韩国综合指数大涨5.5%,日经225和恒生指数分别下跌0.2%、0.6%。欧洲方面,法国CAC40、英国富时100指数、德国DAX分别上涨2.5%、2.3%、1.4%。
(二)美债利率小幅反弹,欧洲债市利率多数回落
春节假期前后(2月16日-2月20日),主要发达国家的长期国债收益率多数回落。受偏强的PCE数据等影响,10Y美债收益率上行4.0bp至4.08%。其他债市方面,受通胀预期回落等影响,欧债利率集体回落,10Y西班牙、日本、法国、葡萄牙、德国、英国、意大利下行6.1bp、6.1bp、3.8bp、3.5bp、3.0bp、2.7bp、2.3bp。
(三)美元指数快速反弹,离岸人民币延续走强
春节假期前后(2月16日-2月20日),美元指数反弹0.9%、离岸人民币一度升至6.88。欧元、英镑、日元兑美元均有所贬值,贬值幅度分别为0.7%、1.3%、1.5%。美元指数的反弹,主因美德利差的走阔;假期期间,由于通胀走势的分化,10年期美德利差走阔7bp。而受益于“结汇潮”的推动,在美元快速反弹的背景下,离岸人民币仍延续了较强的表现,并一度升至6.88。
(四)原油价格继续走强,金银价格震荡走高
春节假期前后(2月16日-2月20日),油价继续走强、金价震荡走高。原油方面,美国最高法院否决关税法案提振了全球贸易复苏前景,叠加伊朗地缘局势再度升温引发供应中断担忧,供需两端利多共振,推动WTI原油、Brent原油分别大涨5.7%、5.9%至66.5美元/桶、71.8美元/桶。黄金方面,尽管美元指数反弹与美债收益率上行对黄金有小幅压制,但伊朗地缘激发的避险买盘与“GDP走弱+PCE反弹”的滞胀对冲需求形成支撑,金价在多空博弈中震荡上涨,伦敦金上涨1.2%至5053.2美元/盎司。
二、海外基本面&数据:美国经济增速弱于预期,美国最高法院判决对等关税违法
(一)美国GDP:四季度实际GDP增速弱于市场预期
四季度美国GDP增速弱于预期,2025年全年经济增速仍达2.2%。美国2025年四季度实际GDP环比增长1.4%(年化),弱于市场3%的预期,也低于三季度的4.4%。根据数据公布前的亚特兰大联储GDPNow预测,可见此次数据低于预期的拖累主要来自政府消费及投资。但综合来看,2025年美国全年经济增速为2.2%,显著强于2025年初的市场预期。
四季度,史上最久政府关门导致政府消费大幅拖累经济增速。四季度美国GDP数据最大的拖累来自于政府部门,政府消费拖累实际GDP增速(环比年化)1个百分点,三季度为拉动0.36个百分点,政府关门是主要影响因素。但是,这一因素是暂时性的,一季度政府消费大概率出现反弹。
四季度AI投资表现稳健,库存下降幅度收窄,住宅投资边际改善。四季度,美国私人投资对实际GDP增速(环比年化)的拉动达到0.66个百分点,三季度为0.03个百分点,主要拉动力来自于库存变动,其次为住宅投资。1)住宅投资方面,随着美联储降息、特朗普政策改善住房可负担性,2026年美国房地产市场或处于“温和”复苏阶段;2)非住宅投资方面,结构上知识产权投资拉动提升,设备投资有所放缓,后者受交运设备拖累,可能与汽车消费疲软、关税不确定性有关。换句话说,四季度AI相关投资仍然对经济增长形成支撑;3)库存方面,四季度美国私人库存变动拉动经济增速0.21个百分点,较三季度提升0.33个百分点,对应美国私人库存下降幅度收窄。随着2025年前期囤积的库存消耗,美国库存周期有望转向补库。
四季度美国居民商品、服务消费双双走弱。四季度,商品消费、服务消费对实际GDP环比增速的拉动分别为-0.01、1.59个百分点,三季度分别为0.64、1.70个百分点,可见商品消费走弱幅度更大。商品消费结构中,非耐用品消费大幅走弱,可能受到政府关门间接冲击(食品券发放中断等),耐用品消费拖累主要来自于机动车。
(二)美联储:1月纪要显示官员观点分化严重
美国2026年1月纪要显示官员观点分化严重。除了主流的观望派以及降息派,纪要首次明确,“部分参会者表示,支持在利率前瞻指引中采用“双向”表述,即政策利率上调是可能的,前提是通胀持续高于目标”。当前,在就业市场仍相对稳固的背景下,通胀担忧是核心关注点,除了前期关税推升商品通胀、住房通胀助力服务通胀降温外,一些(Several)与会者还预计,与技术或监管发展相关的生产率提高将对通胀构成下行压力。值得注意的是,一些(Several)与会者提到了资产估值过高和信用利差处于历史低位。一些与会者讨论了AI领域近期发展可能带来的脆弱性,包括股市估值偏高、市值和活动高度集中于少数公司,以及债务融资增加。
(三)日本通胀:1月日本CPI同比回落至1.5%
日本1月CPI同比回落至1.5%,能源价格是主要影响因素。2026年1月,日本CPI同比1.5%,核心通胀继续走弱。整体CPI降温的动力主要来自于能源价格回落,受汽油附加税取消、燃油补贴延续影响,同时基数因素也有所影响。除此之外,食品价格维持小幅上涨态势,核心服务通胀维持降温趋势。
(四)日本GDP:四季度日本经济增长弱于市场预期
四季度日本经济增长弱于市场预期。日本2025年四季度实际GDP环比增长0.1%,年化增长率仅0.2%,低于市场预期(0.4% QoQ / 1.6% 年化)。结构上,四季度日本住宅投资环比改善,居民消费小幅走弱。关注日本2026年“春斗”结果。
(五)美国最高法院判决对等关税违法
要闻:2026年2月20日,美国最高法院以6-3判决特朗普“对等关税”违法。
美国最高法院于2026年2月20日做出对等关税违法判决。核心判决理由是:对等关税违背清晰授权原则及重大问题原则,前者指特朗普加征关税所依据的IEEPA文本中,未出现 “关税(tariffs)”和“税收(duties)” 相关表述,依据IEEPA加征的对等关税、芬太尼关税违背了行政授权必须清晰明确的核心原则。后者是指涉及全局性重大经济政策,须有国会的明确法律授权,然而国会并未在 IEEPA 中作出任何明确授权。特朗普被判违法的关税措施有:1)芬太尼关税。其中,中国税率为20%(10%已在11月暂免)、加拿大为25%、墨西哥为25%;2)全球对等关税,包括10%的基准关税及国别附加关税。
最高法院判决未涉及退税安排,怎么退、退给谁、何时退尚不明确,全面退税概率较低。1)退款程序在法律流程上已被剥离出来,单独执行。最高法将退款问题下放给CIT法院,退税流程或较长。2)并非全部对等关税都需退还。根据美国海关数据,截至2025年11月,对等关税总收入为1335亿美元,退还多少取决于下级法院如何处理救济范围。上限是全面退税,下限是仅面向直接原告方退税,基准情形是限定范围内部分退税,已保全或已提出抗辩的进口商品更可能获得退税。3)自动的全面退税概率较低。参考司法救济平衡原则(Trump v. CASA,2025),救济范围必须与原告的伤害匹配,全面、自动的退税或不受法律支持。退税可能需厂商主动争取诉讼,特朗普也释放了不会快速退税的明确信号。
特朗普的表态强硬,宣布依据122条款对全球加征10%的关税,21日提高至15%,未提及338条款。判决后,特朗普摆出强硬姿态,使用极端措辞批评持反对立场的大法官,将反对关税的法官称为“国家耻辱”。实际措施上,特朗普20日当天宣布依据122条款对全球加征10%的关税,21日宣布加征至15%上限,对关键矿产、自然资源,农产品、药品、电子产品、汽车、航空航天等产品豁免,对符合USMCA协定的产品豁免,并且122关税不与232关税重叠,或利用122关税为后续301、232关税的中期安排争取时间,但未提及338条款50%的关税措施。
特朗普关税策略或是:保住现有关税框架,避免关税战成果被清零,但未必再度大幅升级。2025年,通过关税战,特朗普政府取得了两大成果:财政收入,投资协议。借助关税,美国2025年赤字率降至6.0%,获得了欧、日、韩等国1.7万亿美元的投资承诺。若对等关税违法,特朗普第二任期就职以来的相关政绩存在被清零的可能,特朗普有极强的激励保障关税存续,维护强硬形象。另一方面,在选举压力下,掀起新一轮关税升级或也不符合特朗普选票利益。因而,维护现有关税格局或是特朗普政府的优先事项。
不考虑122关税替代措施,对等关税失效将或使美国有效关税税率下降7-8个百分点。关税判决前,美国对全球有效关税税率为16.9%,其中对中国为31.07%,印度22%,日本14.9%,越南21.6%,意大利13.6%,德国13.7%,韩国12.8%。对等关税失效后,在不采取额外措施的情况下,美国有效关税税率或降至9.1%,对中国税率或降至15.4%,印度降至8.2%,日本降至9.9%,意大利降至7.0%,德国降至7.7%,韩国降至9.3%。中国、巴西、印度、越南等受益较大。
考虑122关税替代措施后,美国关税税率或仅下降3-4个百分点。对等关税失效后,特朗普随即启用122条款,在10%税率的情况下,美国有效税率或将下降3.9个百分点。但122条款失效后,若依赖232与301条款补足缺口,美国或需将301关税由中国扩大至多个主要贸易伙伴,将232关税覆盖范围进一步扩围。
(六)日本选举落幕,自民党席位扩大
要闻:2月18日,日本国会众参两院举行首相指名选举,高市早苗得到连任,出任日本第105任首相。
日本选举落幕,自民党席位扩大。1月23日,高市早苗解散众议院。2月8日,日本举行第51届众议院选举,高市早苗所在的自民党获得316席位,单独达到三分之二多数,自民党与维新会执政联盟获得352席。2月18日,日本国会众参两院举行首相指名选举,高市早苗得到连任,出任日本第105任首相。
选举后,日本宏观政策方向仍是宽财政,政策节奏或更加谨慎。债务失控风险有所缓和。1月下旬日本债汇冲击后,自民党对宽财政、弱日元的表态趋于谨慎。为避免市场担忧,高市已淡化减税承诺。选举后的优先事项或是稳定债务风险,继续扩大财政缺口或引发市场更大的波动,重演2022年英国首相特拉斯仓促下台的历史。
降低食品税税率是重点承诺。高市承诺两年内暂停征收食品税,由于减税议题有较强的拉票色彩,若自民党在选举中获得较大优势,减税幅度、落地节奏等调整空间或更大。2月以来,为避免市场担忧,高市在竞选中已淡化减税承诺,选举后,自民党或采取更温和的替代减税方案。长端利率仍趋于上涨,但随着自民党优势扩大,为获取选票采取竞争式宽财政的必要性降低,利率无序上涨的担忧短期有所缓和。
(七)美伊谈判陷入僵局,美方下达最后通牒
要闻:2026年2月17至18日,美伊在瑞士日内瓦举行第二轮谈判,双方未达成共识。
美伊谈判陷入僵局,美方下达最后通牒。2月6日,美伊双方在阿曼举行第一轮谈判,这是2025年6月冲突后,双方首次正式外交接触,美方同日宣布对伊朗实施新一轮制裁。2月10日,特朗普称不排除向中东地区增派第二艘航母,增强美国军事准备。2月11日,特朗普称仍以谈判、达成协议为优先选项。2月17日至18日,美伊在瑞士举行第二轮间接谈判。双方仅就程序性“指导原则”达成微弱共识,核心议题分歧较大。伊朗要求全面解除所有对伊制裁,美方要求伊朗放弃高浓缩铀活动,限制弹道导弹发展,坚持要求伊朗先履约。2月19日,特朗普表态称若无法在10–15 天达成 “有意义的协议”,美国将采取 “进一步军事行动”。伊朗称一旦遭袭必将发起 “合法且无上限的反击”。未来,美伊地缘风险或仍可能上升。
三、国内数据&事件:春节假期出行强度持续上行,传统游、特色游均有升温
春节假期,人流出行持续上行;结构上,传统游、特色游热度均有回升。相比之下,电影消费有所走弱,观影人次、平均票价均有回落。
(一)春节假期出行强度持续上行,传统游、特色游均有升温
要闻:2026年春节假期第1-6日,全社会累计跨区域人员流动量17.2亿人次,日均人流量同比4.6%,较春运返乡期间上行0.9个百分点。
总结:
特征一:2026年春运返乡期间,人流出行节奏偏晚、集中于除夕前3日。2026年春运开启后,全社会跨区流动量同比维持在1.5%附近;而除夕前三天(腊月二十六至腊月二十八)人流强度明显上行、达到阶段性高峰(同比6%),显示返乡客流更加集中。具体交通方式看,反映远距离出行的公共交通日均旅客发送量(含营业性公路、铁路、水路、航空)同比5.2%;不同于往年铁路旅客发送强度较高,2026年春运返乡期间公路、民航旅客发送强度较高,同比分别为6.1%、4.4%,铁路旅客发送量同比仅2.7%。此外,自驾出行强度相对较低,日均人流量同比仅3.3%。
典型地区的人流出行特征亦可印证,劳务输出大省的迁入强度、用工大省的迁出强度在除夕前3日集中上行至阶段性高位。从典型地区的人流出行方向看,以湖北、贵州为代表的劳务输出大省迁入强度自除夕前1周的1%、2%分别上行至除夕前3天36.1%、14.2%;相应地,广东、江苏等劳务用工大省迁出强度也分别自除夕前1周的4%、5%左右上行至除夕前3天18.5%、21.3%。
特征二:春节假期第3日后,人流出行强度进一步走高,或指向假期旅游出行需求强劲释放。春节假期第1-6日(2月15日至2月20日),日均人流同比较春运返乡期间上行0.9个百分点至4.6%。节奏上,人流出行强度在春节假期第3天(2月17日,正月初一)后走高,同比自-5%上行至12.3%;主因自驾出行客流反弹,同比自-7.1%上行至12%。公共交通日均旅客发送量也有上行,同比较春运期间上行5.8个百分点至11%;其中公路营运性客运量涨幅较大、同比上行7.7个百分点至13.7%,铁路、民航旅客日均发送量同比分别回升3.2、1.6个百分点至5.9%、6.1%。
特征三:从执行航班架次看,国内执行航班架次延续上行,跨境出行热度则有回落。国内执行航班架次有所上行,春节假期第1-6日执飞航班数同比3%、较2025年十一假期上行1个百分点。相比之下,跨境出行热度有所回落,国家移民管理局预测,2025年春节假期全国口岸日均通关人数将达205万人次、较元旦假期回落7%。假期第1-6日,国际执行航班架次同比1.3%、较2025年十一假期回落9.1个百分点。其中,出境游热度回落较大,中国至日本、柬埔寨航班数同比分别较2025年十一假期回落70.4、50个百分点至-47.7%、-10%。入境游延续火热,去哪儿数据显示,春节假期首日(2月15日),使用非中国护照预订国内航班的数量同比增长近两成。
特征四:从旅游目的地看,假期内传统景点出行热度回升,特色旅游如“非遗游”等表现亮眼。假期第1-4天,全国重点零售和餐饮企业日均销售额同比8.6%、较2025年十一假期上行5.9个百分点,银联、网联累计交易达9.78万亿元,同比15.0%。从出行目的地看,传统景点热度回升,如四川省A级景区(第1-5日)接待旅客同比10.2%、较2025年十一假期上行1.9个百分点;门票收入虽有回落(同比回落14.9个百分点至-8.3%),背后与各地普遍推出门票减免、消费券发放等政策有关。情绪消费需求驱动下,春节出行呈现观光旅行向文化沉浸式体验转变的特征,如广东揭阳(3.8倍)、云南普洱(2.6倍)、河南开封(2.3倍)等非遗小城春节民宿预订量迎来翻倍式增长。
特征五:价格表现整体平稳,酒店、机票预售价格较去年同期均有上行。截至2月11日,春运期间预售机票价格(裸票价)平均为908元、高于去年同期(884元)、2025年十一假期(804元)的均价。住宿方面,截至2月14日,春节假期酒店、民宿预定率分别为37.9%、37.6%,分别较十一假期回升0.8、回落0.9个百分点。价格方面,酒店预定房价较去年同期上行5.4%,民宿价格持平去年同期。
特征六:电影市场较十一假期有所走弱,量价表现均有回落。假期第1-6日,全国电影院线票房同比较2025年十一假期回落23.9个百分点至-47.6%。量价拆分看,春节假期平均票价同比-4.5%、较十一假期回落12.7个百分点,观影人次同比-47.5%、较十一假期回落31.6个百分点。不同能级城市的观影消费均有走弱,其中,一线、二线等高能级城市票房同比分别较十一假期回落16.1、25个百分点至-49.4%、-51.7%。
(二)地产成交低迷,结构上一线成交降幅较大
要闻:春节假期第1-6日(2月15日至2月20日),30大中城市商品房成交面积合计10.2万平方米,日均成交面积同比-43%。
总结:
春节假期,全国新房、二手房成交偏弱,结构上一线成交回落幅度较大。假期第1-6日(2月15日至2月20日),30大中城市商品房成交面积合计10.2万平方米,同比-43%、较假期前1周回落10.6个百分点。结构上一线城市商品房成交面积回落幅度较大,同比较假期前1周下行14.7个百分点至-46.8%,二线、三线商品房成交面积回落幅度相对较小,同比分别较假期前1周下行7.4、12.5个百分点至-40%、-45.2%。全国二手房成交面积也有回落,假期前1周同比较假期前2周下行3.6个百分点至-20%;其中一线城市二手房成交面积同比回落7.6个百分点至-22.8%。
(三)工业生产整体向好,建筑业开工表现分化
要闻:截至春节假期前1周(2月9日至2月15日),工业生产方面,冶金链、石化链开工均有回升。建筑业开工表现分化,反映地产投资的粉磨开工率有所回落,而反映基建投资的沥青开工率则维持韧性。
总结:
春节假期前,工业生产整体向好,建筑业开工表现分化。春节假期前1周(2月9日至2月15日),工业生产中,高炉开工延续上行(环比0.6%),同比维持在2.2%。石化链开工也有改善,纯碱、涤纶长丝开工同比分别较前周回升1.5、0.9个百分点至-2.2%、-3.3%。相比之下,汽车半钢胎开工率表现较弱,同比回落4.8个百分点至-10.9%。建筑业开工方面,更多反映地产投资的全国粉磨开工率有所走弱,同比回落4.2个百分点至-0.1%;沥青开工率维持韧性,同比维持在1.1%。
(四)1月通胀分化,背后源于春节错位、输入性因素拉动提升,需求偏弱共同影响
要闻:2月11日,国家统计局公布1月通胀数据,CPI同比0.2%、前值0.8%、预期0.4%、环比0.2%;PPI同比-1.4%、前值-1.9%、预期-1.5%、环比0.4%。
总结:
1月PPI降幅明显收窄,主因铜价对PPI的拉动进一步增加,基期轮换也有一定程度的影响。1月PPI环比0.4%,同比上行0.5pct至-1.4%。我国价格指数每五年进行一次基期轮换,2026年开始为新一轮基期轮换调整,测算本次基期轮换对每月PPI同比的影响平均约为0.08个百分点,总体较小。更重要的是,1月铜价涨幅进一步扩大(环比9.3%),相应有色采选、有色压延业价格环比分别5.7%、5.2%,拉动PPI环比0.5%,为最强贡献项。钢价对PPI贡献也为正,拉动PPI环比0.1%。
相比之下,煤油等大宗商品价格、中下游PPI表现偏弱。国际原油价格下行影响国内石油开采、精炼石油产品制造价格分别下降3.1%和2.5%,油价拖累PPI环比-0.08%,煤价也有走弱,拖累PPI环比-0.15%。中下游产能利用率也未明显改善,导致上游涨价对中下游的拉动相对有限,测算中下游仅拉动PPI环比0.1%。其中,酒和饮料、医药等行业PPI环比分别-1.4%、-0.9%。
受春节错位的影响,1月CPI同比明显回落;但剔除该因素后,CPI整体仍偏弱。统计局测算,本轮基期轮换对CPI影响拉动每月CPI同比0.06个百分点。而2026年春节与2025年形成错位,导致1月CPI在高基数的影响下,同比较前月回落0.6个百分点至0.2%。而1月CPI环比仅0.2%、明显低于往年春节前月的CPI表现(0.6%),反映出整体CPI仍较弱。结构上,食品CPI同比回落幅度较大,较前月下行1.8个百分点至-0.7%。其中,鲜菜、鲜果CPI同比分别回落11.3、1.2个百分点至6.9%、3.2%。猪价受前期存栏数较高影响,同比维持在-13.7%低位。
剔除金价影响后,核心商品CPI也相对偏弱。1月核心商品CPI同比回落0.4个百分点至1.6%。拆分结构看,1月金价同比上行至68.7%,带动金饰品价格的同比涨幅继续扩大至77.4%;而剔除金饰品后的其余核心商品CPI同比明显下行、较前月回落1个百分点至-1.7%。结构上家电CPI进一步走强,或更多反映供给的影响,与铜等原材料涨价和反内卷的传导有关,但其他领域价格仍较弱。
剔除春节错位后,服务CPI也弱于往年春节前月,或与“返乡潮”提前有关。受春节错位的影响,1月,服务CPI同比回落0.5个百分点至0.1%。拆分结构看,服务CPI中最大单项是锚定房租变化的虚拟房租CPI受租房需求影响较大,目前租房需求较弱令1月房租CPI同比继续回落(-0.1pct至-0.4%)。核心服务CPI也偏弱,1月环比0.3%、低于往年春节前月的服务CPI表现(0.6%)。但统计在食品烟酒中的在外餐饮CPI有所改善、同比上行1.7个百分点至2.5%。
展望后续:相比于上游涨价的影响,中下游价格表现更加关键,我们持续跟踪中下游反内卷的政策效果。过去三年,大宗商品价格仅能解释30%左右PPI波动,PPI价格更多受到中下游内卷导致价格“超跌”的影响。即便大宗价格有延续上行的可能,上游价格向下游传导受阻,中下游PPI回升幅度或也有限,我们维持PPI弱修复的判断。CPI方面,春节错位下,2月基数走低,叠加金价高位,服务消费改善,或拉动CPI明显回升,年初CPI或呈现“V型”走势。
(五)央行公布2026年1月金融数据
2026年2月13日,央行公布2026年1月金融统计数据报告,其中1月份人民币贷款增加4.71万亿元。分部门看,住户贷款增加4565亿元,其中,短期贷款增加1097亿元,中长期贷款增加3469亿元;企(事)业单位贷款增加4.45万亿元,其中,短期贷款增加2.05万亿元,中长期贷款增加3.18万亿元,票据融资减少8739亿元;非银行业金融机构贷款减少1882亿元。
初步统计,2026年1月份社会融资规模增量为7.22万亿元,比上年同期多1662亿元。其中,对实体经济发放的人民币贷款增加4.9万亿元,同比少增3178亿元;对实体经济发放的外币贷款折合人民币增加468亿元,同比多增860亿元;委托贷款减少192亿元,同比多减641亿元;信托贷款减少4亿元,同比多减627亿元;未贴现的银行承兑汇票增加6293亿元,同比多增1639亿元;企业债券净融资5033亿元,同比多579亿元;政府债券净融资9764亿元,同比多2831亿元;非金融企业境内股票融资291亿元,同比少182亿元。
1月末,广义货币(M2)余额347.19万亿元,同比增长9%。狭义货币(M1)余额117.97万亿元,同比增长4.9%。流通中货币(M0)余额14.61万亿元,同比增长2.7%。1月份净投放现金5191亿元。1月份人民币存款增加8.09万亿元。其中,住户存款增加2.13万亿元,非金融企业存款增加2.61万亿元,财政性存款增加1.55万亿元,非银行业金融机构存款增加1.45万亿元。
(六)《求是》发表重要文章《当前经济工作的重点任务》
2月15日,《求是》杂志发表总书记重要文章《当前经济工作的重点任务》。文章明确,要坚持内需主导,深入实施提振消费专项行动并扩大优质商品和服务供给;坚持创新驱动,以科技创新引领产业升级,不断催生新质生产力。当前经济工作在促消费扩投资、培育新动能和化解重点领域风险上均作出系统部署,进一步增强高质量发展的内生动力与韧性。本次重点任务部署将政策发力点精准转向实施城乡居民增收与优化“两新”政策,大力深化拓展“人工智能+”与战略新兴产业布局,全面激发各类经营主体活力并推进全国统一大市场建设。
(七)国务院专题学习:深化拓展“人工智能+”,全方位赋能千行百业
2月11日,国务院以“深化拓展‘人工智能+’、全方位赋能千行百业”为主题开展第十八次专题学习。专题学习会议强调要全面推进人工智能科技创新、产业发展与赋能应用以培育新质生产力,明确要推动人工智能全链条突破与全场景落地;通过推进算法创新、加大高质量数据供给、提升大模型性能夯实技术底座;通过促进终端和服务消费、建设中试基地、发展智能体产业推进规模化商业化应用;通过优化智算资源布局、强化数算电网协同、推进软硬件适配培育产业生态。
(八)国务院办公厅:完善全国统一电力市场体系
2月11日,国务院办公厅印发《关于完善全国统一电力市场体系的实施意见》,旨在深化电力体制改革、健全新型能源体系相关市场和价格机制。意见明确到2030年基本建成全国统一电力市场体系,市场化交易电量占全社会用电量70%左右,2035年全面建成该体系,提出要推动电力资源全国范围优化配置,打通电网经营区交易渠道、促进跨省跨区与省内交易融合,健全现货、中长期、辅助服务、绿色电力等多元市场功能,构建统一的规则、治理、电价、技术标准和信用制度体系,强化政策协同与组织领导,为能源安全、经济社会发展和绿色低碳转型提供支撑。
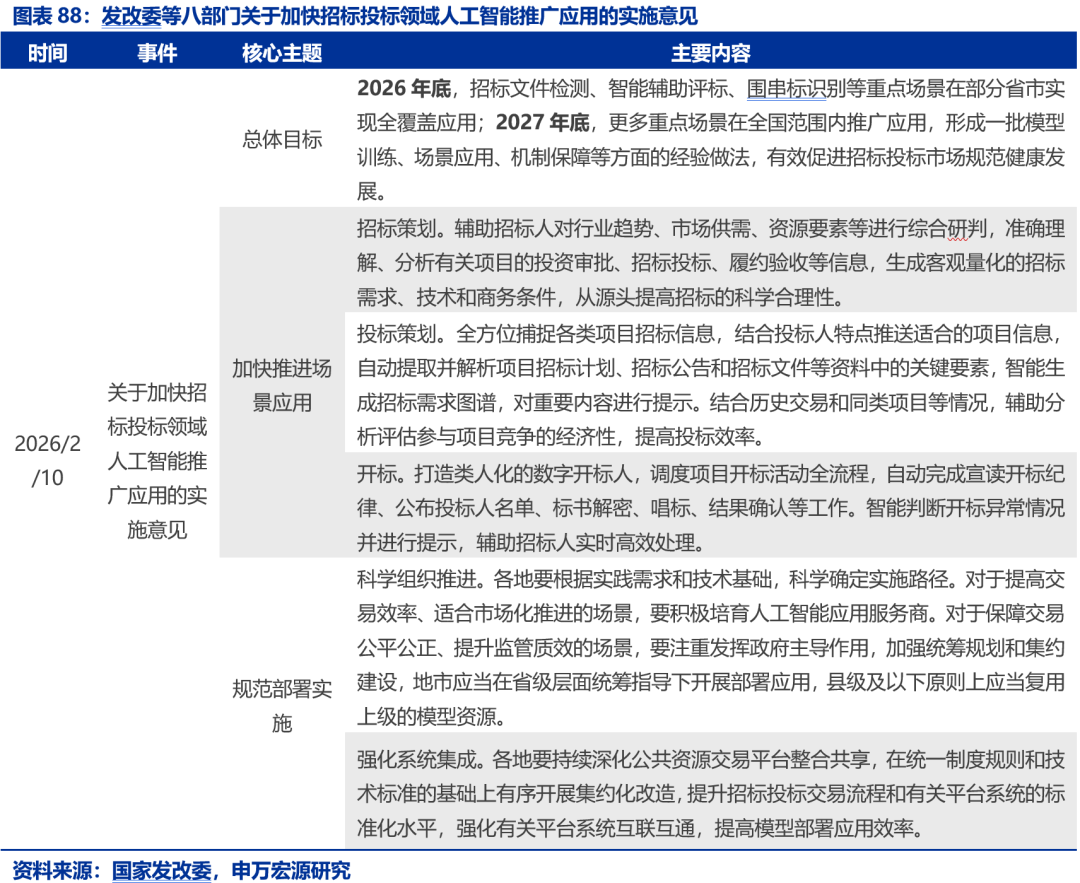
(九)国家发改委等:加快招标投标领域人工智能推广应用
2月10日,发改委等八部门联合印发《关于加快招标投标领域人工智能推广应用的实施意见》,旨在推动招标投标与人工智能深度融合、规范市场秩序。意见明确按照“政府引导、多方参与、场景牵引、安全可控”原则,提出2026年底招标文件检测、智能辅助评标、围串标识别等重点场景在部分省市全覆盖,2027年底在全国推广应用的目标,部署了“人工智能+”招标、投标、开标评标、定标、现场管理、监管六大类20项场景应用,同时明确科学组织推进、强化系统集成、夯实数据基础、坚持技术辅助定位、提升安全水平等部署实施要求。
(十)工信部等:强化信息通信业对低空基础设施的支撑
2月10日,工信部等五部门联合印发《关于加强信息通信业能力建设 支撑低空基础设施发展的实施意见》,旨在强化信息通信业对低空基础设施的支撑作用,推动低空经济健康发展、培育新质生产力。意见明确坚持“需求牵引、集约复用、试验先行、安全可控”原则,提出到2027年全国低空公共航路地面移动通信网络覆盖率不低于90%、研制不少于10项信息类基础设施标准、形成一批典型低空应用场景的目标,重点部署了按需推进低空通信网络覆盖、构建多元探测协同服务能力等。
2月13日,工信部召开低空产业发展领导小组全体会议,提出加大对低空产业创新发展的政策支持,加快标准预研,建立健全产业标准体系。会议表示,“十五五”时期,要充分认识我国低空产业发展面临的新形势,稳妥推进低空产业安全有序健康发展。要着力筑牢安全底座,加强生产制造行业管理,高度重视低空无线电安全、网络安全、数据安全,构建低空装备试验验证体系。要强化行业基础共性技术攻关,加速人工智能赋能。要有序拓展场景应用,强化场景牵引带动装备升级,深化高水平对外合作,夯实产业人才基础,为低空经济战略性新兴产业发展提供有力保障。
本文主要是对数据和事件的整理,不涉及观点更新。文中所涉及评论均为历史报告观点的重申。
风险提示
1、地缘政治冲突升级。俄乌冲突尚未终结,地缘政治冲突可能加剧原油价格波动,扰乱全球“去通胀”进程和“软着陆”预期。
2、美国经济放缓超预期。关注美国就业、消费走弱风险。
3、美联储超预期转“鹰”。若美国通胀展现出更大韧性,可能会影响美联储未来降息节奏。
THE END
本文来源:申万宏源宏观 (ID:gh_f8cb41bc3a85)



