早在2014年,中国央行就发起了法定数字货币的研究,但这一概念真正开始进入人们视野,仅仅在最近的一年里。
7月,滴滴、美团、B站、支付宝、字节跳动等企业相继传出与与中国人民银行数字货币研究所建立了“战略合作伙伴关系”,共同致力于创新和实施即将在互联网领域应用的数字人民币。
随着我国央行数字货币进展细节的逐步曝光,全球央行也掀起了一阵你追我赶的央行数字研发大潮,或早或晚,纷纷涌入这一赛道。
毫无疑问的是,在下一代的全球货币范式的赛道里,中国已经成为了领跑者。而这场巨大的先发红利,投资者应该如何把握?
我们结合国泰君安中小盘团队、国君计算机团队的两篇深度报告,从央行数字货币全产业链视角出发,为大家一一解读。
“数字货币”全球货币新战场
据2020年1月国际清算银行针对全球66家中央银行进行调查的结果显示,80%正在研究数字货币,10%即将发行央行数字货币。
今年以来,各国央行更是加速了数字货币领域的角逐。
资料来源:移动支付网
业内普遍认为,全球央行加速研发数字货币,和Facebook推出数字货币Libra脱不开关系。
2019年6月18日,Facebook宣布推出数字货币,引起多国央行的警惕。
据Facebook的介绍,Libra的定位是一种超主权数字货币,如果推行成功,Libra协会可能会在某种程度上承担“央行”的责任,这对任何国家的货币主权都将是一种挑战。
另一更深层次的原因则是由于Libra的未来布局,Libra背后有庞大的商业合作体系,其背后的主导公司Facebook覆盖了全球近27亿用户和168个国家,如此大的覆盖面积和潜在动员能力,对各国未来数字货币的推广都会产生较大阻力。
Libra庞大的合伙人集团 或对DC/EP推广形成阻力
数据来源:Libra白皮书
我国央行货币研究所所长穆长春就曾表示,发行央行数字货币的首要目的是保护货币主权。可以说,是Libra 敲响了国家货币主权的警钟。
而本月刚刚发生的SWIFT事件,又在某种程度上成为央行数字货币加速研发的催化剂。
目前全球跨境交易,对美国的SWIFT和CHIPS依赖度极高,而美国对这两个系统有较强的控制力。如果各国政府能够利用大数据平台和区块链技术构建一个新的清结算网络,持有数字货币的用户之间可以进行直接交易,或将可能绕开美元主导的清算系统。
央行数字货币 产业链概观
一般而言,数字货币改造大体可以分为发行、流动、安全三个环节。
数字货币改造大体分为 发行、流通、安全等环节
【发行】
根据前央行数字货币研究所所长姚前在《中国法定数字货币原型构想》一文中的阐述,我国法定数字货币发行总框架是由——
央行数字货币的发行和回笼基于“中央银行—商业银行”的二元体系来完成。
其中:
中央银行负责数字货币的发行与验证监测。
商业银行从中央银行申请到数字货币后,直接面向社会,负责提供数字货币流通服务与应用生态体系构建服务。
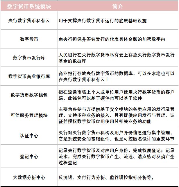
央行数字货币体系 核心要素为一币、两库、三中心
数据来源:《中国法定数字货币原型构想》、《数字货币技术实现框架》、国泰君安证券研究
# 中央银行
央行负责数字货币底层架构和技术的研发,其数字货币系统分为一币两库三中心——
“一币”是指由央行担保并签名发行的代表具体金额的加密数字串;
“两库”指数字货币发行库和数字货币商业银行库;
“三中心”指认证中心、登记中心和大数据中心。
由于央行侧IT是一个全新的市场,是数字货币的基石,预计将以央行自研为主、以国有大行和社会核心IT企业为辅,在安全加密等领域或对相关厂商开放。
央行数字货币系统核心模块
# 商业银行
银行是金融科技的主要需求方。
数字货币推广后,银行首先要建立数字货币商业银行库,同时对核心业务系统等相关系统做好针对数字货币的配套改造。其中,银行IT空间巨大。
【流通】
流通环节主要包括POS、ATM等机具厂商的更新改造需求,以及新增的数字钱包建设。
# POS及第三方支付厂商
数字货币时代的到来催生了POS机具的新一轮更新换代潮,POS需要增加满足数字货币要求的系统设置,同时也迎合了行业向智能POS发展的潮流。
#ATM厂商
随着移动支付和网络支付的发展,人们对现金的需求在减少,ATM市场进入饱和期。从长远来看,未来ATM机具可能面临着较大的不确定性。
但是短期现金等还难以从人们的生活中彻底离开,未来较长一段时间仍存在着现金的需求,所以ATM等机器也需要满足数字货币的兑付等要求,存在着改造的空间。
【安全】
数字货币作为具有法定地位的货币,应能实现代表国家信用、可以安全存储、能够安全交易、进行匿名流通等目标。因而,安全属性是最核心的底层保障。
细分来看,央行数字货币安全技术包括基础安全、数据安全、交易安全技术。
数字货币核心技术体系 包括交易、安全、可信保障技术等
数据来源:《中国法定数字货币原型构想》、《数字货币技术实现框架》、国泰君安证券研究
如加解密技术可应用于数字货币的币值生成、保密传输、身份验证等方面,匿名技术、身份证技术、防重复交易与防伪技术可应用于数字货币的交易,安全芯片技术可应用于交易终端(终端安全模块和智能卡等)。
典型的应用环节如央行数字货币系统中的认证中心(要对数字货币机构及用户身份信息进行集中管理,负责签发数字货币相关的数字证书,并提供签发相关平台和客户端数字证书接口,为数字货币交易各方提供安全的支付通道)、数字钱包及应用终端等。
三条投资主线
结合整个链条的流转过程和情况,国泰君安计算机团队和中小盘团队给出了三条比较确定的投资主线。
数字货币产业链公司 主要包括银行IT厂商、支付厂商、安全厂商等
1、银行IT
要完成和维护全国数字货币这一系统的运作,需要专业的IT服务商来构建这一庞大且稳定的体系,这对IT服务商来说是挑战更是机遇。
目前,我国银行IT行业经过多年发展,目前已经涌现出了一批具有代表性的头部厂商。
银行IT行业格局
注1:市占率根据IDC《2018年中国银行业IT解决方案市场格局》报告
注2:营收、净利润数据除非特别说明的,都是2019年数据。
由于五大行是银行的中坚力量,因此建议优先关注五大行的核心系统解决方案提供商。
2、POS机、ATM机更新换代
现存大部分客户端机具,如POS机和ATM机等,并不满足数字货币系统的需求,系统和机具不兼容风险较大,更新需求较大,钱包服务和支付服务提供商有望迎来机会。
货币流通环节厂商 主要包括第三方支付、POS、ATM等
3、安全密钥信息技术
根据央行货币研究所申请的专利情况显示,数字货币的投放、流转、回笼等过程的专利均涉及密钥部分,安全加密和 KYC 认证相关上市公司将有望受益。
数字货币安全厂商
本文作者:国君研究团队,来源:国泰君安证券研究




