2021年我国宏观经济局面纷繁复杂,三期叠加:全球经济政策传导失效低速恢复期、我国疫情后首个完整年度低基数下高增长时期、以及更为重要的“双循环”+“十四五规划”元年。我们建议分经济、政策两个维度,从上下半年的不同视角,来理解2021年中国宏观经济变化对更长时间全球经济版图的深远战略影响:经济结构——上半年看剔除基数影响能否恢复至潜在产出水平、下半年看经济驱动力量是否稳定转向“消费+制造业投资”拉动的优化格局;宏观政策——上半年看货币财政全球率先正常化,下半年看“双循环+十四五”长期经济政策框架的回归。
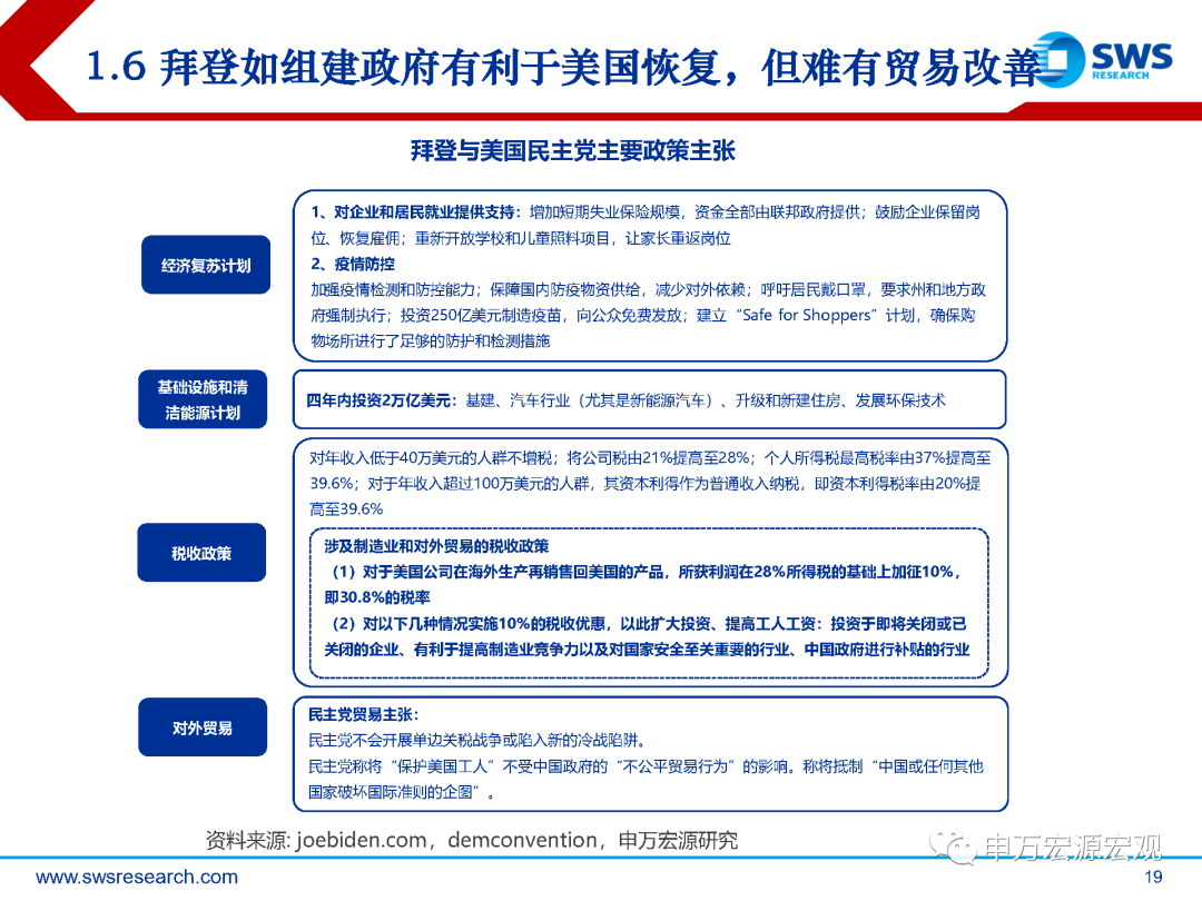
海外:刺激政策已难挽回受损的需求。海外各国防控政策左右摇摆,COVID-19大流行迄今已在海外蔓延3个季度,并正在导致海外主要经济体服务业和非耐用商品消费需求的永久性损失,美国为挽救收入和需求而采取过度的财政补贴却直接导致“挤出生产效应”,可能令海外工业产业链恢复更加困难从而形成“下降螺旋”。美欧等国的“非常规货币宽松常态化”和“财政赤字货币化”,刺激需求的效率进一步衰减,反而触发更大的金融和资产泡沫。拜登若能成功组建新一任美国政府,其强化防控、加税平衡财政赤字、强化多边合作等政策立场,无疑有利于美国经济的中期恢复,但我们并不期待美国民主党主导美对华贸易、投资、科技合作氛围的根本性改善。毕竟在第一阶段协议签署、以及海外巨大的商品供需缺口已经拉动我国出口超预期高增之后,我们应合理预期2021年出口并非主角;而双循环相互促进,更多展现的是我国融入全球产业链的长期政策决心。预计20/21年发达经济体、全球(不含中国)的GDP实际同比分别为-5.6%/5.5%、-5.6%/5.2%,2021年全球尚不能恢复至疫情前产出水平。
回顾2020:我国政策克制有效,投资出口拉升,料Q4已接近潜在产出水平。尽管Q1疫情首先冲击我国经济,导致大幅补库存背景下GDP同比仍只有-6.8%,需求冲击非常显著;但我国实施了以货币政策三阶段“跨周期调节”和降低企业社保缴费+减免疫情冲击行业增值税等为代表的“促进供给恢复类”短期政策组合,成功令我国工业和服务业供给在全球范围内率先恢复至正常水平;并合理配合了居民地产购置热情和海外供需缺口所驱动的“投资+出口拉动式”需求恢复过程。Q2、Q3我国GDP同比分别达到3.2%、4.9%,考虑到Q3的大幅去库存过程,实际需求恢复斜率更加陡峭。我们预计Q4在持续去库存的背景下,我国GDP同比增速仍可进一步上行至5.4%左右,全年可达到2.0%的普遍预期水平,与发达经济体进一步拉开差距。
返璞归真:消费+制造业驱动,2021重返潜在产出。我国在今年年初堪称全球最为严格的防控举措,成功避免了商品和服务消费需求中枢的永久性下移,从而令我国有潜力成为2021年全球各国恢复增长路径中,最有可能转为消费拉动为主的优化格局的经济体。居民收入高增、地产需求释放有所降温、以及地产竣工向好,均指向2021年我国居民商品消费有望重回过去数年的正常趋势水平之中;服务消费则有望稳健恢复至21Q2-Q3之间重回潜在趋势水平。我们预计2021年社会消费品零售总额同比增长17.2%,剔除基数仍相当于20-21年化7.0%-7.5%的趋势增速。商品消费和海外仍较大的商品供需缺口拉动下,我国制造业投资或达到12%的21年全年增长,带动固定资产投资全年增长约8%。净出口则可能在21H2小幅拖累增长。综合上述分析,我们预计2021年我国GDP同比增长9.0%左右,从21Q1的约19.0%逐步回到21Q4的5.6%左右。
行稳致远:货币财政正常化,双循环长期框架回归。继20H1我国采取果断、克制、高效的货币财政刺激并形成良好的供需效果之后,我们预计21H1我国又将在全球率先实现货币财政政策的正常化。货币政策全年预计以“宏观杠杆率维持稳定”为综合定量目标,对应社融存量同比从今年年底的13.5%左右降至21年中的11.5%、年底的11.0%左右;1月和7月(3季度)大概率需进行两次各50BP的降准,完成“跨周期调节”的第三阶段,重回货币中性。而今年特别国债发行、专项债扩容、以及社会保险基金存量资金的使用,均为21年广义财政赤字明显收窄提供了坚实基础,我们预计预算财政赤字率收窄至3.0%、新增专项债规模缩减至3.35万亿即可保障21年公共服务支出的稳健增长和4.8%左右的基建投资增速。明年是加快构建“双循环”新发展格局、实施“十四五”规划的第一年,经济政策整体将向长期回归。预计未来数年财税体制的深层次改革将走向前台,促进三大都市圈要素市场化改革加速推进、产业链完整性高级化程度显著提升,国企改革旨在市场化公平竞争环境下提升生产效率、做大做强国企利润以保障财政收入长期“第二支柱”;以人为核心的城镇化,则预计将更注重高效率、幸福感、下沉县级、连片发展。国内大循环为主体,需求端强调全面促进消费,供给端则链接创新和科技自立自强。
总结起来,我们预计2021年我国经济将成功回到潜在产出水平附近,从疫情冲击和修复的短期应急政策框架和“投资+出口拉动”的暂时性需求恢复结构中走出来,全球率先实现经济结构的优化和长期政策框架的回归。从总量到结构意义上,2021年均将成为“双循环”新发展格局和“十四五”规划的良好的、重要的开端。
本文来源:申万宏源宏观 (ID:SWS-Economics),作者:申万宏源宏观 原标题《返璞归真 行稳致远——2021年宏观经济展望》




