核心观点
1、如何理解近期央行的公开市场操作?
-
近期债市受到信用违约事件扰动,但央行有维稳资金面的迹象。
-
央行对资金面的呵护可能意在防风险。
2、但5月以来,市场对流动性的预期仍然悲观!
-
经济持续修复,资金流入实体,实体回报率上升,债市资金面和预期自然收紧。
-
5月以后,政策层面上看不到进一步放松的信号,甚至有收紧的预期。1)货币政策的表态开始收紧。2)6-9月是政府债券发行高峰期,而央行对资金面的呵护低于市场预期,资金利率波动放大。3)银行体系缺乏长钱,但央行对于增量MLF的提供则相对克制。
-
今年是信用扩张之年,明年大概率信用扩张速度下降,根据历史经验,紧信用之前往往需要紧货币,因此市场有紧货币预期。
3、本轮宽信用主要源于宽财政,紧信用或许并不需要大幅紧货币
-
从宽信用的方式看,08年以来典型的3轮宽信用周期,主要是贷款和非标的增长。贷款和非标融资的回升,大部分是对应了地产和政府(地方融资平台)加杠杆,更多是一种自发性融资,在推向紧信用的过程中(收紧融资量)往往需要紧货币(加息、加准备金)的形式推进(抬升融资成本)。
-
但今年以来的信用扩张主要通过宽财政实现。可比口径社融增速较去年年底增长3.1%,其中政府债融资是拉动社融增长的最主要科目。
-
因为本轮宽信用的驱动因素不同,信用收缩的方式可能也不是历史的简单重复。
-
本轮信用收紧可能更多地通过紧财政和严监管来实现。财政方面,明年政府债券融资大概率缩量。严监管方面,压非标+破刚兑可能拖累社融读数(近期开始管控融资类信托项目)。
-
货币端而言,收紧的方式可能不一样:1)资金利率可能维持紧平衡,但波动可能放大。2)可能出现LPR报价稳定,但贷款利率回升的情况。
-
市场相对悲观的流动性预期将以何种方式缓解?站在当前的位置,央行主动宽松进而缓解流动性预期的概率不高。流动性预期的改善可能需要看到实体融资需求的回落,尤其是地产、基建部门融资需求的下降。回归到市场层面,随着紧信用的推进,大概率能看到实体融资需求的转弱和债券机会的来临,但对于交易性资金需要避免长期逻辑短期化,过于左侧可能面临波动及亏损的风险,理解当前经济及市场所处的位置甚为重要。
如何理解近期央行的公开市场操作?
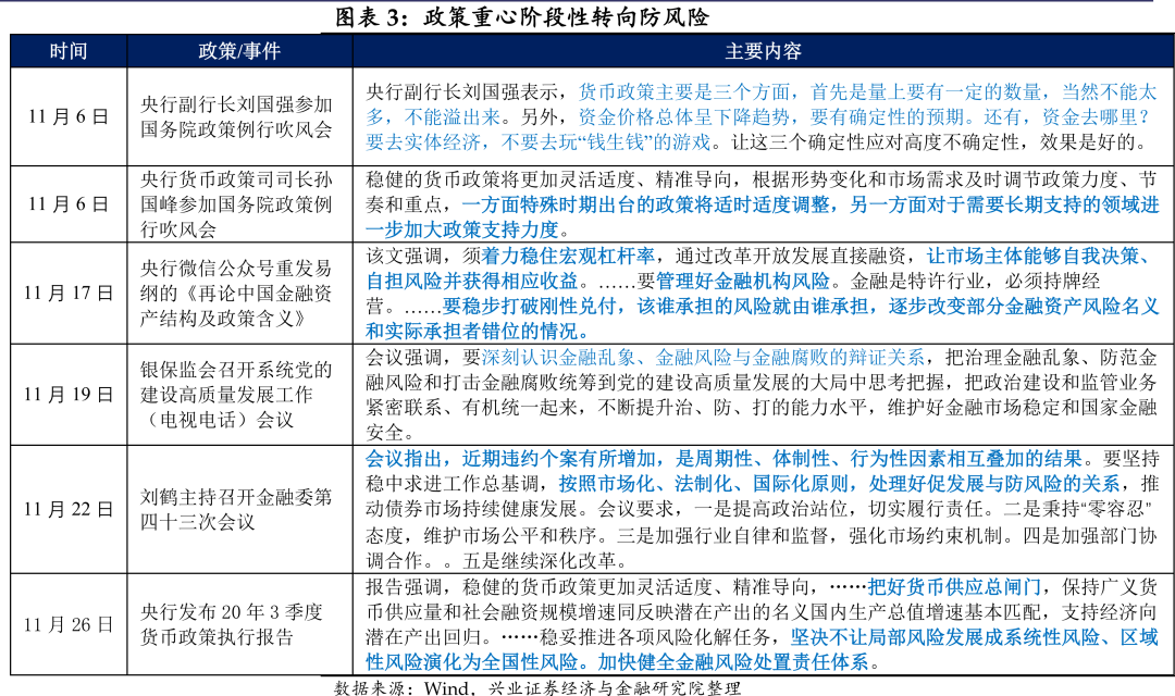
近期债市受到信用违约事件扰动,但央行有维稳资金面的迹象。11月中旬永煤违约后,信用违约事件冲击沿着“结构化发行个券抛压—信用债高于估值的成交量明显上升—部分债基产品可能遭到赎回—中短端利率债被抛售”的路径演绎,但在央行的操作下,信用违约对债市的影响得到缓和:近期央行在超量续作MLF的基础上,逆回购净投放也有所增加,银行与非银的流动性分层现象弱化,市场对资金面的预期缓和。
央行对资金面的呵护可能意在防风险。若放任本次信用违约事件继续演绎,可能形成加速信用收缩的效果,进而对实体企业的资产负债表形成冲击,抬升系统性风险发生的概率,这与近期政策重心边际转向防风险并不一致:近期金融委会议强调“近期违约个案有所增加,是周期性、体制性、行为性因素相互叠加的结果。要……按照市场化、法制化、国际化原则,处理好促发展与防风险的关系,推动债券市场持续健康发展。”同时,央行Q3货币政策执行报告中进一步明确了 “坚决不让局部风险发展成系统性风险、区域性风险演化为全国性风险”。
但5月以来,市场对流动性的预期仍然悲观!
经济持续修复,资金流入实体,实体回报率上升,债市资金面和预期自然收紧。
5月以后,政策层面上看不到进一步放松的信号,甚至有收紧的预期。
首先,货币政策的表态开始收紧。6月,易纲行长在陆家嘴论坛发言中提到“要关注政策的后遗症,总量要适度,并提前考虑政策工具的适时退出”。8月,孙国峰表示“既不让市场缺钱,也不让市场的钱溢出来”。此外,近期央行对稳定宏观杠杆率的关注度上升。上述发言对市场的指引是抗疫时期的货币政策逐步退出,货币政策趋于常态化,即边际收紧。
第二,6-9月是政府债券发行高峰期,而央行对资金面的呵护低于市场预期,资金利率波动放大。6-9月共有3.6万亿政府债券发行。以往政府债供给量偏高时期,央行往往进行对冲。今年的对冲力度则弱于市场预期,进而导致资金利率波动放大而市场预期进一步收紧。
第三,银行体系缺乏长钱,但央行对于增量MLF的提供则相对克制。由于结构性存款压降、利率债供给较多、实体融资需求旺盛等因素,银行体系缺乏长钱的问题凸显,但央行并没有降准释放长期资金,对于增量MLF的提供也相对克制,存单利率和7天资金利率的利差维持高位。
今年是信用扩张之年,明年大概率信用扩张速度下降,根据历史经验,紧信用之前往往需要紧货币,因此市场有紧货币预期。08年后每一轮信用收缩之前均有紧货币时期,实际上是通过货币端的收紧进而推动信用收缩。即每一轮都是以宽货币的形式推进宽信用、以紧货币的形式推进紧信用。打个简单的比方,宽货币紧货币类似基础货币的投放和回收,而宽信用紧信用类似广义货币的上升和下降,在宽信用向紧信用切换时往往都是有个紧货币紧信用的时期。考虑到明年信用扩张增速大概率下行,因此市场存在货币端收紧的预期。
本轮宽信用主要源于宽财政,紧信用或许并不需要大幅紧货币
那么,为什么以往的紧信用都是通过紧货币的形式推进呢?这跟宽信用的方式及宏观杠杆率的抬升有关。管控宏观杠杆率的目的,一是防止通胀预期的回升,二是防止资金进入低效率部门,累积成金融风险。12年之前央行货币政策主要目标是管理通胀预期,而12年之后货币政策目标多元化(管理通胀预期、防范金融风险、疏通货币政策传导机制等等),这均与宏观杠杆率有关。
而从宽信用的方式看,08年以来典型的3轮宽信用周期,主要是贷款和非标的增长。
1)09-10年可比口径社融增速的快速上升主要是4万亿背景下贷款快速增长所致。
2)12-13年可比口径社融增速的回升主要源于非标的增长。
3)15-17年可比口径社融增速的回升,主要是政府债融资的贡献,但是需要注意的是,15-17年新增政府债融资中约62%地方置换债,置换前大部分以贷款和非标的形式存在,因此15-17年可比口径社融增速的回升也主要源于贷款和非标的贡献。
贷款和非标融资的回升,大部分是对应了地产和政府(地方融资平台)加杠杆,更多是一种自发性融资,在推向紧信用的过程中(收紧融资量)往往需要紧货币(加息、加准备金)的形式推进(抬升融资成本)。
但今年以来的信用扩张主要通过宽财政实现。今年以来,可比口径社融增速较去年年底增长3.1%,其中政府债融资是拉动社融增长的最主要科目。这主要是通过1万亿特别国债、3.75万亿地方政府专项债以及赤字率的上升(国债和地方政府一般债亦上升)的方式实现。其次是企业债的扩张,即信用债的融资。而贷款对社融的贡献相比去年是相对平稳的,非标在严监管环境下对社融贡献仍然为负(只是负贡献的程度低于19年)。
因为本轮宽信用的驱动因素不同,信用收缩的方式可能也不是历史的简单重复。若是贷款和非标驱动的信用扩张,紧信用时需要通过货币端收紧,减少资金供给,抬高资金利率,进而减少实体融资需求来实现。若是宽财政驱动的信用扩张,信用收缩可能更多地通过直接收紧财政来实现。
本轮信用收紧可能更多地通过紧财政和严监管来实现。财政方面,明年政府债券融资大概率缩量。明年大概率不再有1万特别国债,财政赤字率可能回到3%左右,新增专项债规模也可能缩量。严监管方面,压非标+破刚兑可能拖累社融读数(近期开始管控融资类信托项目)。明年是资管新规过渡期最后一年,非标的压降大概率持续。同时,近期政策层面频繁强调“坚持市场化、法治化原则”处置债务违约,信用债破刚兑可能将持续推进,投资者亦在“用脚投票”(逐步摒弃国企、央企信仰),信用风险重定价,这会使信用债融资承压,进而压低社融读数。
货币端而言,收紧的方式可能不一样:
1)资金利率可能维持紧平衡,但波动可能放大。近期央行公布的3季度货币政策执行报告重提“把好货币供应总闸门”,但仍保留2季度报告中的“引导市场利率围绕公开市场操作利率和中期借贷便利利率平稳运行”表述。2季度报告发布至今,R007和DR007基本上围绕政策利率运行,但波动较大,存单利率则突破MLF利率持续上行。“总闸门+市场利率围绕政策利率”的组合意味着政策可能不会通过传统的加息方式收紧货币,资金利率大概率维持紧平衡,但波动可能放大。
2)可能出现LPR报价稳定,但贷款利率回升的情况。此前孙国峰表态称“当前的贷款利率水平是合适的”,结合3季度贷款加权平均利率有所回升,后续仍有可能在LPR报价稳定的前提下,由银行自主在LPR基础上增加加点的幅度,这也可能达到加息的效果。
市场相对悲观的流动性预期将以何种方式缓解?站在当前的位置,央行主动宽松进而缓解流动性预期的概率不高。随着政策的重心阶段性转向防风险,短期内可能看不到央行明显宽松,但资金面出现系统性收紧的概率也不大,资金利率大概率围绕政策利率波动,且振幅可能放大。流动性预期的改善可能需要看到实体融资需求的回落,尤其是地产、基建部门融资需求的下降。今年由于实体融资需求较为旺盛,同时银行负债端由于压降结构性存款而承压,导致银行负债压力增大,市场流动性预期紧张。明年实体融资需求大概率回落,进而银行负债压力和市场流动性预期。回归到市场层面,随着紧信用的推进,大概率能看到实体融资需求的转弱和债券机会的来临,但对于交易性资金需要避免长期逻辑短期化,过于左侧可能面临波动及亏损的风险,理解当前经济及市场所处的位置甚为重要。
风险提示:贸易摩擦不确定性增加、海外疫情超预期、货币政策收紧超预期
本文作者:黄伟平,左大勇等,来源:兴证固收研究




