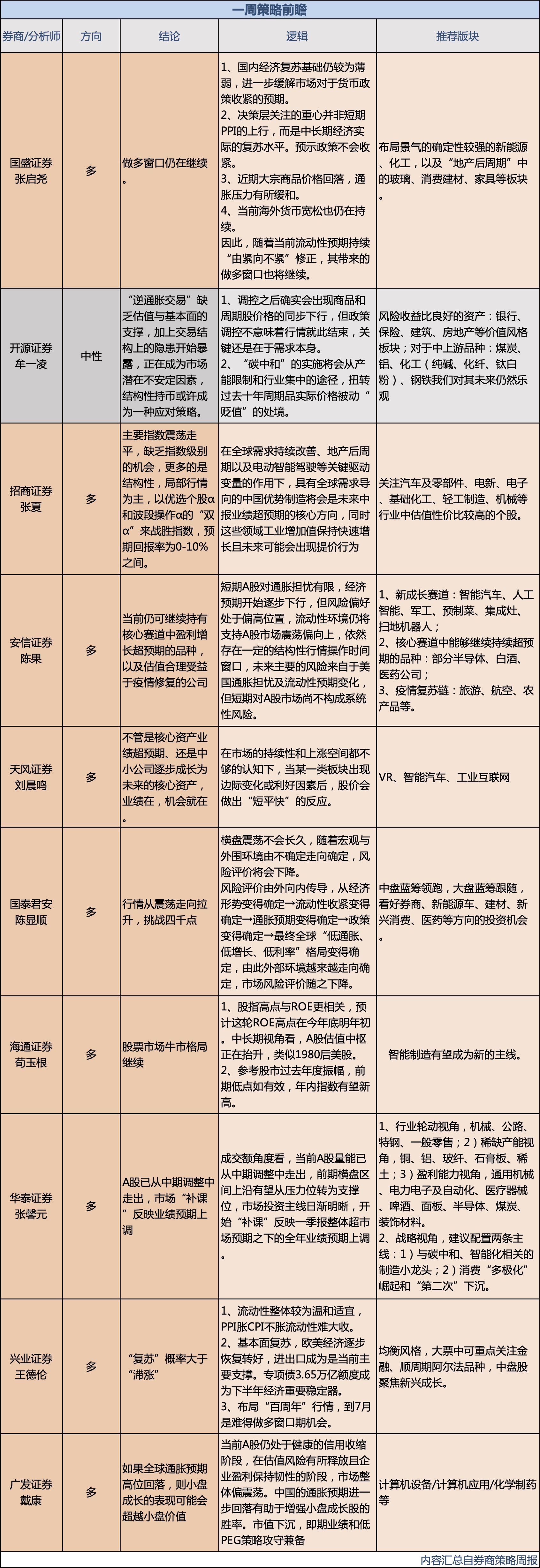
1、本周分析师态度
本周分析师观点大都开始转多,认为市场预期由紧转向不紧,甚至有分析师已经看年内新高。滞胀预期比前几周有所下降。
国泰君安直接喊出:震荡不长久,挑战四千点。
兴业证券王德伦认为:“复苏”概率大于“滞涨”。基本面复苏,欧美经济逐步恢复转好,进出口成为是当前主要支撑。专项债3.65万亿额度成为下半年经济重要稳定器。
海通荀玉根则坚决看多:股票市场牛市格局继续。参考股市过去年度振幅,前期低点如有效,年内指数有望新高。
2、指数还将创新高?
海通参考历史年度振幅,认为今年指数再创新高概率偏大。
统计A股各主要股指在2000-2020年间每一年的振幅(年内最高价相对最低价的涨幅),上证综指2000年以来年振幅基本都在25%以上,在大牛市或熊市的时候指数的振幅会更高,年振幅平均为61%(中位数43%),其中仅2017年振幅小于25%,只有14%,主因这一年市场结构性特征明显,以上证50为代表的价值股全年涨幅25%,而以创业板指为代表的成长股全年下跌-11%。今年至今(截至20210521,下同)上证综指振幅只有12%,比2017年还小。如果用沪深300指数衡量,2002年沪深300设立以来年振幅大部分时间在30%以上,平均振幅为69%,中位数46%,但今年只有21%;如果用万得全A衡量,2000-2020年间指数年振幅大部分时间也在30%以上,平均70%,中位数45%,但今年只有15%。
今年上证综指的低点是3月9日的3328点,沪深300在3月25日的4883点,万得全A在3月9日的5071点,如果前期低点有效,那参考历史股指的波动幅度,今年股市还有进一步向上拓宽的空间。我们认为,前期低点是有效低点的概率较大,2月18日之后的下跌反映了市场对通胀上行、货币政策收紧等担忧,目前看,最悲观的预期可能正在过去。
此外,过去每轮牛市中都有3-4次耗时1个月以上、跌幅15%附近的大调整。本轮调整从2月18日至今历时63个交易日、最大跌幅17.7%(以沪深300刻画),成交量(MA5)最低萎缩至前期高点的55%,从时间和空间上看这次调整已经较为充分了。
3、成长or周期?
开源证券仍旧强调周期股的机会,认为:调控之后确实会出现商品和周期股价格的同步下行,但政策调控不意味着行情就此结束,关键还是在于需求本身。“碳中和”的实施将会从产能限制和行业集中的途径,扭转过去十年周期品实际价格被动“贬值”的处境。
但安信证券则看好成长股的机会:当前仍可继续持有核心赛道中盈利增长超预期的品种,以及估值合理受益于疫情修复的公司。
去年疫情环境下,市场的主导逻辑是给确定性估值溢价,行情轮动扩散方向是由高确定性到低确定性。而今年面对的是后疫情时代中国经济前高后低的宏观增长环境,定价策略转向PEG模型,主导逻辑是给高增长以估值溢价,行情轮动扩散方向将是由高增长到低增长。
广发戴康更是看好小盘成长股:当前A股仍处于健康的信用收缩阶段,在估值风险有所释放且企业盈利保持韧性的阶段,市场整体偏震荡。中国的通胀预期进一步回落有助于增强小盘成长股的胜率。市值下沉,即期业绩和低PEG策略攻守兼备。
以下为本周分析师详细观点:




