核心观点
美国高额失业补贴在一定程度上会影响居民就业意愿,尤其是对于低收入人群,拿到的失业补贴比正常工作时高很多,所以高收入群体的就业在改善,而低收入群体的就业改善明显放缓。
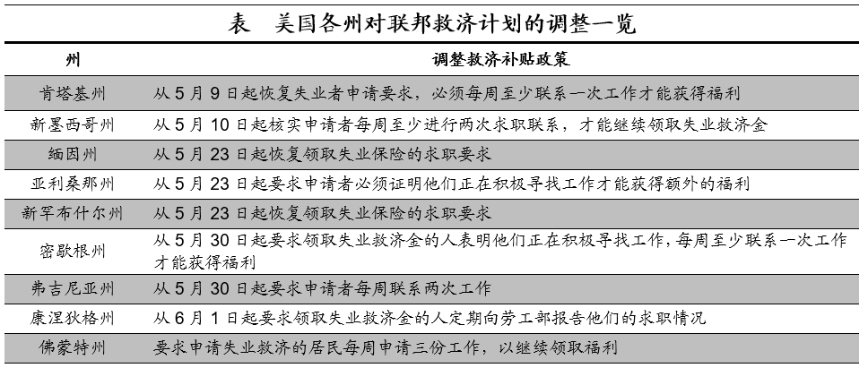
截止5月19日,美国27个州宣布调整救济补贴政策。一方面,多州要求申请失业救济补贴者表明自己正在积极找工作;另一方面,绝大多数州宣布从6月开始陆续停止新冠肺炎大流行期间失业援助计划(包括每周额外的300美元)。
随着疫苗接种的不断推进,美国疫情在不断缓解;加之,各州调整救济补贴政策,美国居民就业状况或得到明显改善。同时美国通胀也在回升,我们认为,美联储或在3季度释放缩减QE规模的信号。
1、高额补贴:压制就业改善
美国高额失业补贴,比部分行业的工资还要高。芝加哥大学研究显示,去年失业大潮中,68%的失业人口得到的失业补助高于失业前的收入。其中,周度收入低于333美元的人群,领取的失业补贴接近其失业前工资的3倍。而新一轮1.9万亿美元财政刺激计划中,除了1400美元的一次性支票外,每周失业补贴为300美元,但失业居民每周领取的失业补贴仍高达678美元,好于部分行业的正常工资水平,如零售业以及休闲和酒店业等。
高额失业补贴其实降低了居民的就业意愿,对就业改善有拖累作用。根据Track the recovery数据,去年4月低收入人群就业下滑了约40%,而高收入人群仅下滑10%左右,可见失业人群主要集中在低收入人群。但是,我们发现自3月17日新一轮财政刺激实施后,不同收入人群就业状况走势分化,低收入人群就业率在下滑,而中高等收入人群就业率在上行,低收入人群就业率与高收入人群就业率缺口扩大了约2个百分点。
2、27州收紧“发钱”政策
考虑到高额失业补贴会影响居民的就业意愿,降低居民重新找工作的积极性,截至5月19日,美国有27个州宣布调整救济补贴政策。
其中,有10多个州要求申请失业救济补贴者证明自己正在积极找工作,例如弗吉尼亚州、佛蒙特州等要求申请失业救济补贴者每周联系两次及以上工作。有近20个州宣布从6月开始陆续停止新冠肺炎大流行期间失业援助计划(包括每周额外的300美元)。
3、就业恢复或加快,联储或逐渐收紧
随着疫苗接种不断推进,美国疫情在逐渐缓解,后续服务业的需求会继续改善。之前高额失业补贴压制了就业,但随着美国各州调整救济补贴政策,美国居民就业状况或得到明显改善。
从通胀角度来看,随着疫情缓解,经济逐步放开,美股通胀压力将从商品向服务转移,而服务类消费又难以像商品那样从海外进口,所以接下来美国的通胀压力也会比较大。就业和通胀的改善,或将触发美联储逐渐收紧货币政策,我们认为,3季度讨论缩减QE规模的可能性较大。
本文作者:海通宏观梁中华、李俊,来源:梁中华宏观研究,原标图《美国减少“发钱”:有助就业改善》



