A股一周策略前瞻:降准力度和速度超预期,结构性行情或愈演愈烈

分析师们很亢奋。

1、分析师态度

全面降准速度和力度大超分析师预期,但更多观点认为结构性的行情或将愈演愈烈。

2、降准力度和速度超预期

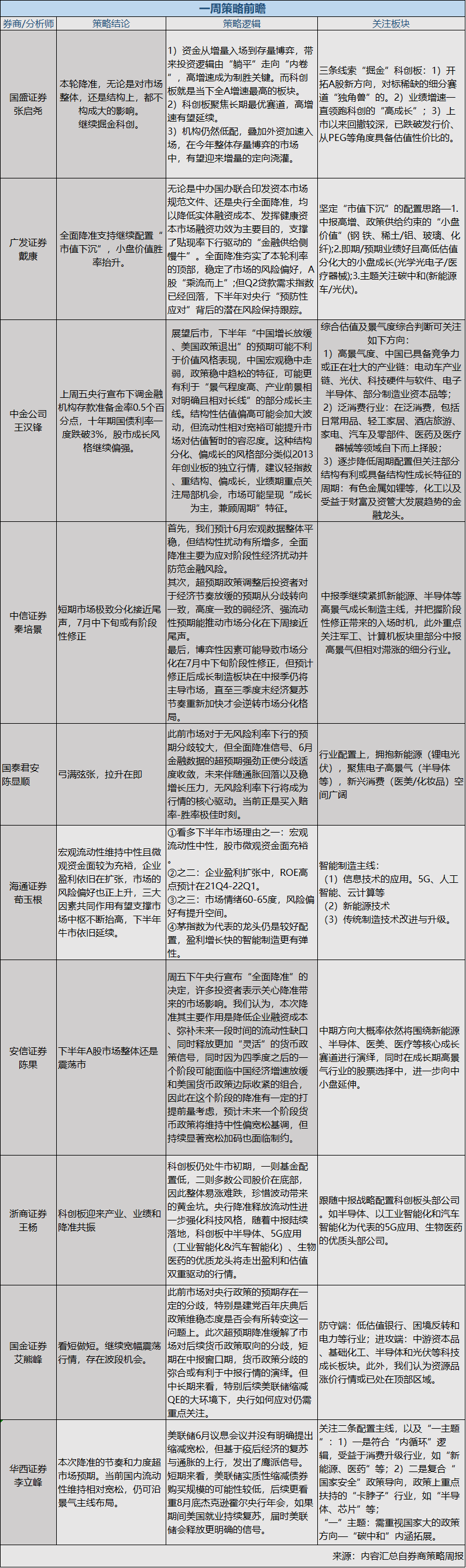
国泰君安认为,此前市场对于无风险利率下行的预期分歧较大,但全面降准信号、6月金融数据的超预期强劲正使分歧适度收敛,未来伴随通胀回落以及稳增长压力,无风险利率下行将成为行情的核心驱动。

中信策略预计,此次全面降准将释放约一万亿元长期资金,部分用于对冲MLF到期,并弥补7月中下旬税期高峰带来的流动性缺口,有一定的技术性层面考虑。降准将降低金融机构每年约130亿元的成本,同时有助于优化金融机构的融资结构,提升金融机构防范化解金融风险的能力和空间。

安信策略也认为,本次降准其主要作用是降低企业融资成本、弥补未来一段时间的流动性缺口、同时释放更加“灵活”的货币政策信号,同时因为四季度之后的一个阶段可能面临中国经济增速放缓和美国货币政策边际收紧的组合,因此在这个阶段的降准有一定的打提前量考虑,预计未来一个阶段货币政策将维持中性偏宽松基调,但持续显著宽松加码也面临制约。

3)科创+中报预增

国盛策略团队依旧强call科创板,认为本轮降准,无论是对市场整体,还是结构上,都不构成大的影响。三条线索继续掘金科创板。

1)开拓A股新方向,对标稀缺的细分赛道“独角兽”的。2)业绩增速一直领跑科创的“高成长”;3)上市以来回撤较深,已跌破发行价、从PEG等角度具备估值性价比的。

浙商策略也指出,科创板迎来产业、业绩和降准共振。特别是随着中报陆续落地,科创板中半导体、5G应用(工业智能化&汽车智能化)、生物医药的优质龙头将走出盈利和估值双重驱动的行情。

广发策略团队也是偏向小盘价值胜率抬升。在做配置时,坚定“市值下沉”的配置思路。即期/预期业绩好且高低估值分化大的小盘成长(光学光电子/医疗器械)。

风险提示及免责条款
市场有风险,投资需谨慎。本文不构成个人投资建议,也未考虑到个别用户特殊的投资目标、财务状况或需要。用户应考虑本文中的任何意见、观点或结论是否符合其特定状况。据此投资,责任自负。
风险提示及免责条款
市场有风险,投资需谨慎。本文不构成个人投资建议,也未考虑到个别用户特殊的投资目标、财务状况或需要。用户应考虑本文中的任何意见、观点或结论是否符合其特定状况。据此投资,责任自负。