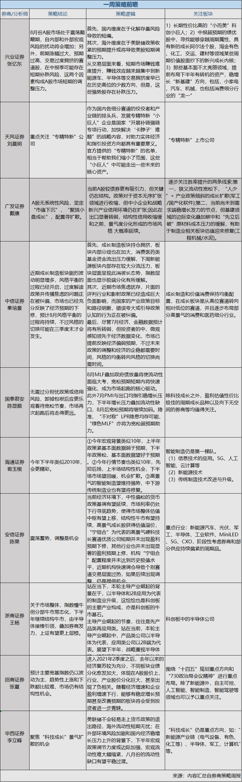
1、分析师态度
本周策略分析师观点,多数声音认为不存在系统性风险,但对前期的大热门景气赛道都存在一些忧虑。在配置方向上提出发散挖掘的思路。
2、景气扩散往哪扩?
如广发策略虽然依旧认为,“新能源+半导体”为代表的成长板块,产业趋势短期难以打破。
一是,驱动力决定了远景业绩:相较于历史上由政策、或技术、或补贴单一驱动行情不同,本轮行情由“政策+技术+供需缺口”多轮驱动,远景的业绩确定性更强,盈利的贡献度抬升。二是,高频景气度决定了即期业绩:7-8产业高频景气数据向好,中报业绩预告显示高增长。
但同时提出,除了聚拢于少数热门赛道之外,可逐步关注胜率提升的两条线索。
第一,狭义流动性宽松下,“人少”+ 产业政策倾斜的成长扩散(军工/国产化软件);
第二,当前尚未到需求端稳增长发力的节点,但基建领域的边际变化叠加碳中和“先立后破”原材料成本压力的缓解,有助于制造业相关板块估值迎来修复(工程机械/水泥)。
华西策略认为,热门赛道筹码拥挤,且相关板块前期涨幅过快,后市波动或加剧。关注景气扩散的机会,如:军工(事件驱动+业绩高增长)、计算机(北上资金连续两个月增配)。
天风策略将“专精特新”作为可能的新战场进行了重点研究。其指出,“新一轮股市周期的开启,就是在高景气方向中,不断挖掘未来潜在的核心资产”,官方提供的“专精特新”的名单,相当于帮助我们缩小了范围,这些“小巨人”中可能走出一些未来的核心资产。
中信策略也指出,市场风格平衡的过程已经在发生,成长制造和价值消费可保持均衡配置,在成长板块里从高位赛道转向相对低位的赛道,并且逐步布局部分高景气的消费和医药细分行业。
更多策略观点如下,仅供读者参考。
风险提示及免责条款
市场有风险,投资需谨慎。本文不构成个人投资建议,也未考虑到个别用户特殊的投资目标、财务状况或需要。用户应考虑本文中的任何意见、观点或结论是否符合其特定状况。据此投资,责任自负。
风险提示及免责条款
市场有风险,投资需谨慎。本文不构成个人投资建议,也未考虑到个别用户特殊的投资目标、财务状况或需要。用户应考虑本文中的任何意见、观点或结论是否符合其特定状况。据此投资,责任自负。




