天风年度展望:当更稀缺的高景气邂逅更充裕的流动性

天风证券刘晨明团队
年中可以期待指数级别的机会。

核心结论:

1、21年信用收缩,剩余流动性下降,A股整体杀估值;22年信用扩张,剩余流动性更充裕,A股估值整体有支撑。

2、非金融A股整体盈利上半年下滑(Q1单季:7.7%、Q2单季:-7.4%),下半年企稳(Q3单季:3.1%、Q4单季:11.5%)。

3、未来半年,信用-盈利二维框架中, ①信用逐步扩张;②盈利回落;③股债收益差处于均值附近估值不便宜——对应【信用扩张前期】,指数区间震荡,当前调整,为春季躁动打开空间,春季躁动后二季度可能再次调整。

4、年中再看,信用-盈利二维框架中,①信用继续扩张;②盈利触底回升;③股债收益差有可能回落到-2X标准差的极端便宜位置;④“二十大”前风险偏好较高——指数在年中可能出现指数级别的机会,仓位在这个阶段,可能成为胜负手。

5、业绩稳定的核心资产(比如白酒、医药),其未来超额收益对当前估值敏感性较高,18年年底、19年年中、20年4月初都属于核心资产极端便宜的位置,21年2月中旬属于核心资产极端贵的位置,当前刚好介于这两者之间,因此给予标配建议。

6、金融和地产链的超额收益基本取决于信用扩张的力度,即是否刺激地产。回顾来看,16年提出房住不炒以来,有两波刺激地产,分别是19Q1和20Q2Q3,共同背景是出口、制造业、就业全面下滑之后,逻辑在于大局稳定优先于房住不炒。因此,客观来说,22年出口大幅回落后,金融和地产链可能存在阶段性的β,但是依赖于政策的困境反转不作为我们的主要推荐方向。

7、在上述两类大盘股(白马核心资产、金融和地产链)22年都暂时不具备趋势性机会的情况下,预计中小盘占优的风格尚未结束。未来小盘股的风格主要依托于从新能源到5G应用端等产业趋势的交替推进。

8、核心配置思路之一:硬科技赛道,一是较难躺赢,需要在产业趋势不错的赛道中进一步挖掘中小公司;二是价格上涨难以持续,更多推荐纯粹的量的逻辑(没有价格变化驱动),量的逻辑关注:军工、新能源车(电池、零部件、电子、整车)、新能源大基地(风、光、储、运营商)、半导体(设备、材料)。另外,复盘来看,如果没有产业层面低于预期,景气赛道的阶段性调整一般幅度在15%,目前看处于调整的下沿位置,预计22年春季躁动可能仍是核心进攻方向。

9、核心配置思路之二:推荐不依赖于政策的困境反转方向,比如成本困境反转的必选食品(PPI-CPI拐点)、价格困境反转的猪肉、库存周期困境反转的传统汽车及零部件。

10、2022年需要关注的一个全新主线:5G的应用端,可能包括元宇宙、车联网、能源物联网、工业物联网等新型基础设施。

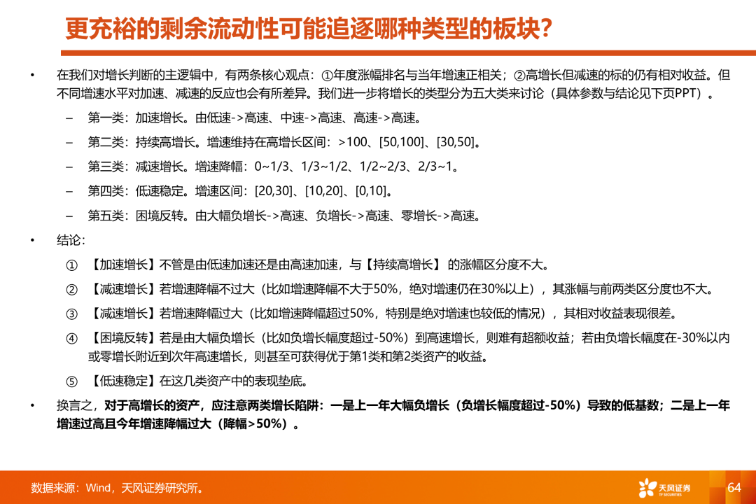
11、2022年的童话故事:当更稀缺的高景气邂逅更充裕的流动性——回测发现:更充裕的剩余流动性所追求的方向依次是【加速增长】≈【持续高增长】 ≈【减速增长-低降幅】>【困境反转】>【减速增长-高降幅】>【低速稳定】。与此相关的详细行业位置详见PPT68页。

本文作者:天风证券刘晨明、李如娟、许向真、赵阳、吴黎艳、余可骋,来源:天风策略,原文标题:《当更稀缺的高景气邂逅更充裕的流动性【天风策略丨22年度策略】》

风险提示及免责条款
市场有风险,投资需谨慎。本文不构成个人投资建议,也未考虑到个别用户特殊的投资目标、财务状况或需要。用户应考虑本文中的任何意见、观点或结论是否符合其特定状况。据此投资,责任自负。
风险提示及免责条款
市场有风险,投资需谨慎。本文不构成个人投资建议,也未考虑到个别用户特殊的投资目标、财务状况或需要。用户应考虑本文中的任何意见、观点或结论是否符合其特定状况。据此投资,责任自负。