中央经济工作会议提出“经济工作要稳字当头、稳中求进,各地区各部门要担负起稳定宏观经济的责任,各方面要积极推出有利于经济稳定的政策,政策发力适当靠前”的总基调,各主要部委紧随其后定调2022年部委工作会议重点。
总体看政策确实在靠前发力,但是除了保障性租赁住房能够体现政策着力提速以外,其他领域靠前与提速仍然亮点不足,至少从目标数字上观察,靠前发力的力度还有待进一步提升。
岁末年初,各部委相继召开工作会议,本文通过对比梳理,试图从中进一步分析2022年政策重心与基本面导向。
住建部:保障性租赁住房、老旧小区改造、城市更新
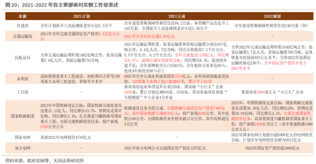
1月20日住建部召开2022年工作会议,明确提出全年建设筹集保障性租赁住房240万套(间)的目标,远超2021年实际完成的94.2万套。
值得注意的是,在此前1月14日住建部网站信息,40个重点城市2022年计划筹集建设保障性租赁住房190万套间。
如果公开信息无误,说明为了稳增长,政策在不断上调2022年保障性租赁住房建设目标。
1月11日,住建部住房保障司负责人潘伟在国新办新闻发布会上提到“‘十四五’期间,40个重点城市初步计划新增650万套(间)”,2021年完成十四五规划14.5%的工作目标,预计2022年将完成37%。
根据住建部公布的2021年1-9月份40个城市已开工建设保障性租赁住房72万套,完成投资775亿元测算,2021年年保障性租赁住房投资强度为10.76万元/套。在此基础上按照住建部公布2022年240万套的筹建计划,保障性租赁住房的投资额约为2582.4亿元。
在棚户区改造方面,2022年住建部工作会议公布2021年各类棚户区改造开工165万套,较2020年的209万套出现较大程度下滑。2022年未公布具体数字。
在老旧小区改造方面, 2022年住建部工作会议公布2021年全国新开工改造城镇老旧小区5.56万个,超过2021年政府工作报告中提出的新开工改造城镇老旧小区5.3万个的目标,全国32个省市自治区中,有20个超额完成年初计划开工规模。
1月11日住建部住房保障司负责人潘伟在国新办发布会上提出要“大力改造提升2000年年底前建成的城镇老旧小区,加快改善居民居住条件,‘十四五‘期间,将基本完成2000年年底前建成的、约21.9万个城镇老旧小区的改造任务”。按实际工期半年到一年计算,预计每年新开工改造老旧小区在4.87-5.48万个。
另外,2022年住建部将“实施城市更新行动”作为第三大重点工作任务,提出“组织推进燃气等城市管道老化更新改造重大工程”“推动城市建设适老化转型,大力推进新型城市基础设施建设”。
发改委:项目审批进度与规模有待提升
国家发展改革委副主任兼国家统计局局长宁吉喆接受新华社记者采访时提到“政策发力适当靠前。靠前加强基础设施;靠前下达资金;靠前安排项目,尽快形成实物工作量”。
1月18日,国家发展改革委国民经济综合司司长、委新闻发言人袁达在发改委1月新闻发布会时回答“2022年扩大有效投资将如何发力?”时谈到五个方面:“一是适度超前开展基础设施投资。二是扎实推动“十四五”规划102项重大工程项目实施。三是着力扩大制造业有效投资。四是发挥中央预算内投资引导带动作用。五是进一步促进社会投资。”
从发改委近三年项目审批核准情况来看,2021年发改委审批核准项目数90个,合计规模7754亿元,Q2-Q4审批核准项目数及平均项目规模较为均衡。从稳增长角度观察,项目审批进度与规模仍然有待提升。
交通运输部:适度超前稳投资
2022年交通部工作会议并未如往年公布预计交通运输投资规模。
2021年工作会议中公布预计2021年全年完成交通固定资产投资2.4万亿左右,最终实际完成3.58万亿元。
2022年1月18日,国务院发布《“十四五”现代综合交通运输体系发展规划》,提出到2025年公路通车里程达550万公里,其中高速公路建成里程19万公里。截至目前,交通运输部已下达2022年交通运输固定资产投资计划(第一批),涉及高速公路、国省道、农村公路建设341项。
预计2022年总体交通固定资产投资增速会显著高于2021年。
民航总局:投资不低于2021年
全国民航工作会议中提到“要提高运行保障能力,加大基础设施补短板力度,推进重点项目建设,围绕打造现代化国家综合机场体系,力争2022年底颁证运输机场达256个,全年固定资产投资不低于2021年水平1150亿元的水平”。
从历史数据来看,自2018年以来民航固定资产投资总规模下滑明显而民航基本建设投资规模一直保持上升趋势。全国颁证民用机场数持续上升且2021年增速明显加快,带动民航基本建设投资稳步提升。在“加大基础设施补短板力度”的政策指引下,预计2022民航投资维持2021年投资基础上仍有增量空间。
水利部:积极争取扩大中央水利投资规模,用好水利中长期贷款等金融信贷资金
2022年全国水利工作会议公布2021年全年完成水利建设投资7576亿元,150项重大水利工程已批复67项,累计开工62项。
150项重大水利工程是在2020年提出要在2022前推进落实的一系列重点项目,预计总投资1.29万亿元。2021年水利部工作会议上提出“150项重大水利工程建设,争取早开多开”,从实际完成情况来看,2021年全年水利投资规模较2020有所下滑。
1月10日国常会重点强调,“对列入规划、条件具备的项目要简化相关手续,特别是前期已论证多年的重大水利项目要推动抓紧实施,采取以工代赈等方式,使部分暂时没能就业的农民工有活干、有收入”。从数量上来看,150个重大水利工程仍有超过半数未批复或开工,预计后续重大水利项目推进落实进程或将进一步加快,带动2022年水利投资回升。
在2022年全国水利工作会议上的讲话明确:落实适度超前开展基础设施投资要求,健全多元化水利投融资机制,积极争取扩大中央水利投资规模,用好水利中长期贷款等金融信贷资金,推进水利领域不动产投资信托基金(REITs)试点,支持社会资本参与水利工程建设运营。
工信部:2022有序提振
工信部2022年工作会议中重点提到要着力提振制造业投资,把提升制造业核心竞争力摆在非常重要的位置上。
日前,工业和信息化部部长肖亚庆在接受央视采访时提到强调“要把稳定工业增长,特别是一季度开好局起好步作为当前最重要的任务,采取有力措施,确保工业经济平稳运行和提质升级,为稳定宏观经济大盘、保持经济运行在合理区间发挥压舱石作用”“要推动制造业集群发展,大力改造提升传统产业”。
从2021年下半年开始,工信部与国家发展改革委联合出台了《关于振作工业经济运行 推动工业高质量发展的实施方案》,从4个方面提出了16条稳定工业增长的政策举措,四季度工增开始回升, 前11个月规模以上工业企业营业收入利润率达到近年来较高水平。
1月20日,工信部负责人在国新办新闻发布会上提到,将从“着力提振制造业投资”“积极引导扩大消费需求”“做好能源要素保障协调”“加速发挥新动能引擎作用”四个方面着手提振工业经济。加快5G建设和制造业数字化转型,“引导金融机构加大对企业数字化、绿色化改造的支持力度”,“推动信息通信技术与经济社会各领域加快融合”,仍然是重要的着力点。
重点央企年度工作安排
(1)国铁集团
国家铁路局工作会议提到“要持续加强铁路行业基础建设”,2021年国铁集团向《中国经营报》透露,2021年初计划全年投产新线3700公里左右,实际投产新线4208公里;高铁计划投产新线1500公里,实际投产新线2168公里。2021年全国铁路完成固定资产投资7489亿元,同比下降4.22%。
从历史数据来看,全国铁路建设里程和投资规模在2019年以后出现明显下滑,但2021年10月开始铁路投资规模同比增速由负转正,四季度投资进程明显加快。
(2)国家电网
国家电网董事长辛保安提到,2022年国家电网计划提出超5000亿元的电网投资目标,计划全年电网投资金额为5012亿元。
2022电力投资的主抓手在特高压建设,国家电网提出“要加快特高压电网建设,到2025年实现华北、华东、华中和西南特高压网架全面建成”。“十四五”期间,国网规划建设特高压工程“24交14直”,总投资3800亿元。其中,2022年计划开工“10交3直”共13条特高压线路,预计拉动投资规模可观。
(3)南方电网
1月21日,南方电网发布《南方电网公司服务经济稳定发展的重点举措》,提出“十四五”期间总投资计划将超过6200亿元,重点投向“两新一重”、电力保供、新型电力系统建设、数字化转型等领域,预计每年保持超千亿固定资产投资规模。南方电网2022年工作会议公布,2021年南方电网公司完成固定资产投资1357亿元。
小结
中央经济工作会议提出“经济工作要稳字当头、稳中求进,各地区各部门要担负起稳定宏观经济的责任,各方面要积极推出有利于经济稳定的政策,政策发力适当靠前”的总基调,各主要部委紧随其后定调2022年部委工作会议重点。
总体看政策确实在靠前发力,但是除了保障性租赁住房能够体现政策着力提速以外,其他领域靠前与提速仍然亮点不足,至少从目标数字上观察,靠前发力的力度还有待进一步提升。
本文作者:孙彬彬,来源:天风证券,原文标题:《部委会议透露了哪些靠前发力信息?》




