核心观点
二季度货币政策执行报告的主要内容延续7月末中央政治局会议的部署和表述,明确了国内经济趋势向好但基础尚需稳固,稳增长目标弱化,更为关注稳就业和稳物价,尤其提醒了下半年国内结构性通胀压力;下一阶段货币政策整体以抓好政策措施落实为主,坚持不搞“大水漫灌”、不超发货币,深化利率市场化改革降成本,结构性货币政策工具有进有退,人民币汇率坚持底线思维。
强调坚持不搞“大水漫灌”、不超发货币,料将引导资金利率向政策利率靠近。二季度货币政策执行报告未提及“货币供给闸门”,但强调坚持不搞“大水漫灌”,不超发货币。二季度以来资金利率长期低位运行,资金淤积有所显现,债市加杠杆情绪持续火热带来风险,过低的资金利率可能导致脱实向虚,同时需警惕结构性通胀反弹压力,料央行将逐步引导资金利率向政策利率收敛,8月MLF可能缩量续作。
巩固国内经济向好趋势,关注海外政策溢出风险。二季度货币政策执行报告对国内经济的研判总结起来有两个要点——经济趋势向好和恢复基础尚需稳固。基于这个判断,一季度货币政策提出的“支持稳增长、稳就业、稳物价”转变为“着力稳就业稳物价”,稳增长目标有所弱化。地缘局势持续紧张,通胀预期高企下,海外经济面临多重问题,主要发达经济体增长动能放缓,货币政策面临两难,部分经济体硬着陆风险增加。二季度货币政策执行报告提出货币政策重点在抓好政策落实,同时“密切关注主要发达经济体经济走势和货币政策调整的溢出影响,以我为主兼顾内外平衡”。
加大信贷支持力度,推动降低融资成本。相比一季度货币政策执行报告中“增强信贷总量增长的稳定性”的表述,二季度货币政策执行报告再提“加大对实体经济信贷支持力度”。我们由此认为,在信贷总量方面仍然需要维持信贷资源投放力度以提振实体;在信贷结构方面,央行将着力于进一步优化信贷规模结构和期限结构,信贷资源更多向重点领域和薄弱环节倾斜;降成本则仍然需要通过降低银行负债成本、深化利率市场化改革等手段实现。
结构性货币政策“聚焦重点、合理适度、有进有退”。相较于一季度报告,保留了“做加法”的表述,同时二季度报告中并增加了结构性货币政策工具“聚焦重点、合理适度、有进有退”的施政方针,并要做到“发挥结构性货币政策工具的精准滴灌、正向激励作用”。然而进入三季度以来,央行并未新设任何结构性工具,而此前设立的各项再贷款额度正逐步落实到实体经济中。“聚焦重点、合理适度、有进有退”概括了结构性工具的特点,也表明了后续结构性货币政策工具的方向。
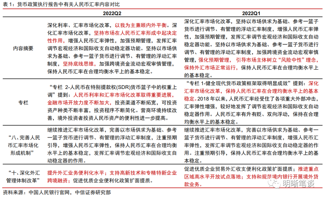
坚持底线思维,以我为主兼顾内外平衡。二季度以来,在国内经济基本面和美元指数两大主要因素的相互作用下,人民币汇率经历了“平稳运行-大幅贬值-企稳震荡”的过程。二季度货币政策执行报告中虽然仍然坚持“市场在人民币汇率形成中起决定性作用”,但是也更加强调“以我为主兼顾外内平衡”和“坚持底线思维”,叠加货政报告中对“密切关注主要发达经济体经济走势和货币政策调整的溢出影响,以我为主兼顾内外平衡”的表述,表明外部环境在货币政策目标中的权重有所增加。
债市策略:下一阶段货币政策整体以抓好政策措施落实为主,坚持不搞“大水漫灌”、不超发货币,深化利率市场化改革降成本,结构性货币政策工具有进有退,人民币汇率坚持底线思维。在当前资金淤积现象凸显、债市杠杆走高、结构性通胀风险加大的背景下,货币政策料将引导资金利率向政策利率收敛,前期短端利率在流动性宽松阶段大幅下行、收益率曲线持续陡峭化过程或将生变,预计随着MLF缩量续作等信号的释放,后续短端利率回升将带动收益率曲线熊平,杠杆策略也将告一段落。
正文
8月10日央行发布2022年二季度中国货币政策执行报告,对国内国际经济发展环境做了详细分析,也对下一阶段货币政策主要操作思路做出部署。纵观本篇货币政策执行报告,强调坚持不搞“大水漫灌”,不超发货币,抓好政策措施落实,巩固经济回升向好趋势,着力稳就业稳物价。
强调坚持不搞“大水漫灌”、不超发货币,料将引导资金利率向政策利率靠近
继续未提及“货币供给闸门”,但强调坚持不搞“大水漫灌”,不超发货币。二季度货币政策执行报告延续了一季度的表述,没有提及“管好货币供给闸门”、再提“不搞大水漫灌”,并强调“不超发货币”。“不超发货币”最早是在6月15日国务院常务会议被提出,“既果断加大力度,又全力稳定经济政策,不超发货币,不透支未来,努力保障市场主体就业,稳定物价,稳定宏观经济市场”,这与二季度货币政策执行报告中“搞好跨周期调节,兼顾短期和长期、经济增长和物价稳定、内部均衡和外部均衡”的表述相类似。具体而言,在二季度以来较合理充裕水平偏高的流动性环境下,已经出现了资金淤积的迹象,且随着稳增长诉求相对降低、结构性通胀压力风险加大,货币政策更加强调不搞“大水漫灌”。
(1)二季度以来资金利率长期低位运行,资金淤积有所显现。自今年4月以来,市场资金面持续宽松,除跨月时间点外,资金利率整体维持低位运行。7月27日,DR001盘中跌破1%,当日加权平均利率为1.0029%;R001当日加权平均利率为1.0881%;隔夜Shibor报1.008%。三者同时创下2021年1月中旬以来新低。二季度以来,资金面维持宽松的原因是央行上缴利润、财政留抵退税和加大支出力度、信贷需求不足等多重因素的共同结果,DR007与7天逆回购操作利率有较大幅度偏离,银行间出现了资金淤积的迹象。货币市场资金供给充足,资金淤积在银行间市场,在一定程度上也造成了一些市场风险。
(2)债市杠杆高是金融风险。银行间质押式回购成交量攀升,反映出债市加杠杆情绪持续火热。由于流动性整体维持充裕状态,R001和DR001一直保持在极低的水平,市场对于资金面预期也更加乐观,因此开始通过回购增大杠杆。质押式回购日成交量自4月以来上行趋势明显,8月4日突破了7万亿元日成交额,隔夜回购成交量占比超过90%,市场加杠杆的情绪较为高涨。资金的体内循环伴随负债久期的缩短,使得流动性衰竭的风险上升,而当实体投资回报下降、资金用于金融投资时,杠杆风险可能更大,与政策初衷背道而驰。持续地加杠杆将导致资金市场和债券市场运行更为脆弱,一旦风险事件冲击、可能引发市场的大幅震荡。
(3)过低的资金利率可能导致脱实向虚。过低的资金利率引发的普遍加杠杆行为过程中,新增的资金并没有直接支持实体经济,尤其是对于资金融出方银行来说,甚至可能反而干扰了贷款投放进程。过低的资金利率可能加剧空转套利的现象,而当前正处于局部疫情之后经济恢复速度偏慢以及有效信贷需求偏弱时期,金融市场应当坚持依靠实体、服务实体,推动实体经济和金融市场的良性循环,这便要求警惕资金空转泡沫化,防止脱实向虚风险。
(4)央行关注通胀反弹压力。物价总体稳定表述延续,首提结构性通胀压力。与一季度货币政策执行报告相比,二季度报告中延续了“全年物价水平将保持总体稳定”的表述,但增添了“警惕结构性通胀压力”的表述。尽管报告肯定了我国基本面在全球通胀上行趋势下维持稳定物价的有利条件,但也明确指出了来自消费需求回暖、猪周期以及海外能源涨价下的输入性通胀造成的结构性通胀压力。尽管7月CPI读数录得2.7%,仍低于3%的目标水准,但报告表示年内CPI同比仍有可能突破3%。此外,相较于一季度报告“密切关注物价走势变化”的表述,二季度报告中提到“密切关注国内外通胀形势变化”,结合“内外均衡”的目标被再次提及,可见后续央行将不仅是参考发达经济体的货币政策实施情况,物价水平也将被纳入考量。
专栏4《全年物价仍可实现预期目标,但应警惕结构性通胀压力》分析下半年通胀形势。今年来,海外诸多发达经济体遭遇较高通货膨胀压力,我国通胀水准整体呈现温和上升趋势,截至7月均保持在了3%的目标水准之下。报告指出我国基本面上具备维持物价稳定的有利条件,而该条件主要来自于粮食能源保供稳价政策与稳健货币政策的配合。疫情消退后的消费需求回暖、新一轮猪周期起步以及对国际石油、天然气等能源产品依赖等结构性因素下需警惕通胀回升。央行指出我国物价总量平稳之下,结构性通胀压力仍存,其一是后疫情时代的消费需求回暖引起消费项的涨价,其二是新一轮猪周期下的猪价上行,其三则是石油和天然气等依赖海外输入的能源涨价风险。
(5)料央行将逐步引导资金利率向政策利率收敛。总体而言,二季度货币政策执行报告中强调坚持不搞“大水漫灌”,不超发货币,其原因在于货币市场资金供给充足导致的长期低位运行的资金利率所带来的债券市场加杠杆、资金脱实向虚风险逐步受到关注,叠加对下半年结构性通胀压力的警惕、稳增长目标的淡化,货币政策预计将逐步引导资金利率回归政策利率附近。
具体到操作手段上,二季度货币政策执行报告解释了7月份以来逆回购散量操作的原因——“7 月份以来,一级交易商的投标量继续减少,人民银行相应进一步降低逆回购操作量,但仍充分满足了投标机构的需求。央行公开市场操作是短期流动性调节工具,操作量根据流动性供需变化灵活调整是正常现象”。从这个角度来看,当前银行间资金较为充裕、市场资金需求较低,8月后大量到期的MLF可能是央行货币政策灵活操作的空间。近期逆回购净回笼、国库现金定存到期未续作之后,8月MLF可能出现缩量续作。
巩固国内经济向好趋势,关注海外政策溢出风险
(1)国内经济趋势向好,稳增长目标弱化。对国内经济的研判上,二季度货币政策执行报告的表述为“巩固经济回升向好趋势”和“国内经济恢复基础尚需稳”,总结起来有两个要点——经济趋势向好和恢复基础尚需稳固。基于这个判断,一季度货币政策提出的“支持稳增长、稳就业、稳物价”转变为“着力稳就业稳物价”,稳增长目标有所弱化,这与7月末中央政治局会议淡化全年经济增长目标类似。此外,有别于一季度的报告,本次的表述中几乎没有涉及到疫情问题,可见局部疫情冲击已不是央行的首要考量。另外,本次报告再次强调了我国经济基本面“长期向好”、“经济保持较强韧性”,同时增加了“宏观政策调节工具丰富,推动经济高质量发展具备诸多有利条件”的表述,重点展现了我国货币政策工具对于实体经济的重要支持作用。
专栏1《金融政策落地生效,助力经济回升向好》总结了今年以来货币政策对实体经济修复的助力。其一,降准、MLF投放、各类再贷款、OMO投放以及央行上缴超1万亿利润等数量型货币政策工具作用下,市场流动性处于合理充裕水准,为信贷修复提供客观条件。其二,央行与外汇局在《关于做好疫情防控和经济社会发展金融服务的通知》中鼓励金融机构允许疫情受困主体延期还本付息。其三,煤炭清洁高效利用、科技创新、普惠养老、交通物流共4项再贷款被发行或增发。其四,LPR报价年内两度调整以实现企业融资成本的下调,1月在MLF利率指导下,1年期与5年期分别下调10bps与5bps,而5月则是在存款利率市场化改革中,由银行负债成本下行引导的5年期LPR单独调降15bps。其次,报告还提及了推动融资渠道多元化以及引导金融机构加大对基建投资等措施。总体而言,货币政策对实体经济支持较以往更为积极主动,同时呈现定向与精准支持的特征,尤其是在中美政策周期分化、总量宽松受限的背景下,结构性货币政策对于实体经济的精准支持重要性得以凸显。
(2)海外经济“硬着陆”风险增加。
地缘局势持续紧张,通胀预期高企下,海外经济面临多重问题。随着俄乌冲突等地缘风险持续,国际粮食、能源价格走高,叠加供应链不畅,全球面临粮食危机,联合国称全球受饥饿影响人口近8亿,二战后最大的粮食危机可能到来。海外通胀预期进一步走高。二季度政策执行报告提到,海外通胀走高的粘性和持续时间可能比以往更加严峻。另一方面,部分海外经济体疫情反复,劳动力供给恢复缓慢,全球劳动力市场供需错配加剧。
主要发达经济体增长动能放缓,货币政策面临两难,部分经济体硬着陆风险增加。欧洲等地能源供给瓶颈加大企业成本,加剧居民生活困难,不利经济复苏。报告特别强调,在奥密克戎BA.5变种病毒开始流行,6月以来全球每日新增确诊病例回升的不确定情境之下,全球通胀走高预期深化了主要发达经济体货币政策面临的“偏松易元引发通胀预期发散,偏紧易加大经济硬着陆风险”的两难困境。
新兴经济体和发展中国家面临通胀攀升、经济放缓、债务积压、货币贬值以及食品和能源危机的叠加风险。世界银行预计未来十年新兴经济体和发展中国家潜在经济增速将较疫情前低 0.6个百分点。全球融资环境收紧加重了低收入国家债务偿还压力,国际货币基金组织称超过30%的新兴经济体和发展中国家正处于或濒临债务困境,对低收入国家这一比例甚至达到60%,给全球金融市场带来很大的不确定性。新兴经济体货币面临持续贬值,可能引发连锁反应。国际金融协会估计3-6月新兴市场国家连续四个月资金净流出,累计净流出逾200亿美元。需要注意高通胀攀升下新兴经济体面临的严重冲击。
(3)货币政策重点在抓好政策落实。如前文所述,相较于一季度报告“稳增长、稳就业、稳物价”的三稳目标,二季度货币政策报告中删去了支持“稳增长”的表述。今年二季度以来,在局部疫情反复的背景下,出台的较多政策工具还没有完全落实或仍然存在较大的落地空间,在稳增长目标弱化、海外货币政策溢出影响逐步显现的情况下,无论是7月末中央政治局会议还是二季度货币政策执行报告都没有更多货币政策工具部署,更加强调“抓好政策措施的落实”,同时“密切关注主要发达经济体经济走势和货币政策调整的溢出影响,以我为主兼顾内外平衡”。
加大信贷支持力度,推动降低融资成本
相比一季度货币政策执行报告中“增强信贷总量增长的稳定性”的表述,二季度货币政策执行报告再提“加大对实体经济信贷支持力度”。我们因而认为,在信贷总量方面仍然需要维持信贷资源投放力度以提振实体;在信贷结构方面,央行将着力于进一步优化信贷规模结构和期限结构,信贷资源更多向重点领域和薄弱环节倾斜。
信贷总量增长与经济高质量发展相匹配。二季度,局部地区疫情反复与疫后修复情况备受关注,央行保持货币政策总取向宽松以保护实体,支持实体经济抵抗疫情冲击。在货币信贷投放层面,央行再提“加大对实体经济信贷支持力度”,宽信用逻辑持续。在实施层面,具体措施仍然是“持续缓解银行信贷供给的流动性、资本和利率三大约束,培育和激发实体经济信贷需求”。二季度,人民币贷款和社融筑底后企稳回升,企业部门短期贷款增速快速上行,中长期贷款增速也开始回升,宽信用支持实体经济疫后修复效果显著。
信贷投向结构持续优化。二季度货币政策报告专栏3《近年来信贷结构的演变和趋势》中提到,“完善结构性货币政策工具体系适配经济高质量发展需要,积极发挥信贷政策的结构引导作用”。我们理解,信贷结构仍需进一步优化,主要体现在结构性引导重点领域发展和“破立并举”助力新旧动能切换两个层面。重点领域方面,通过结构性货币政策工具引导支持制造业创新、补链强链和普惠小微企业增加市场活力;新旧动能切换方面,把握传统驱动领域和潜在新增长点之间的关系,在维持稳定增长的前提下培养经济新的增长点。
制造业贷款和普惠小微贷款是未来信贷政策关注重点。2021年“十四五”规划提出“保持制造业比重基本稳定”以来,制造业贷款占比从9%企稳回升至2022年6月的9.4%,对制造业的信贷支持助推了制造业增加值占GDP比重的筑底企稳。普惠小微贷款成为二季度央行通过信贷政策支持实体经济的重要渠道,央行通过支农支小再贷款、普惠小微贷款支持工具等结构性货币政策工具定向投放信贷资源,助力小微企业抵御风险,增强市场活力。
信贷助力新旧动能切换。挖掘新增长点不意味着放弃旧增长点,二季度货币政策报告专栏“近年来信贷结构的演变和趋势”中提到“把握好传统驱动力和新兴结构性潜能间的关系……增强信贷总量增长的稳定性,为新兴增长点的培育争取时间”。我们理解,挖掘新增长点、培育新动能的另一面是在实现新旧动能切换之前要维持传统动能的稳定,不是“大破大立”,而是把重点放在如何缓慢的“破”、快速的“立”,这也意味着对传统领域的信贷支持力度不会发生快速变化。
深化利率市场化改革仍然是降成本的核心手段。相较于一季度报告,本次报告延续了存款利率市场化对于降低银行负债成本推动作用的表述,同时重申了“持续释放贷款市场报价利率改革效能”。不同之处在于,本次报告强调了要发挥LPR的“指导作用”,而LPR的指导作用并非在本次报告中被首提,在央行二季度例会中同样的表述也被提及。一方面,商业银行贷款利率由LPR加点形成。二季度1年期LPR报价未调整而5年期LPR报价下调15bps,通过发挥其指导作用使得商业银行中长期贷款利率下调,有助于提升居民的购房意愿与企业的融资需求。另一方面,LPR报价有助于指导存款利率下调,进而降低银行负债成本。
结构性货币政策“聚焦重点、合理适度、有进有退”
以我为主、内外均衡的目标之下,结构性货币政策性价比更高。相较于一季度货币政策执行报告,二季度报告中虽然弱化了疫情冲击,但依旧强调了要兼顾海外发达经济体的货币政策实施情况。在美联储加息周期下,我国价格型总量宽松货币政策制约长期存在,结构性货币政策的重要性再次凸显。相较于一季度报告,保留了“做加法”的表述,同时二季度报告中增加了结构性货币政策工具“聚焦重点、合理适度、有进有退”的施政方针,并要做到“发挥结构性货币政策工具的精准滴灌、正向激励作用”。然而进入三季度以来,央行并未新设任何结构性工具,而此前设立的各项再贷款额度正逐步落实到实体经济中。预计后续随着各项再贷款额度的成功下达,央行将兑现“做加法”的表述,对基建等重点领域提供增量结构性支持。
“聚焦重点、合理适度、有进有退”概括了结构性工具的特点,也表明了后续结构性货币政策工具的方向。“聚焦重点”体现了结构性工具对于特定群体的定向支持,支农支小再贷款针对涉农与小微企业,碳减排支持工具和支持煤炭清洁高效利用专项再贷款针对性的扶持“有显著碳减排效益的重点项目”,可见结构性工具具有不引起“大水漫灌”的前提下支持特定群体的性质。“合理适度”体现了结构性工具“滴灌”式的支持方式。相较于降准、MLF投放等传统货币政策,再贷款等结构性工具额度较小,通常不超过1000亿元。正因如此,投放结构性工具不易引发资金面的过度宽松,符合当下货币政策稳健的基调。“有进有退”体现了结构性工具根据实体经济需求变化而灵活调整的优势。例如去年发行的支持煤炭清洁高效利用专项再贷款,由于其对于实现“双碳”目标方面发挥的积极作用,今年5月再次发行了1000亿元。相较于传统货币政策对各领域的一视同仁,结构性货币政策针对重点领域实施金融支持,而根据该领域后续重要程度的调整可以选择是否增发来灵活应对,真正做到政策支援的“有进有退”。
坚持底线思维,以我为主兼顾内外平衡
强调以我为主兼顾外内平衡,坚持底线思维。二季度以来,在国内经济基本面和美元指数两大主要因素的相互作用下,人民币汇率经历了“平稳运行-大幅贬值-企稳震荡”的过程。二季度货币政策执行报告中虽然仍然坚持“市场在人民币汇率形成中起决定性作用”,但是也更加强调“以我为主兼顾外内平衡”和“坚持底线思维”,叠加货政报告中对“密切关注主要发达经济体经济走势和货币政策调整的溢出影响,以我为主兼顾内外平衡”的表述,外部环境在货币政策中的权重已然增加。联系此前2022年下半年央行工作会议中删去了“增强人民币汇率弹性”,要求“加强预期管理和跨境资金流动宏观审慎管理”,虽然货币政策不至于收紧,但是内外均衡成为货币政策的目标之一。考虑到中国经济企稳恢复将继续发挥支撑人民币汇率的根本性作用,同时外贸和外资发展韧性较强,配合央行加强预期管理和跨境资金流动宏观审慎管理,市场主体保持“逢低购汇、逢高结汇”的理性交易模式,保持人民币汇率在合理均衡水平上保持基本稳定。
人民币汇率市场化取得重要进展,加快人民币国际化进程。央行二季度货政报告在专栏2《人民币在特别提款权(SDR)货币篮子中的权重上调》中提到,2022年5月11日,IMF将人民币在SDR货币篮子中的权重由10.92%上调至12.28%,并已于今年 8 月 1 日正式生效。自宣布调高起,人民币汇率波动平稳性明显增强。随着综合国力的提高,人民币的国际储备货币地位也逐步上升,国际对人民币资产的需求也不断上升,加快了人民币国际化进程。同时,专栏2中提到,“营商环境持续改善,境外投资者投资人民币资产的便利性进一步提高。”2017 年以来,中国货物贸易和服务贸易项下人民币跨境收付金额年均分别增长15%和17%。当前,在全球经济持续面临高通胀与衰退压力的情况下,人民币资产的抗风险能力与避险属性凸显,有助于进一步提升人民币国际化程度,有利于人民币汇率在合理均衡水平上的基本稳定。
本文作者:中信证券明明团队,文章来源:明晰笔谈,原文标题:《二季度货币政策报告点评:为何要强调“坚持不搞大水漫灌”?》,华尔街见闻有所删减。



