8-9月在政策性金融工具发力下,信贷社融企稳回升,且结构明显改善。但今年以来社融数据在疫情反复下大起大落,导致市场对其改善持续性持怀疑态度。10月末票据利率有所回落,再度引发市场对信贷转弱的预期,展望四季度,信贷和社融还能延续8-9月的修复趋势吗?结合对已有政策的评估,我们对社融的主要分项后续走势进行逐一分析。
(一)基建和制造业融资需求支撑,预计四季度信贷同比多增约3800亿元
1、基建贷款:政策性金融工具发力持续支撑融资需求
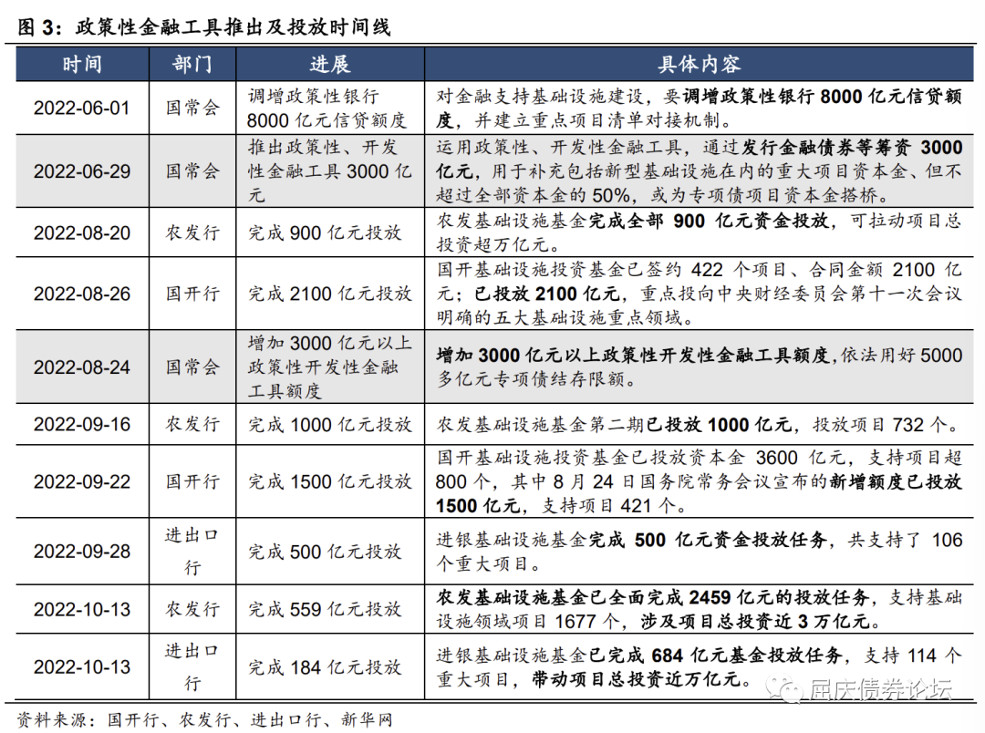
6月和8月推出的两批政策性、开发性金融工具能够有效撬动基建投资和配套融资需求,是8月以后新一轮宽信用的主要抓手,在8月和9月信贷数据中已经见效。8月、9月企业中长期贷款分别同比多增2138亿元和6540亿元,主要源于政策性开发性金融工具快速落地带来基建融资好转。
6月29日,国常会提出“运用政策性、开发性金融工具,通过发行金融债券等筹资3000亿元,用于补充包括新型基础设施在内的重大项目资本金、但不超过全部资本金的50%,或为专项债项目资本金搭桥”。第一批政策性开发性金融工具在8月26日投放完毕,其中国开行、农发行分别投放2100亿元和900亿元。
8月24日,国常会提出“增加3000亿元以上政策性开发性金融工具额度”。第二批政策性金融工具在10月13日基本投放完毕,共计3743亿元,其中农发行、国开行、进出口行在9月分别投放1000亿元、1500亿元和500亿元,共计3000亿元;10月农发行和进出口行又分别再投放了559亿元和184亿元。
预计政策性开发性金融工具对项目总投资规模的撬动效应在12倍左右。根据农发行和进出口实际落地情况披露,“农发基础设施基金全面完成2459亿元的投放任务,涉及项目总投资近3万亿元”;“进银基础设施基金已完成684亿元基金投放任务,带动项目总投资近万亿元”。推断此类基础设施基金对总投资规模的撬动比例在12倍左右,则两批基金总额度6743亿元对应项目总投资规模约为8.1万亿元。
由于基建项目的开工年份均值为3年,假设这两批基金对应项目分3年开工,年内可开工的投资额约为2.7万元,扣除资本金后,估计新增信贷规模应该能达到1.4万亿元左右。此外由于基建投资项目周期较长,主要对应企业中长期贷款的增加,也有助于改善信贷结构。
对配套贷款投放节奏估计,一部分银行贷款在政策性开发性金融工具投放的同时配套投放,一部分会随着开工项目推进逐步投入。若按照第三季度企业中长期贷款中基础设施贷款占比37.1%测算,今年8-9月新增企业中长期贷款中约有7732亿元为基建贷款,剩余仍至少有6000亿元相关配套贷款将在四季度投放。
2、制造业贷款:投资有韧性,再贷款有支持
今年以来制造业投资维持较高增长,8-9月同比增速分别达到10.6%、10.7%,政策对新能源转型等技术创新支持下,改建和技术改造对制造业投资贡献提高,此外基建投资对制造业也有带动作用,制造业投资有望保持韧性,对融资需求有支撑。
9月中旬央行推出设备更新改造专项再贷款,专项支持金融机构以不高于3.2%的利率向制造业、服务业等设备更新改造提供贷款,人民银行按贷款本金的100%予以专项再贷款,额度为2000亿元以上,利率1.75%,期限1年,可展期2次。中央财政贴息2.5%后,今年第四季度内更新改造设备的贷款主体实际贷款成本不高于0.7%。预计该项专项再贷款主要在四季度落地,可以有效带动制造业行业贷款投放。
此外,9月末证券时报报道,监管部门近日鼓励银行进一步加大对制造业中长期贷款、房地产等领域的信贷投放。其中,在制造业中长期贷款方面,要求21家全国性银行在1-7月新增1.7万亿元左右的制造业中长期贷款的基础上,8-12月鼓励再新增1万亿-1.5万亿元,各家银行制造业中长期贷款增速原则上不低于30%。预计制造业更新改造等融资需求对四季度企业贷款也是一个重要支撑。
3、房地产贷款:地产销售低位震荡仍有拖累
8月以来新一轮房地产放松和支持政策升温,包括2000亿元保交楼专项借款、调降5年期LPR、房贷利率下限、公积金贷款利率、放宽购房资格等等,但地产销售依旧疲弱,8-9月商品房销售面积同比跌幅分别为19.9%和14.2%,10月30城商品房成交面积同比跌幅在18.0%。地产景气度低位徘徊导致相应贷款需求不足,今年前三季度,房地产人民币贷款同比少增21812亿元,居民中长期贷款同比少增24000亿元,成为信贷的重要拖累。
由于购房人口拐点、城镇化放缓等长期因素导致我国房地产行业步入下行周期,居民购房意愿和房企信心恢复较为缓慢,地产政策更多只能起到托底作用,预计四季度居民中长期贷款低位企稳,依旧延续同比减少,少增幅度与8-9月相当。
9月份2000亿元保交楼专项借款启动,10月初财新报道监管指导商业银行年内加大房地产融资支持力度,合计规模将达到6000亿元,房地产融资环境有所改善,预计此前房地产对企业中长期贷款的拖累将降低。
总体来看,四季度信贷投放有基建和制造业融资需求的支撑,其中企业中长期贷款稳定改善,而地产销售震荡磨底,居民中长期贷款依旧是拖累,预计四季度新增人民币贷款规模约3.5万亿元,同比多增约3800亿元,其中10月、11月、12月新增贷款分别为0.8万亿、1.5万亿、1.2万亿元。
(二)去年低基数+今年基建融资拉动,预计四季度非标融资同比多增约7000亿元
今年以来委托贷款和信托贷款持续同比多增,一是因为去年同期基数偏低,二是因为基建融资需求较强带动委托和信托贷款回升。未贴现银行承兑汇票呈现在信贷表现较强的月份同比多增,在较弱的月份同比少增的特征,与银行贴现力度和实际融资需求强度有关。在去年基数走低下,预计非标在四季度延续同比改善,是稳信用的另一个重要抓手。
委托贷款方面,8月以来政策性金融工具的投放以股东借款方式为主,拉动委托贷款增长,8-9月新增委托贷款规模分别为1755亿、1508亿元,同比分别多增1530亿、1578亿元,考虑到两批额度主要投放在8-9月,10月上旬仍有小部分投放,预计10月、11月、12月委托贷款同比增幅分别在500亿元、300亿、200亿元左右。
信托贷款方面,今年经济下行压力下信托压降幅度较去年明显降低,且基建领域融资需求偏强,对信托贷款也有联动作用,预计在四季度基数走低背景下信托贷款继续同比改善,每月同比增幅在1000亿元左右。
未贴现银行承兑汇票方面,企业中长期贷款需求的增加可能会降低银行贴现票据的力度,而去年9月国常会要求引导金融机构开展票据贴现和标准化票据融资,银行表内贴现压低了表外票据增量。预计在去年低基数下,四季度未贴现银行承兑汇票融资也有望延续同比多增,每月增幅约在500亿元左右。
(三)今年专项债发行前置,预计四季度政府债融资同比少增约1万亿元
政府债是四季度社融的确定性拖累项,主要因为今年专项债发行前置,与去年节奏错位,但已在市场预期之内。今年国债净发行额度为2.65万亿元,新增地方政府债限额为4.37万亿元,再加上新增5000亿元专项债结存额度,全年政府债券净融资总额为7.52万亿元,四季度剩余融资规模约1.6万亿元,较2021年四季度的2.6万亿元同比将少增约1万亿元。预计10-12月政府债净融资规模分别在4000亿、7000亿、5000亿元,同比分别少增2100多亿、1100多亿和6600多亿元。
(四)其他项目
预计社融的其他分项总体延续今年以来的趋势。
(1)外币贷款持续少增,主要与进口疲弱,上游原材料价格下降有关,用于海外采购原材料的贷款需求降低,预计四季度延续同比少增。
(2)企业债融资方面,一是今年城投债发行监管延续收紧趋势,且政策行贷款的投放可能对城投债存在挤出效应;二是房企发债边际改善,根据金融时报11月8日报道,8月以来,中债增共推进十几单房企增信项目,累计带动民营房企发债融资155亿元。
11月8日交易商协会表示,支持包括房地产企业在内的民营企业发债融资,预计可支持约2500亿元民营企业债券融资,后续可视情况进一步扩容。总体判断预计四季度企业债融资规模将有所回升,但同比小幅少增。
综合来看,四季度社融在信贷和非标方面仍有支撑,政府债是主要拖累。以上各项预测可能均有一定误差,我们将社融增速对信贷预测结果和非标预测结果做敏感性分析,预计10-12月社融存量增速分别为10.6%、10.6%、10.5%左右。所以四季度宽信用未必能至,但稳信用概率仍高,对债市而言就难有利多支撑。
本文作者:华创证券屈庆,文章来源:屈庆债券论坛,原文标题:《四季度社融怎么看?——华创投顾部债券日报2022-11-9》,华尔街见闻有所删减。



