受“第三支箭”政策密集催化,房地产日内延续活跃走势,并带动了AMC概念走强,截至发稿,板块中同达创业、经纬纺机双双涨停。
此外,据证券日报11月30日报道,自房企出现流动性风险后,AMC在政策指引下纷纷开始参与房企纾困。目前,已有多家AMC陆续公布其在支持房企纾困保交楼方面的数据,均取得了一定成绩。
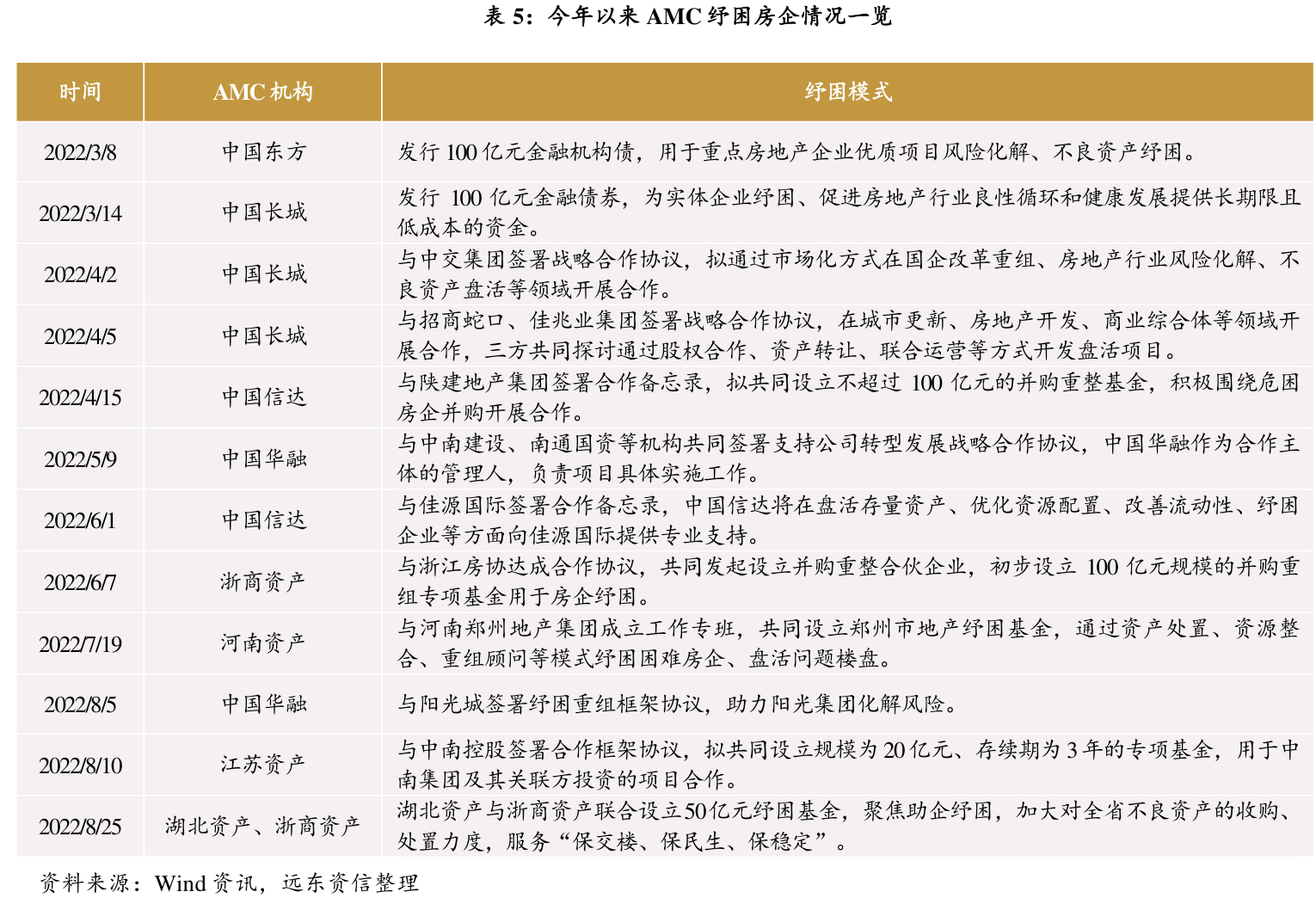
AMC可盘活地产项目,年内已有先例
AMC,是Asset Management Companies的缩写,中文名为资产管理公司,可运用“债权+股权”等工具,通过风险隔离、重组纾困、资源整合、并购出清等方式来盘活地产项目。
早在今年1月,金融监管部门就曾召集几家全国性金融资产管理公司(AMC)开会,研究AMC按照市场化、法治化原则参与风险房企的资产处置、项目并购及相关金融中介服务。
今年3月,中国东方和中国长城两家AMC先后获批发行100亿元专项金融债券用于化解房地产风险,为AMC进场拉开了帷幕,随后AMC纾困房企行为逐渐活跃,年内AMC和多个地方政府及国企牵头成立了纾困基金,就房企纾困等展开合作。
11月17日,融侨集团也与东方资产等就涉房项目债务偿付事项达成一致安排。
地方AMC参与房地产可得到政府和融资支持
结合消息面来看,近期央行、银保监会发布《关于做好当前金融支持房地产市场平稳健康发展工作的通知》,延续了监管鼓励及支持AMC参与房地产风险处置的态度,除金融AMC外,《通知》首次提及地方AMC。
对此,中诚信国际认为,这将有利于发挥其“属地化”特征下的信息优势,引导地方AMC发挥防范区域金融风险、维护区域金融稳定的重要职能,伴随着地方 AMC 参与度的逐步提升,“保交付”压力较大区域,AMC 或需要发挥一定的政策职能,并将得到政府的支持。
此外,分析指出,央行在2022年第三季度货币政策执行报告中也明确提出“推动保交楼专项借款加快落地使用并视需要适当加大力度,引导商业银行提供配套融资支持”,预计AMC如参与逾期未交付项目将得到一定融资支持。
AMC产业发展迅速,但也伴随着严监管
历史上,AMC主要从事批量收购、管理及处置不良资产的业务,自上世纪90年代,以承担处理国有银行不良贷款、化解金融风险职能的全国性AMC诞生以来,经过多年发展,我国资产管理行业逐渐发展壮大,成为国内经济金融体系中的重要组成部分。
但自2019年以来,监管机构明确提出AMC要专注本地金融不良主业,严控经营风险和融资杠杆,更好的维护金融系统稳定和发挥纾困职能,由此不良资产行业也迎来严监管、规范发展时代。
中诚信国际指出,在此期间,各地方监管局为规范AMC的经营,对于其经营管理、风险控制、主业经营提出更高要求,但监管制度的完善可促进AMC更为合规地发展,有助于发挥其防范化解风险的作用。总体发展风格更为稳健,涉及的面更为广泛,不良处置方式呈现多元化和成熟化。
其预计,未来AMC行业监管政策将趋严,AMC也将更为规范运营,同时在不良主业经营方面,监管会给予AMC处置不良资产主业方面提供相应政策支持,不断发挥其防范化解金融风险的作用。



