概 要
货币政策如何“精准”?2022年12月政治局会议中指出,2023年“稳健的货币政策要精准有力”。其实过去几年,我国货币政策的调控框架已经发生了较大变化,操作工具也更加丰富多样。尤其是结构性货币政策工具在发挥着越来越大的作用,甚至对我国的狭义流动性、广义流动性都产生了较为重要的影响。所以我们关于2023年货币政策的年度展望,就从对结构性货币政策工具的研究开始。
结构政策:狭义和广义流动性的重要影响变量。2023年结构性货币工具预计依然是宽信用发力的重点,或可以关注政策工具的期限延长、规模扩大、种类丰富、利率调降等。而结构性货币政策工具的使用,也会继续对基础货币的投放方式、狭义流动性、广义流动性都产生较大影响。
总量政策:两个利率或存在调整空间。2019年以来,我国逆回购利率已经从2.55%降到了2.0%,逆回购政策利率调整空间在明显减小。我们认为,若要继续调降,调整幅度上也会相对谨慎。主要关注两大重点利率的调整可能,一是5年期以上LPR利率,二是存款政策利率,或都存在空间。
宽松节奏:通胀或是要重点关注的扰动项。在2023年上半年,疫情或仍对经济构成扰动,房地产等领域仍然面临债务出清压力,货币政策大概率会维持稳健宽松,增加对实体经济的支持。但在2023年下半年,随着人口流动的正常化,我国的通胀、尤其是服务类的通胀压力大概率会有抬升,可能会对货币政策的总量宽松构成一定牵制。
1. 货币如何“类财政”?
通常来说,货币政策是一种总量的宏观政策,货币放出去后要控制货币最终流向哪里是比较大的挑战。财政政策是一种偏结构的宏观政策,可以比较精准的对特定领域或特定群体进行定向支持。近几年,结构性的货币政策工具在不断落地,定向支持某些特定领域,正发挥着越来越积极的作用,某种程度上来说承担了“类财政”的功能。相比之下,总量性的货币政策工具(利率)使用的频率和力度在逐步变小。
我们预计2023年结构性货币政策工具依然会在宽信用方面发挥重要作用,所以需要对结构性货币政策工具的操作方式、规模做一下分析。
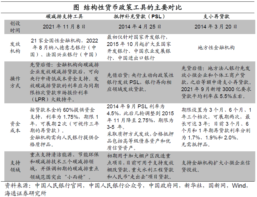
结构性货币政策主要为再贷款或资金激励的方式。根据央行的定义,我国的结构性货币政策工具是央行用于引导银行信贷投向的,主要采用再贷款或资金激励的方式。其中再贷款占据着主导的位置,而且我们的再贷款普遍采用的是“先贷后借”的模式,也就是说商业银行先以相对于普通贷款更优惠的利率(多数在LPR附近),向对应的领域投放信贷,然后可以按季度(部分按月)向央行申请更低息的再贷款,拿到“廉价”的基础货币。资金激励主要是针对普惠小微贷款支持工具的,央行按照普惠小微贷款余额增量的2%给金融机构提供激励资金。
央行的结构性货币工具分为长期的和短期的。支农支小再贷款和再贴现是我国长期使用的结构性工具。短期工具上,2020年疫情发生后,除了总量性降准降息外,央行还先后安排了三批再贴现再贷款,额度总计1.8万亿元,并两度下调支农支小再贷款利率。此外还创设了两项直达实体经济的政策工具,共计提供4400亿元专项再贷款资金支持。
去年以来结构性工具覆盖行业不断扩展。2021年末,在支持“双碳”的大背景下,央行接连推出碳减排支持工具和煤炭清洁高效利用专项再贷款,合计规模在1万亿以上。再到今年,央行进一步扩展了定向支持行业的范围,设立了科技创新、普惠养老、交通物流、设备更新改造专项再贷款。而近期央行计划新推出2000亿元的房地产再贷款支持房企“保交房”,并且资金是零成本的,“精准滴灌”再添一个领域。不过,从央行目前的安排看,行业支持工具多为阶段性工具。
从央行支持额度看,各类再贷款在今年的新增额度达8400亿元以上;截至10月,现有结构性工具的支持额度合计在4.98万亿以上。从投放规模看,截至9月,结构性货币政策工具累计投放额度超过2.9万亿(不包括PSL),相比2021年底增长近5000亿元。考虑到碳减排支持工具、科技创新再贷款都是按贷款本金的60%提供支持、普惠小微贷款支持工具是2%的激励资金比例,受结构性工具支持的专项贷款累计增量大约在4.4万亿元水平。
除了结构性工具本身承担“类财政”功能外,今年的货币政策整体上与财政政策的协同联动明显增强,可以说对狭义财政政策形成有力补充。
首先,再贷款工具与财政贴息创新性协同。对于设备更新专项再贷款工具,除了央行本身提供的2000亿额度低息再贷款外,还有财政给予的2.5%贴息。也就是对符合要求的贷款企业来说,今年四季度实际上可以拿到贷款成本不高于0.7%的超低息贷款。这样的操作下,财政和货币政策的配合明显增强,类似于中央财政加50亿的杠杆,同时央行提供资金2000亿元,一同作用于制造业投资。
其次,政策性银行发挥“准财政”功能,弥补后半年财政资金的缺口。今年财政前置发力的特点明显,为了弥补下半年专项债等资金的“缺位”,政策性银行陆续推出三项措施,包括调增8000亿元信贷额度、提供“保交楼”专项借款、设立并投放超7400亿元的政策性开发性金融工具支持基建。其中,政策性开发性工具作为项目资金本,具有明显的乘数效应,各银行为金融工具支持的项目累计授信额度已超过3.5万亿元(截至10月末)。
此外,今年央行还宣布向财政上缴结存利润1万亿元以上,这也是带有“准财政”色彩的措施。实际上在疫情爆发以前,央行向财政上缴利润也是日常操作。而上缴的利润就是财政的收入,主要目的也是为了提高积极财政的支持力度。不过在这个过程中,央行也会被动释放基础货币。根据货政执行报告,截至三季度末,央行已经上缴利润超过1.13万亿元,有效补充了狭义财政。
2. 货币流动性影响多大?
那么从2020年以来结构性货币政策的广泛运用,会产生哪些影响?往后看这一趋势又是否会延续?
对狭义流动性来说,基础货币投放的结构边际上发生了变化。在《货币:如何创造、如何观测?——海通宏观分析框架》中,我们详细阐述过我国央行基础货币投放的三阶段。简单来说,上世纪90年代的时候,我们基础货币投放以再贷款为主导;2001年以后,随着我国贸易顺差的持续扩大,我国的货币投放转向以外汇占款为主导;而后从2014年以来,央行增加MLF、PSL、以及再贴现再贷款等货币政策工具的主动投放,来弥补外汇占款的缺口。
而从2020年开始,结构性政策工具投放的基础货币规模显著增加。2020年到2021年末,支农、支小再贷款和再贴现余额增长约1.3万亿元;今年以来结构性工具的货币净投放大约在5000亿元左右。规模合计已经大幅超过这三年MLF的净投放规模(7100亿元,截至11月底)。这意味着,以再贷款为代表的结构性工具已经成为央行扩表的重要工具。
而且结构性工具的增大投放,也可以部分替代对降准的需求。今年我们只进行了两轮25bp的小步幅降准,共投放10300亿元长期资金,明显低于2020年、2021年降准释放的资金总量(分别为1.75万亿和2.2万亿)。
如果工具规模进一步扩张,对资金面也可能造成短期扰动。由于多数再贷款工具都是按季度发放的,那么工具大规模集中投放或集中到期的时候,可能也会引起资金面的短期波动。
广义方面,信贷结构明显变化,再贷款工具效果不容忽视。从近年来银行信贷的投向看,结构上发生了明显变化,主要体现在投向房地产领域的贷款占比明显回落,而对重点行业和环节的放贷明显增加。到今年前三季度,绿色信贷投放相比去年同期增长了80%,再加上普惠金融贷款,两者合计已撑起了整体信贷一半以上的新增量。
一方面,政策对房地产融资形成抑制,地产信贷的挤出效应明显下降;另一方面,再贷款具有“杠杆效应”,可以撬动更多的资金投入。根据新华社客户端百家号,4月18日的全国保障物流畅通促进产业链供应链稳定会议就提出,要通过2000亿元科技创新再贷款和用于交通物流领域的1000亿元再贷款撬动1万亿元资金,预期的放大效应达到3倍以上。
我们认为,未来货币政策工具发挥“类财政”效果、同时与财政政策的协同性增强将成为重要的趋势。关键的原因或在于总量性政策的操作空间也在明显变小。
在存款准备金率方面,2020年以后我国准备金率经历了频繁的调整,12月最新调整以后,金融机构加权平均存款准备金率已经降至7.8%。准备金率调整剩下还有多少空间?
从内部对比,我国历史以来最低的中小银行存款准备金率为6%,那么距离6%还有2个百分点(最新的中小银行指标为8%)。此外,近期央行的降准公告不断提到,“不含已执行5%存款准备金率的金融机构”,这意味着,5%可能就是阶段性的下限;如果与5%对比,则大约还有不到300bp。
从外部看,相比发达经济体,当前我国的准备金率相对要高一些。但作为一个新兴市场国家,我国的金融体系和发达经济体存在差异,和新兴市场经济体对比,当前7.8%的准备金率已经不算高了。所以我们认为,我国的降准空间已经变得比较有限,接下来每次降准调整都会比较谨慎。
同时,逆回购利率已降到2%,政策利率调整空间也在减小。2019年以来,我国逆回购利率已经从2.55%降到了当前的2.0%水平。而央行其实一直强调要珍惜正常的货币政策空间。因为我国货币依然是新兴市场货币,中长期要维持内部和外部均衡的问题,因此在使用货币政策时依然是很珍惜空间的。即使是在2020年新冠疫情这种短期冲击较大的情况下,一年内总共也仅调降了政策利率30bp,和2016年之前基准利率降息每次25bp、而且是连续降多次的情况是不能比的。
参考海外主要经济体,在总量货币政策空间明显缩小以后,他们普遍增加了财政与货币政策的协同发力,尤其是2020年疫情以后,许多经济体开启了实质上的“财政赤字货币化”。
另一方面,我国已由高速增长阶段转向高质量发展阶段,在这个过程中,结构性政策工具能够在助力经济结构转型、培育新动能、补齐短板等环节上发挥重要作用。就像我们前面提到的,近年来银行信贷的投向结构已发生了比较显著的变化。包括二十大报告全文中也明确提出“加强财政政策和货币政策协调配合,着力扩大内需”,已经指明了重要方向。
3. 2023年货币政策:方式和节奏?
着眼于明年,货币政策的节奏和发力方向上可能有哪些特点?
大基调上,接下来经济形势依然比较复杂,货币政策仍需要发力稳增长。我们认为,明年结构性货币工具预计依然是宽信用发力的重点,或可以关注政策工具的期限延长、规模扩大、种类丰富、利率调降等。
首先,现有再贷款工具有望继续延期或增加规模。作为经济转型的新动能,绿色转型和科技产业发展潜力较大,仍需要金融政策的长期支持。二季度货政报告中,央行介绍说,未来几年绿色转型和新基建的投资需求合计可能在每年5万亿元水平。而目前碳减排支持工具、煤炭高效利用工具的实施期都是截止今年末;科技创新再贷款的设立规模也不高,为4000亿元。因此这类结构性再贷款工具仍可以延长期限或提升规模。而且现有工具的投放比例也仍有进一步提升的空间,或可以通过调整利率或提供财政贴息,来提升工具投放效率。
其次,结构性工具覆盖领域仍有充足的扩张空间。对于进一步促进信贷结构优化,央行在二季度货政报告也已提到,要抓紧时间窗口“立”,重点挖掘领域还包括城镇老旧小区改造、高技术制造业等。同时,对于明年,后疫情时期促进居民消费潜力释放是经济的重要增长极,政治局会议中也着重提到了要“充分发挥消费的基础作用”。因而结构性货币工具或也可以进一步向居民消费倾斜。
同时,政策性银行或将继续发挥“准财政”功能。经济稳增长压力下,明年财政政策仍需要积极发力支持基础设施建设、稳企业稳就业、扩大内需等。但财政本身直接发力实际上受赤字率和地方政府隐形债务的制约,那么相比之下,政策性银行具有不受预算硬约束的优势,或将继续发挥对财政的重要辅助作用。
而对于总量政策来说,政策利率宽松空间比较有限。前面我们已经分析过,2019年以来,我国逆回购利率已经从2.55%降到了2.0%,逆回购政策利率调整空间在明显减小。若要继续调降,调整幅度上也会相对谨慎。
相对有调整空间的,我们认为或许在存款端利率。若要继续调降实体部门融资成本,金融部门继续让利的空间并不大,截至9月商业银行净息差已经降至1.94%,为有数据统计以来的新低。所以就需要继续降低金融机构的负债端成本。而对于负债端来说,政策利率引导成本下行的空间本身就较为有限,实际上的隐性下限是由存款利率所决定的。因而可能进一步引导长期存款利率调整。
我国存款基准利率的调整条件或已基本具备。在2015年10月最后一次调降25个百分点后,我国的存款基准利率至今都没有进行过调整。但疫情以后,我们的货币基金利率不断向存款基准利率(1.5%)靠拢,截至12月上旬,全市场货币基金加权平均7日年化收益率为1.65%,较年初回落了80个bp,其中份额最高的余额宝利率和存款基准利率已持续发生倒挂。但理论上,因为定期存款是无风险的,而货币基金虽然风险较小,但依然存在利率风险、信用风险、流动性风险等,所以存款利率应该要比货币基金利率来的更低。所以当前的情况已经意味着即便调整存款利率也不会带来较大的吸储压力,存款利率出现调整的空间。
不过从过去几年经验来看,货币政策对存款利率的调整会相对慎重。根据IMF的统计,我国存款利率水平在主要经济体中处在中间水平,略高于发达国家韩国、新西兰。此前央行曾表示“存款利率定价具有较强的外部性,存款市场竞争秩序事关广大人民群众的切身利益。”、“存款基准利率作为整个利率体系的‘压舱石’,要长期保留。”因此,作为“压舱石”,存款政策利率是否调整还需要看央行态度。
另一调整重点可能是5年以上LPR利率及房贷利率。当前房地产销售端表现依然疲软,要支撑地产需求,房贷利率仍可以继续调整。到今年10月,我们新发放的个人住房贷款平均利率已经降至4.3%,也就是今年以来已经降了133个基点,但对比市场化的房贷利率水平,仍然有进一步调整的空间。而现在5年期以上LPR也在4.3%,也就是说多地房贷利率已降至5年期LPR报价决定的最低值附近。为了引导房贷利率进一步下行,稳定房地产需求,预计5年期LPR仍会继续调整。
从节奏上来说,在2023年上半年,疫情或仍对经济构成扰动,房地产等领域仍然面临债务出清压力,货币政策大概率会维持稳健宽松,增加对实体经济的支持。但在2023年下半年,随着人口流动的正常化,我国的通胀、尤其是服务类的通胀压力大概率会有抬升,可能会对货币政策的总量宽松构成一定牵制。(参考专题报告《海外的“重启”之路——医疗、人口、经济的系统梳理》)。
本文作者:海通证券应镓娴、梁中华,来源:梁中华宏观研究,原文标题:《货币如何“类财政”?——海通宏观2023年年度报告(货币篇)》




