主题投资退潮的标志是什么?

中信建投陈果、姚皓天
中信建投表示,中短期维度内主题落幕的标志是预期差的消除,内部轮动的关键在于寻找新的预期差;而更长时间维度内,主题能够得以延续,甚至向成长投资切换的重要前提是产业逻辑的顺畅演绎。

核心摘要:近期AI概念热度延续,中特估方向也反复活跃,两大主题表现精彩纷呈,因此本篇周报尝试总结一些主题投资方法论的思考,并在此基础上,针对不同类型的主题投资,简要复盘了过往相应具体案例的驱动因素与退出标志。对于以AI为代表的产业性主题而言,紧跟产业核心逻辑的变化至关重要,中短期维度内主题落幕的标志是预期差的消除,内部轮动的关键在于寻找新的预期差;而更长时间维度内,主题能够得以延续,甚至向成长投资切换的重要前提是产业逻辑的顺畅演绎。(典型的失败案例可以参考2021年末的元宇宙)。而对于以中特估为代表的政策性主题,关注重磅会议、文件规划等的兑现可能是较好的参考标志。

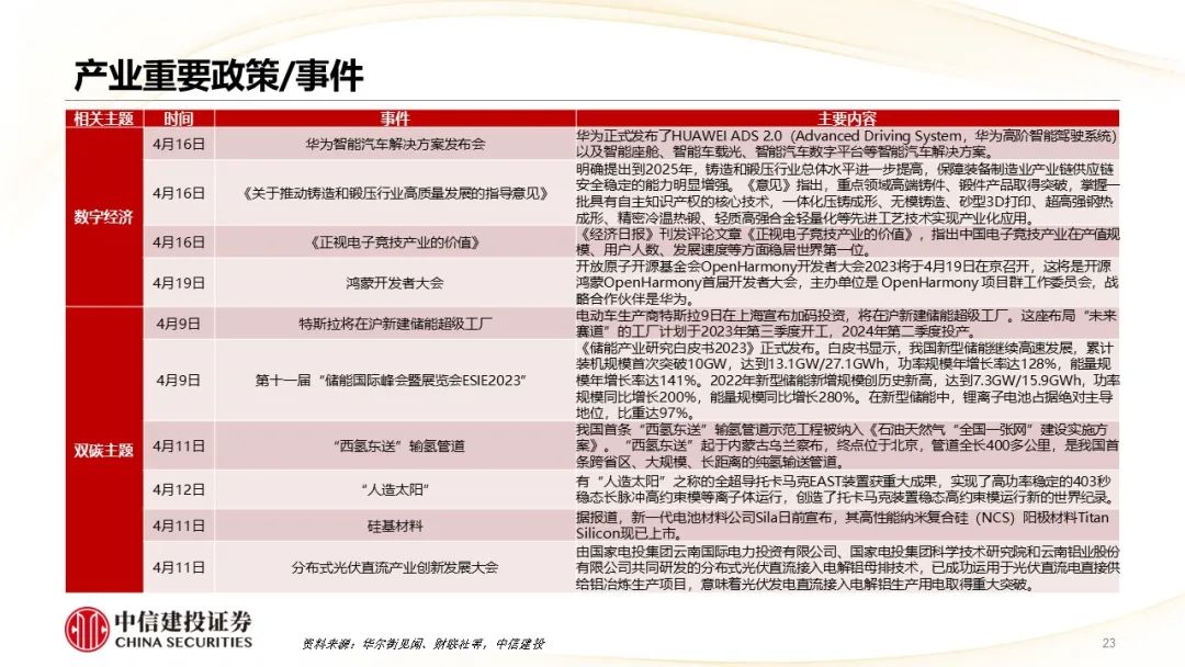
行情回顾近一月AI概念继续活跃,上周内部分化开始加剧。近一月AI概念热度延续,接连不断的消息催化不止,算力与应用端是内部领涨主线(CPO、游戏、半导体等),上周主题内部逐步开始分化,传媒细分方向一枝独秀;而受国内出口、信贷等宏观数据超预期、海外美元持续走弱、OPEC+减产等推动下,资源类方向表现活跃。

 

 

本文作者:中信建投陈果(SAC执业证书编号:S1440521120006)、姚皓天(SAC执业证书编号:S1440523020001),来源:陈果A股策略,原文标题:《主题投资退潮的标志是什么?——主题与产业趋势跟踪系列(四)》

风险提示及免责条款
市场有风险,投资需谨慎。本文不构成个人投资建议,也未考虑到个别用户特殊的投资目标、财务状况或需要。用户应考虑本文中的任何意见、观点或结论是否符合其特定状况。据此投资,责任自负。