核心观点
8月下旬以来,在稳增长政策集中落地、资金面收紧以及股债跷跷板影响下债市迎来了一轮调整,市场对于今年的利率下行周期接近尾声存在一定担忧。往后看,经济基本面修复难以一蹴而就,地方化债要求下低利率环境必要性较高,而总量结构工具箱打开环境下宽货币或仍有空间,我们预计长债利率短期调整可能延续,但中期视角上可能仍有做多空间。
今年以来利率的下行周期是否接近尾声?2023年长债利率基本维持了中枢下行的趋势。年初市场对防疫优化后经济修复斜率的预期经历了重定价,利率由升转降,而后随着两会对稳增长诉求放缓,利率下行斜率加大,而二季度信贷增长放缓后的流动性宽松以及基本面的进一步回落支撑了利率的走低。年中6、8两月的降息则使得长债利率中枢下行至历史新低水准。然而随着各项稳增长政策工具逐步落地,资本市场风险偏好抬升而股市走强,长债利率在8月下旬出现了一定回升的趋势,也引发了市场对于本轮利率下行周期接近尾声的担忧。
近期市场调整的主线是什么?(1)近期稳增长、宽地产以及活跃资本市场等政策工具集中落地是8月下旬以来长债利率调整的主要驱动。(2)在专项债发行节奏加快、防资金空转套要求以及超储率偏低等因素的影响下,资金利率居高不下,促使短端利率大幅调整。(3)存量房贷利率下调、活跃资本市场等政策落地促使市场风险偏好回升,股债跷跷板持续影响债市情绪。
中长期视角下,本轮债牛是否已到终点?(1)尽管8月PMI有所回升而生产端高频数据好转,但基本面修复并非一蹴而就,PMI回升至荣枯线上前,长债利率在2.6%附近存在配置价值。(2)当下地方债务存量较高而地方政府付息压力较大,化债工作需要维持低利率环境。(3)支持信贷修复目标下,宽货币仍有空间,不排除9月降准落地的可能性。
正文
2023年8月28日至9月1日,债市走熊为主。10年期国债收益率从上周五的2.5702%上行1.48bps至2.585%;10年期国开债收益率从上周五的2.673%上行4.82bps至2.7212%;国债期货T主力合约收盘价从102.81元下行0.31元至周五102.50元。
债券牛市结束了吗?
今年以来利率的下行周期是否接近尾声?纵观2023年债市走势,除去1月中上旬时段,长债利率基本维持了中枢下行的趋势。从交易主线来看,年初市场对防疫优化后经济修复斜率预期经历了重定价,利率由升转降,而后随着两会对稳增长诉求放缓,利率下行斜率加大,而二季度信贷增长放缓后的流动性宽松以及基本面的进一步回落支撑了利率的走低。年中6、8两月的降息则使得长债利率中枢下行至历史新低水准。然而随着各项稳增长政策工具逐步落地,资本市场风险偏好抬升而股市走强,长债利率在8月下旬出现了一定回升的趋势,也引发了市场对于本轮利率下行周期接近尾声的担忧。
近期市场调整的主线是什么?
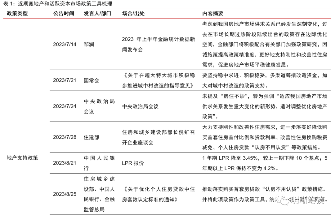
(1)稳增长政策集中落地是8月下旬以来长债利率调整的主要驱动。7、8两月是稳增长政策密集出台期,其中对债市影响较大的主要包括宽地产、宽财政、活跃资本市场、稳汇率以及地方债务化解等方面的政策。具体来看,7、8两月长债利率较为明显的两个调整阶段分别出现在7月24日政治局会议后,以及8月27日证监会释放减半印花税征收、优化IPO等重要利好后,而其余时段类似于认房不认贷、存量房贷利率调降、首付比下限调整等宽地产工具也对债市形成了一定冲击。7-8月政策面因素扰动债市的逻辑主要可以划分为政治局会议后的政策预期发酵,以及8月以来具体政策工具落地后的预期差;而8月降息落地前长债利率已出现边际回落的迹象,主要是上旬的政策力度不及预期,而下旬利率V型回升,则是由于活跃资本市场、宽地产政策工具超预期。基于这个逻辑,虽然本周宽地产政策集中落地对债市预期形成了较大的冲击,但后续政策面阶段性利空出尽反而可能形成利好。
(2)资金利率居高不下,促使短端利率大幅调整。尽管8月票据利率中枢较低指向信贷需求尚未全面回暖,但在专项债发行节奏加快、放资金空转套利诉求以及超储率偏低等因素的影响下,隔夜和7天利率在月中税期和跨月时段抬升斜率明显加大。尽管央行在税期和跨月阶段维持了千亿以上的逆回购投放规模对冲,但缓解紧资金压力的效果较为有限,同时OMO10bps的降息并未在资金面有所体现,隔夜7天利率与政策利率持续倒挂。受此影响,短端利率在8月下旬的调整中回升幅度更高,1Y国债利率一度回升至1.98%,超过了6月降息前的水准。
(3)市场风险偏好回升,股债跷跷板持续影响债市情绪。近期落地的政策工具中,无论是减半印花税征收、暂缓IPO等活跃资本市场工具,还是央行调整首付比下限、调降存量房贷利率等宽地产政策工具都有助于提升市场风险偏好,进而对股市形成利好而影响债市情绪。回顾7-8月债市的主要调整阶段,均伴随着权益市场的走强,可见稳增长政策预期博弈阶段,股债跷跷板对长债利率影响的权重抬升。往后看,8月PMI边际好转而生产和新订单指数均回归荣枯线上,政策面仍有存款利率调降、地方政府化债等工具尚未全面落地,我们预计资本市场风险偏好回升的过程仍将延续,进而对债市形成较多情绪扰动。
中长期视角下本轮债牛是否已到终点?
(1)基本面修复并非一蹴而就,长债利率在2.6%附近已有配置价值。8月PMI回升至49.7,生产和新订单指数均回归荣枯线上;高频数据方面,高炉、焦化、沥青、PTA等开工率有所回升,生产端情绪有所好转。但值得注意的是,30大中城市商品房成交量仍处于2018年以来的历史低位,居民加杠杆购房意愿仍然偏低,信贷需求回暖可能仍需一定时间,同时地产销售端的疲软也拖累了投资需求的修复。另一方面,美国经济韧性较强,美联储紧缩周期可能仍未结束,海外衰退压力叠加国际贸易保护主义抬头,外需对我国经济的拖累或仍将延续。总的来看,尽管近期稳增长政策工具较多落地,但基本面修复难以一蹴而就,而PMI在荣枯线下时长债利率中枢也通常位于MLF锚位之下,因而当下10Y国债利率在2.6%的点位兼具赔率和胜率。
(2)地方债务化解需要维持低利率环境。截至9月1日,包括地方政府债和城投债在内的地方债务存量高达52.01万亿元,其中政府债存量约为38.5万亿元。财政部公布7月地方政府债加权平均发行利率为2.95%,则当下全国地方债付息压力高达1.53万亿元。在7月24日政治局会议提及防范化解地方债务风险的表述后,8月18日央行、金融监管总局召开金融支持实体经济和防范化解金融风险电视会议上,以及28日召开的十四届全国人大常委会第五次会议上均有对地方化债做进一步的指示。然而地方债务化解的核心在于降低债务成本,因此维持低利率环境的必要性较高,因此在中长期的视角下,我们认为债市利率中枢回升的风险不大。
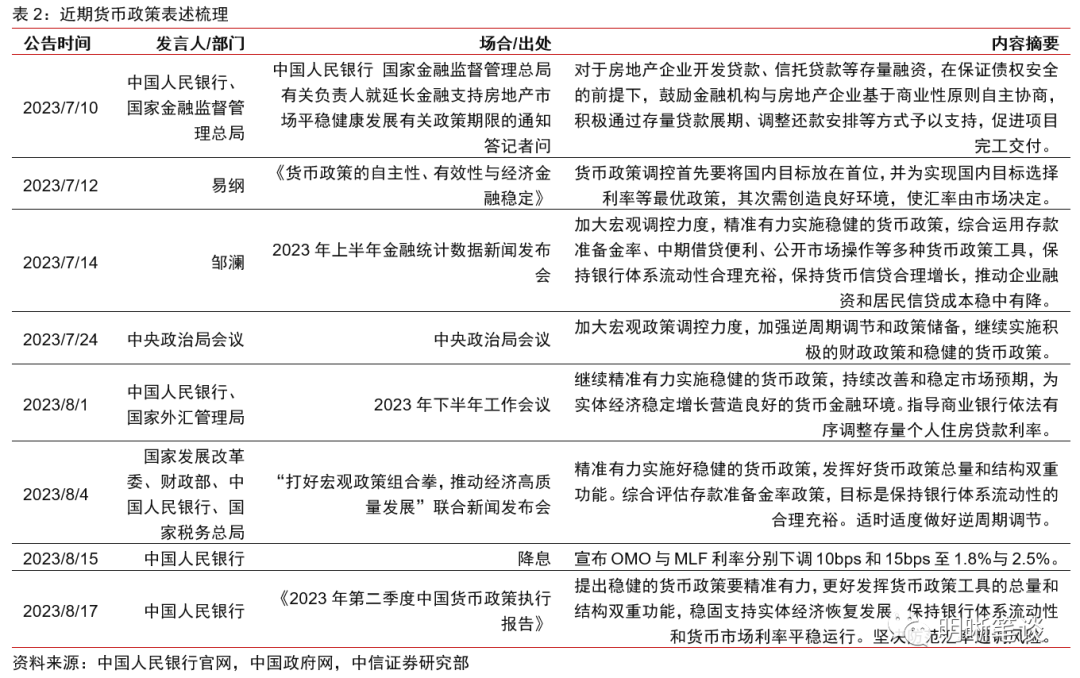
(3)支持信贷修复目标下,宽货币仍有空间。7月14日,上半年金融统计数据新闻发布会与7月24日的政治局会议提到加大逆周期调节力度后,8月15日超预期降息体现了央行对这一诉求的回应。在2023下半年工作会议中,央行强调加大信贷投放的支持力度,并要求“指导商业银行依法有序调整存量个人住房贷款利率”;二季度货政报告不再强调“总量适度、节奏平稳”,并要求“更好发挥货币政策工具的总量和结构双重功能”,宽货币支持宽信用态度较为明确。当下存量房贷利率下调等政策工具已经落地,在MLF到期压力较高,专项债集中发行等制约下银行间流动性市场仍然偏紧,不排除后续降准落地的可能性。此外,8月MLF降息后5年期LPR报价并未伴随调降,若后续信贷修复进度不及预期,则不排除年内进一步降息的可能性。
综上所述,债市短期面临政策面冲击或经历一定调整,但中期视角下走势仍不悲观。本周五债市在北京、上海等超一线城市宽地产支持工具发力的影响下经历了一轮调整,长债利率回升至2.6%的关键点位之上。往后看,预计短期宽地产预期、股债跷跷板等因素对债市扰动仍将持续,但随着后续政策出尽而短期基本面修复难以超预期,叠加宽货币预期较为牢固,中期视角下长债利率可能仍有下行的空间。
本文作者:中信证券明明研究团队,来源:明明 (ID:gh_21c573a56db3),节选自《债券牛市结束了吗?》




