摘 要
当前的宏观困境重要原因在于需求不足。外有逆全球化,内部则是地产供求关系发生重大变化和地方政府隐性债务压力高企的状态,内需是关键,而消费需要发挥更大作用,居民增收是扩大内需的关键所在。
“发挥消费拉动经济增长的基础性作用,通过增加居民收入扩大消费,通过终端需求带动有效供给,把实施扩大内需战略同深化供给侧结构性改革有机结合起来。”
——2023年7月政治局会议
如何增加居民收入?
我们从历史中去找寻,稳定就业、增加工资、调节个税、降低小微企业税费、对居民进行转移支付和稳定财产性收入是关键。
在存量房贷利率调降之后,希望在增加居民收入方面,还能有更进一步的有力度政策支持。
1. 1978年以来,主要有哪些居民增收举措?
1.1. 如何增加工资性收入?
1.1.1.财政支持机关事业单位工资标准调整
1985年,政策首次确立机关事业单位的结构工资制。
2000年前后,国务院曾连续多次大幅提高机关事业单位职工工资标准,有效增加居民收入并带动消费,并于2015年确定公务员工资每年或每两年调整一次的制度。
亚洲金融危机于1997年爆发,外需收缩使得出口和外商直接投资受到显著影响。且1998年一是发生罕见的洪涝灾害,对大范围地区造成经济损失;二是政策推动国企改革、减员增效,国有单位就业人数大幅收缩。内外因素交织,中国经济出现增速放缓、产能过剩、物价下跌、居民收入减少和就业压力显著上升等一系列问题。
对此,时任总理朱镕基在1999年政府工作报告中指出,“首先立足于扩大国内需求,继续实施积极的财政政策…在扩大投资需求的同时,要采取有力措施引导和扩大消费需求,形成投资和消费对经济增长的双重拉动。要通过多种渠道增加城乡居民特别是低收入群众的收入”。
自1999年起,国务院调整和实施了一系列收入分配政策,包括连续多次提高机关事业单位职工工资标准,实施年终一次性奖金制度,使机关事业单位职工月人均基本工资水平翻了一番。
职工工资标准的设立追溯到1993年10月,《国家公务员暂行条例》规定国家公务员实行职级工资制,工资主要由职务工资、级别工资、基础工资和工龄工资构成。
1999年7月,基础工资标准由每人每月110元提高到180元,级别工资标准由每人每月55元至470元,提高到85元至720元。调整后,机关干部的高低工资差别为5.6倍(不包括工龄工资)。
2001年1月,基础工资标准由每人每月180元提高到230元,级别工资标准由每人每月85元至720元,提高到115元至1166元。调整后,机关干部的高低工资差别为5.7倍(不包括工龄工资)。并从当年起执行发放年终一次性奖金的规定,奖金标准为当年12月份本人的基本工资,下一年1月份兑现。
2001年10月,职务工资起点标准由每人每月50元至480元,提高到100元至850元。调整后,机关干部的高低工资差别为6.4倍(不包括工龄工资)。
此后,机关事业单位职工工资又历经多次调整和改革,包括2003年7月进一步提高职务工资标准,2006年6月《公务员工资制度改革方案》规范津补贴,2015年1月大幅提高职务工资和级别工资起点标准、并规定基本工资标准原则上每年或每两年调整一次。
近年来机关事业单位职工工资调整的文件,或不再出现于政府信息公开目录中。不过,根据上述2015年工资改革规定,近期理论上存在薪酬调整窗口。
1.1.2.各地最低工资标准调整
1984年5月30日,国务院宣布承认国际劳工组织第26号公约,即《制定最低工资确定办法公约》,理论上奠定了确立劳动者最低工资标准的基础。
1993年11月24日,劳动部出台《企业最低工资规定》,最低工资率由省、自治区、直辖市人民政府劳动行政主管部门会同同级工会、企业家协会研究,根据当地生活成本、就业状况、经济发展水平等多因素综合确定。最终结果高于当地的社会救济金和待业保险金标准,低于平均工资。
1994年7月5日,全国人大通过《中华人民共和国劳动法》,明确了国家实行最低工资保障制度,用人单位支付劳动者的工资不得低于当地最低工资标准。随后1995年,绝大部分省份颁布了本地最低工资标准。
2003年12月30日,中国通过《最低工资规定》,并明确于2004年3月开始执行。原《企业最低工资规定》废止。
2004年11月,随着西藏颁布当地最低工资标准, 我国31省份均已建立最低工资保障制度, 并公布当地最低工资标准。
以上海为例,通常1-2年会上调一次最低工资标准,最新的一次上调出现在2023年7月,最低月工资为2690元(扣除五险一金后),这一数值为全国最高。且全国某些地区的最低月工资标准为扣除五险一金前,这意味着缴纳相关社保费用后,劳动者到手数额更少。
按最低工资标准历史调整规律来看,下一次调整可能会在2024-2025年。
由于这一标准普遍适用于各类全日制工作(月最低工资限制)和非全日制工作(小时最低工资限制),因此最低工资标准提高所需的资金支持视对应用工主体性质而定,未必是财政资金支持。
1.1.3.个人所得税改革
个税改革对于居民收入的直接影响,可体现在两个维度上,一是收入的结构性再分配(比如调整累进税率的标准和级距),二是全盘降低各收入段劳动者的税负(比如抬高个税起征点和设立各项专项附加扣除标准)。
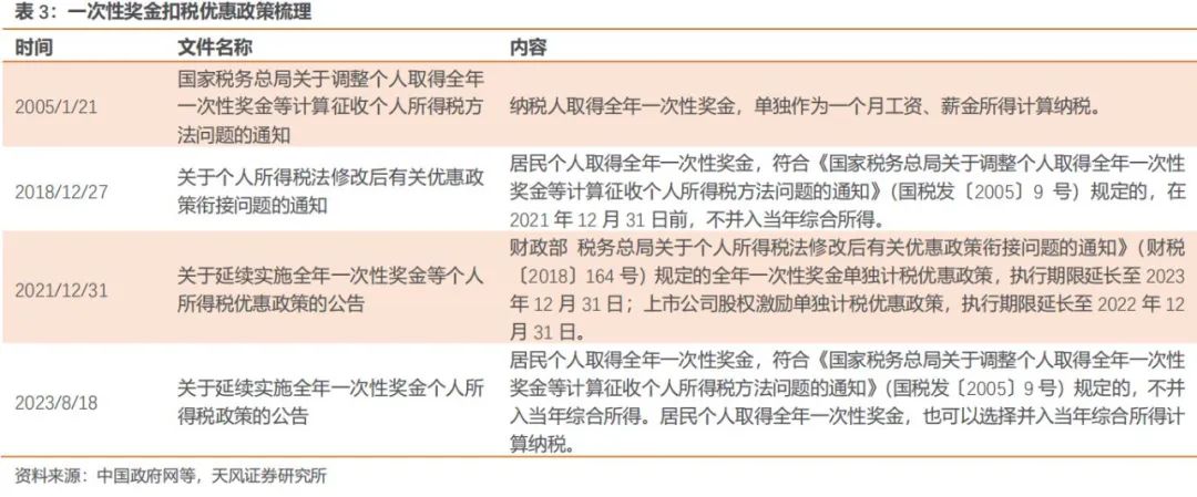
1.1.4.财政支持一次性奖金扣税优惠
2023年8月18日,财政部、税务总局发布《关于延续实施全年一次性奖金个人所得税政策的公告》,居民个人取得全年一次性奖金可选择不并入当年综合所得,以全年一次性奖金收入除以12个月得到的数额单独计算纳税。
1.2. 如何增加经营净收入?
经营净收入来自于生产经营活动,是全部经营收入中扣除经营费用、生产性固定资产折旧和生产税之后得到的净收入。
增加经营净收入,重要手段在于降低经营成本。从积极财政角度,减税降费是降低企业负担、增加经营净收入的重要举措。
根据现行《中华人民共和国企业所得税法》,企业所得适用的基本税率为25%,符合条件的小型微利企业,减按20%的税率征收企业所得税。
“自2019年1月1日至2021年12月31日,对小型微利企业年应纳税所得额不超过100万元的部分,减按25%计入应纳税所得额,按20%的税率缴纳企业所得税;对年应纳税所得额超过100万元但不超过300万元的部分,减按50%计入应纳税所得额,按20%的税率缴纳企业所得税。”
——2019年1月国家税务总局《关于实施小型微利企业普惠性所得税减免政策有关问题的公告》
因疫情冲击,2020年5月,税务总局宣布小微企业和个体工商户可延缓缴纳2020年所得税:
“2020年5月1日至2020年12月31日,小型微利企业在2020年剩余申报期按规定办理预缴申报后,可以暂缓缴纳当期的企业所得税,延迟至2021年首个申报期内一并缴纳。”
——《关于小型微利企业和个体工商户延缓缴纳2020年所得税有关事项的公告》
2021年4月,财政部继续强化小微企业减税降费优惠措施。
“要突出强化小微企业的税收优惠。在落实好小微企业普惠性减税降费政策的同时,进一步加大小微企业和个体工商户的税收减免力度,将小规模纳税人增值税的起征点从月销售额10万元提高到15万元,对小微企业和个体工商户年应纳税所得额不到100万元的部分,在现行优惠政策的基础上,再减半征收所得税。”
——财政部国新办发布会
2022年3月,财政部对小微企业所得税优惠政策进行调整,执行期限为2022年1月1日至2024年12月31日:
“对小型微利企业年应纳税所得额超过100万元但不超过300万元的部分,减按25%计入应纳税所得额,按20%的税率缴纳企业所得税。”
——财政部 税务总局关于进一步实施小微企业所得税优惠政策的公告
2023年,财政部进一步优化完善支持小微企业和个体工商户的政策措施。
“对小微企业年应纳税所得额不超过100万元的部分,减按25%计入应纳税所得额,按20%的税率缴纳企业所得税;对个体工商户年应纳税所得额不超过100万元的部分,在现行优惠政策基础上减半征收个人所得税。将小规模纳税人的增值税征收率降至1%。对月销售额10万元及以下小规模纳税人免征增值税。对生产生活性服务业纳税人分别实施5%、10%的增值税加计抵减。”
——财政部在国新办吹风会上 介绍优化完善部分阶段性税费优惠政策
1.3. 如何增加财产净收入?
2014年以前,国开行支持的棚改项目安置方式主要采取新建安置,纯货币补偿比例一般控制不超过20%。到2014年年末,纯货币补偿比例略有提高,但仍控制在不超过40%的水平。2014年的住宅价格指数同比继续收缩。
随后政策加码,PSL运用力度快速提升、支持棚改货币化安置。住建部、国开行发布《关于进一步推进棚改货币化安置的通知》,要求各地区货币化安置的比例原则上不低于50%,对于商品住宅库存量大、消化周期长的地区,货币化安置比例进一步提高。
棚改货币化显著改善居民财产性收入。
具体而言,棚改主体采取货币化安置办法,将居民的不动产转化为现金,改善居民现金流。伴随居民财产净收入大幅增加,购买力显著提升,推动地产销售、投资、价格等一系列指标全面上行。
货币化安置对居民补贴力度很大。
2014年新增PSL3831亿元,2015年上半年新增4204亿元,国务院在2015年6月提出棚改计划,并进一步提高货币化安置比例之后,2015年下半年PSL新增2776.89亿元,2016年PSL明显放量,全年新增9750.11亿元,截至2016年底,PSL余额为20526亿元。
按照撬动三倍杠杆来计算,考虑到居民置换前房屋价值和新投资项目之间差值等因素,保守估计,如果投资数值折算40%,同时假设货币化比例为2014年20%,2015年上半年40%,2015年下半年之后为50%,则得到居民收到的补贴,相当于2014-2016年分别对居民现金补贴919.44亿元、3684.054亿元、5850.066亿元。2016年GDP为75万亿元,补贴加和占比1.4%。
1.4. 如何增加转移净收入?
1.4.1 有条件发放补贴
1978年以来,财政并未直接向居民无条件发放现金补贴的先例。
现金补贴通常以购房补贴、购车补贴、落户补贴等形式发放,且发放对象需具备一定资格,比如符合人才引进标准、多子女家庭等。补贴资金来自于财政。
1.4.2.财政支持低收入保障
1993年,上海在全国率先建立城镇居民最低生活保障制度,自当年6月1日开始执行。
1994年,上海建立了农村居民最低生活保障制度,低保标准划分为近郊、远郊和海岛三条线。城镇的低保标准高于农村,近郊标准高于远郊,远郊高于海岛。到2005年,农村居民最低生活保障标准归并,三条线并为一个标准,并与城镇居民最低生活保障标准按照1∶1.5的比例确定。
1996年,上海实施了全国第一个省市级的社会救助政府规章《上海市社会救助办法》。
随后国务院于1997年9月下发《关于在全国建立城市居民最低生活保障制度的通知》、1999年9月颁布《城市居民最低生活保障条例》,标志着城市低保开始走向规范化、法制化。
1998年以来,面对国企改革带来的居民就业压力,政府采取了“两个确保”措施,一是确保国有企业下岗职工的基本生活,二是确保离退休人员的基本生活。对此,财政建立“三条保障线”政策并提供资金补助,推动社会保障体系建设:
(1)国有企业下岗职工在再就业服务中心最长可领取三年的基本生活费;
(2)三年期满仍未实现再就业的,可继续领取失业保险金,领取时间最长为两年;
(3)享受失业保险金期满仍未就业的,可申请领取城市居民最低生活保障金。
2001年8月,国务院《关于西部大开发若干政策措施的实施意见》,大幅增加对“两个确保”和城市“低保”的投入,增加对中西部地区行政事业单位人员工资和建立“三条保障线”的资金补助,助力提高职工工资和“三条保障线”的居民增收工作:
对西部地区财政困难的省(自治区、直辖市),因执行1999年出台的提高机关事业单位职工工资和城镇低收入居民收入政策而增加的支出,由中央财政给予适当补助,补助额根据各地机关事业单位在职职工和离退休职工人数、月人均工资和离退休费增加额及转移支付补助系数确定。
中央补助地方国有企业下岗职工基本生活费、企业离退休人员基本养老金和城镇居民最低生活保障金支出,适当向西部地区倾斜。教育、科技、卫生、政法、文化、文物等专项资金补助的分配,也要向西部地区倾斜。
2005年12月,中共中央、国务院《关于推进社会主义新农村建设的若干意见》明确提出,要进一步完善农村五保户供养、特困户生活救助、受灾群众补助等社会救助体系;有条件的地方,要积极探索建立农村低保制度。
2008年10月,民政部会同发展改革委、财政部等11部委下发《城市低收入家庭认定办法》,首次提出在社会救助对象认定中查询相关部门和机构掌握的居民家庭收入、财产信息。
2012年9月,国务院印发《关于进一步加强和改进最低生活保障工作的意见》,明确了户籍状况、家庭收入和家庭财产三个认定低保对象的基本条件,并要求“加快建立跨部门、多层次、信息共享的救助申请家庭经济状况核对机制,健全完善工作机构和信息核对平台,确保最低生活保障等社会救助对象准确、高效、公正认定”。
2014年2月,国务院颁布《社会救助暂行办法》,以行政法规形式将农村低保和城市低保统一规定为最低生活保障制度。
2016年9月,国务院办公厅转发了民政部等6部门《关于做好农村最低生活保障制度与扶贫开发政策有效衔接的指导意见》,指导各地做好政策、对象、标准、管理四个方面的衔接。
2017年9月,民政部、国务院扶贫办联合下发《关于进一步加强农村最低生活保障制度与扶贫开发政策有效衔接的通知》。
2018年7月,民政部会同财政部、国务院扶贫办制定《关于在脱贫攻坚三年行动中切实做好社会救助兜底保障工作的实施意见》,指导各地进一步完善农村低保制度,健全低保对象认定方法,加大特困人员救助供养和临时救助力度。
2022年10月,多部门发布《关于进一步做好最低生活保障等社会救助兜底保障工作的通知》,巩固拓展脱贫攻坚成果,及时将符合条件的困难群众纳入社会救助范围,兜住、兜准、兜好困难群众基本生活底线。
2. 如何看待居民增收 ?
当前的宏观困境重要原因在于需求不足。外有逆全球化,内部则是地产供求关系发生重大变化和地方政府隐性债务压力高企的状态,内需是关键,而消费需要发挥更大作用,居民增收是扩大内需的关键所在。
“发挥消费拉动经济增长的基础性作用,通过增加居民收入扩大消费,通过终端需求带动有效供给,把实施扩大内需战略同深化供给侧结构性改革有机结合起来”
——2023年7月政治局会议
如何增加居民收入?
我们从历史中去找寻,稳定就业、增加工资、调节个税、降低小微企业税费、对居民进行转移支付和稳定财产性收入是关键。
在存量房贷利率调降之后,希望在增加居民收入方面,还能有更进一步的有力度政策支持。
本文作者:孙彬彬、隋修平,来源:天风证券,原文标题:《对居民部门还可以做些什么?》
孙彬彬 SAC 执业证书编号:S1110516090003



