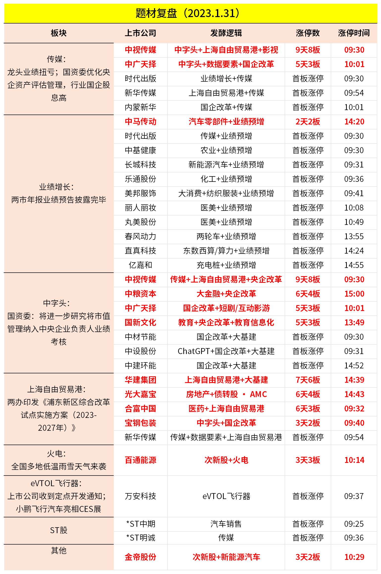
1月31日主题复盘 | 中字头、传媒局部活跃,业绩暴雷成重灾区

一、行情回顾

沪指今日震荡调整,深成指尾盘跌超2%,创业板指走势稍强,黄白二线大幅分化,权重股宁德时代大涨近8%。三大指数均收出月线六连阴,沪指本月跌超6%,深成指本月跌超13%,创业板指本月累计跌超16%,科创50指数本月跌近20%。保险、银行、券商等金融股盘中拉升,中银证券新华保险苏州银行等走势较强。中字头个股冲高回落,中视传媒7连板,中材节能中粮资本涨停。下跌方面,年报预亏预减股重挫,青岛中程盛新锂能合力泰景峰医药美吉姆等多股跌停。个股跌多涨少,两市超4700只个股下跌,今日成交额7583亿元。

二、当日热点

1.传媒

传媒板块今日表现主动,在中视传媒7连板刺激下,其传媒属性扩散。各地国资委传媒股表现,比如上海国资的新华传媒、内蒙古的内蒙新华、湖南国资的中广天择

2.业绩增长

昨日两市年报业绩预告披露完毕,从业绩表现来看,电商、农产品、纺织服装业绩普遍预增,创业板权重宁德时代公告业绩预告后,今日涨近8%,盘中带领创业板冲高。

3.中字头

中字头依然是资金交易重心,中视传媒7板之外,中粮资本中材节能中设股份等多股涨停。

消息上,国务院国资委近日印发了《关于优化中央企业资产评估管理有关事项的通知》。通知首次提出央企应当对资产评估项目实施分类管理,要求央企确定重大资产评估项目划分标准,对重大资产评估项目管理提出一系列有针对性的管控要求。通知明确了8类可以不进行资产评估的情形,确定了5类可以进行估值的情形。

华鑫证券认为,将市值管理纳入央企负责人考核,与央企高质量发展要求相辅相成,有助于提升央企管理层对于公司市值的重视程度,推动央企市值回归理性价值,进而形成公司经营价值与资产市场价值的良性循环。

中金公司表示,将央企发展与其上市平台企业的市值变化挂钩,有助于赋予市场一定的权重来优化评估央企负责人的经营管理成效。

除上述热点表现外,市场情绪冷淡。从跌幅榜来看,今日4家创业板股票跌停,主板个股跌停数量急剧增加,主要集中在业绩暴雷股以及AI、上海等小盘股。

风险提示及免责条款
市场有风险,投资需谨慎。本文不构成个人投资建议,也未考虑到个别用户特殊的投资目标、财务状况或需要。用户应考虑本文中的任何意见、观点或结论是否符合其特定状况。据此投资,责任自负。
风险提示及免责条款
市场有风险,投资需谨慎。本文不构成个人投资建议,也未考虑到个别用户特殊的投资目标、财务状况或需要。用户应考虑本文中的任何意见、观点或结论是否符合其特定状况。据此投资,责任自负。