摘 要
大道至简,稳增长的大背景,债市关键看政策做加法还是做减法。
金融内涵式发展,如果是先做减法,利率自然是下行的结果。
至于风险,则在于什么时候开始做加法。
至于金融内涵式发展过程中R007的变化可能,或者说非银行为带来的债市波动,我们认为最多只是局部扰动,很难改变趋势或者方向。
至于策略,关键期限点位需要尊重央行的提示,剩下的就继续做平曲线、做窄利差。
正文
央行发布数据显示,5月社融新增2.1万亿元,同比增长8.4% 。5月信贷余额增速下滑至9.3% ,M2同比增长7%,低于上月的7.2%,延续2023年年初以来持续下降趋势,也低于2021年最低增速;M1同比下降4.2%,较上月再度大幅回落2.8个百分点。
在政策应对有效需求不足,着力推动经济回升向好的背景下,金融数据告别了过去外延扩张的状态,这种内涵式发展状态对债市意味着什么?如何理解?
1. 金融数据内涵式发展有三大前提
第一,金融“挤水分”“防空转”。
央行明确:核算方法优化调整,挤去金融数据“水分”。同时,央行在第一季度货币政策执行报告中提及资金空转问题,指出要畅通货币政策传导机制,避免资金沉淀空转。
第二,财政稳健发力。
一方面,财政确实在发力。5月新增社融回升主要靠财政发力带动,其中政府债净融资1.2万亿元,同比多增0.7万亿元,止住了社融增速继续快速下跌的势头。如果排除政府债,其他部分社融余额增速继续下滑。
另一方面,今年预算赤字仍然有控制,总体政府债发行速度也偏慢。
第三,信贷盘活存量,提升效能。
今年以来,政策要求盘活信贷存量、提升效能。
今年前5个月,人民币贷款新增11.14万亿元,与去年同期相比有所减少,5月单月新增人民币贷款9500亿元,同比少增4100亿元,明显弱于季节性水平。
2.如何看待金融深化?
我们认为金融内涵发展要与金融深化一同理解。
我国长期高度关注货币供应量和信贷等总量金融指标,潜在假定是其与经济增长高度相关。实际上,随着金融深化和经济结构转型,这种相关性正在减弱。历史上主要发达经济体都曾关注过类似的总量指标,但随着金融脱媒加剧,又逐步淡化并放弃盯住这些指标 。
如何看待金融深化和经济金融结构转型,我们对比中国和美国主要融资市场的存量状态:
从股票市值占GDP的比例来看,美国股票市值占GDP的比重接约139%,而中国约65%。
从信贷余额占GDP的比例来看,中国信贷余额占GDP的比重已超250%,而美国信贷余额占GDP的比重在63%左右。
中国债券市场规模占经济总量的比重近年来持续上升,目前中国债券市场规模占经济总量的权重已超100%,而美国目前是162%左右。
截至2023年底,美国国债在其债券市场中的权重接近60%,而中国不到20%。
一方面,中国确实还需要进一步加强金融深化,但另一方面也说明,要摆脱对信贷等传统依赖,资本市场和政府债券对于经济的支持还需要进一步增强,在此之前,似乎还不能简单脱离信贷支持。
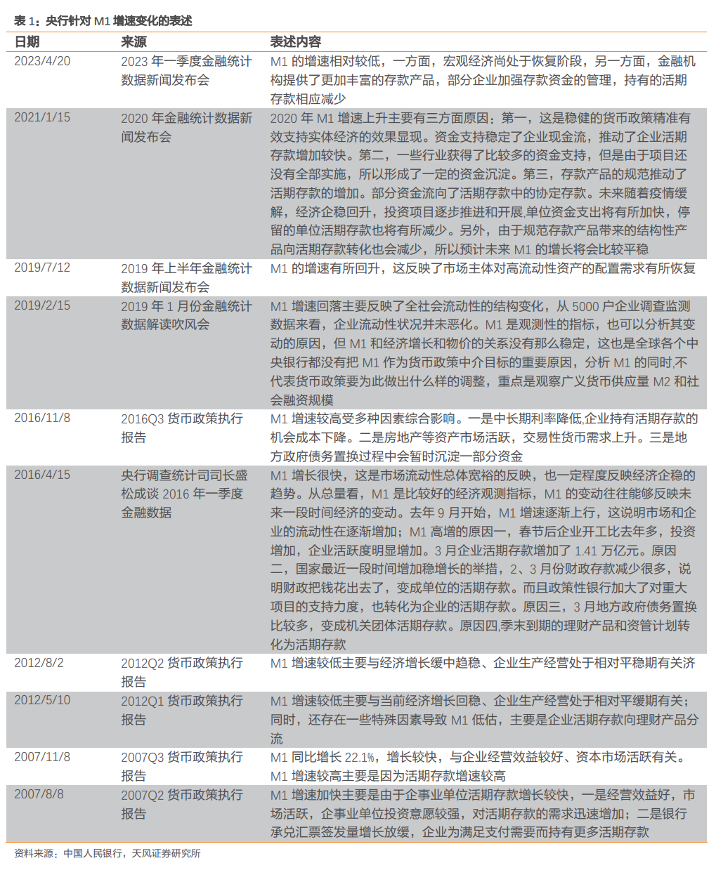
3.如何看待M1?
目前,人民银行M1的统计口径为流通中现金(M0)、企业活期存款、机关团体部队存款、农村存款以及个人信用卡存款的总和。
结合历史上央行对M1解释(表1),我们基本可以概括如下原因可能导致M1走低:
1、宏观经济承压或者尚处于恢复阶段;
2、货币政策向实体传导不畅;
3、财政政策力度不足,向实体转移不够;
4、企业所获得资金支持不足,企业流动性状况有所恶化,支付能力下降;
5、金融机构提供了更加丰富的存款产品,部分企业加强存款资金的管理,持有的活期存款相应减少;
6、市场主体配置偏向于低流动性资产;
7、企业持有活期存款的机会成本较高;
8、企业开工、投资、生产意愿或能力不足;
9、房地产市场不活跃,交易性货币需求下降;
10、资本市场不活跃;
11、地方政府债务压力高企。
5月M1进一步大幅回落,如果将居民活期存款纳入M1统计范畴,将有何变化?
把居民活期存款计算进入M1,总体同比增速仍显示是下行趋势。
至于原因,除手工补息等监管因素影响外,我们判断其他可能的影响因素如下:
首先,房地产市场弱复苏抑制了M1增速回升。
其次,政府债发行进度偏慢对M1支持不足。
最后,银行代客结售汇回落,说明一部分资金推迟结汇,进而拖累M1。
4.如何看待债市风险?
第一,年初以来,CPI和PPI同比确实在回升,但是基于历史,以及对应与利率走势关系观察,目前CPI和PPI同比读数和后续走势可能还不至于构成债市实质性风险。第二,从经济预期观察,现阶段PMI读数情况说明总体企业预期仍然偏弱。
第三,政府债净融资表现考虑,关键是财政缺口问题,地方基金预算缺口依然较大,而政府加杠杆并未有效补足缺口。
第四,非银负债改善,带来R007和DR007利差收窄,R007阶段性下行确实是最近一段时间债市的重要推力,这在政策金融债、信用债等品种上都有明显反映,资金面确实是债市后续的一个不稳定因素,但是否有可能对债券市场重定价,还需要关注实际走势。
本文作者:天风固收孙彬彬,本文来源:固收彬法,原文标题:《金融数据内涵式发展对于债市意味着什么?》
本报告分析师:
孙彬彬 SAC 执业证书编号:S1110516090003
隋修平 SAC 执业证书编号:S1110523110001




