7*24 快讯

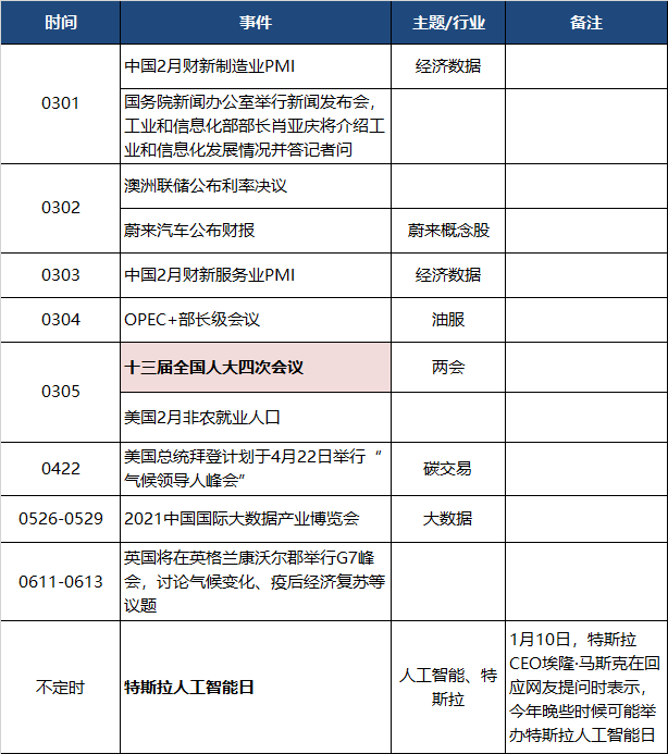
投资日历 | 3月1日-3月7日关注:打新、全国两会、工信部发布会、蔚来财报。

风险提示及免责条款
市场有风险,投资需谨慎。本文不构成个人投资建议,也未考虑到个别用户特殊的投资目标、财务状况或需要。用户应考虑本文中的任何意见、观点或结论是否符合其特定状况。据此投资,责任自负。