IPO高峰、解禁高峰对港股走势有影响吗?
(1)2025年港交所以117家IPO,2859亿港元的IPO总募集资金,时隔4年重回全球榜首。市场预期2026年港股IPO募资规模有望延续强势,并突破3000亿港元。截至2026年1月10日,仍有300家公司在港股IPO排队上市,绝大部分等待排队上市的公司,主要集中在科技(软件服务、硬件设备、半导体等)和医药(医药生物、医疗设备与服务),可能是受益于港交所的18A章和18C章上市。
(2)一级市场抽水通常对港股走势没有绝对性影响。拉长时间看,IPO高峰、募资高峰(算入上市后募资,即配售+供股+代价发行)并不会扭转港股的趋势。典型的例如10年、14-15年、17年、20年、25年港股的募资高峰都对应的港股的牛市,背后可能是由于港股市场出现明显好转,部分企业有扩张需求,选择相对高点在资本市场募资。
(3)港股IPO不会导致市场走熊,甚至可能会由于市场对于港元的需求激增,港元汇率触及强方保证,香港金管局在银行间市场释放流动性,降低HIBOR利率,推升港股的牛市,典型的例如去年4-5月。
(4)IPO对港股市场的真正影响,可能在于主板上市之后6个月的基石投资者解禁潮,典型的例如11年年中、15年下半年、19年3月、21年二季度、22年年中,基石投资者的解禁潮,都与港股下跌出现在相似时间段。从个股层面看,去年宁德时代和恒瑞医药在11月中下旬解禁前一周,都面临较大程度的回调,在解禁完成后快速见底/出现回升。
(5)但是2025年也出现了例外情况,解禁只是意味着基石投资者“可以卖”,而不是“必须卖”或“立刻卖”,经营超预期会吸引新的指数基金、南下资金、外资买入,这股新的买盘力量,完全可以覆盖甚至远超那些因资金安排而退出的基石投资者的卖盘。典型的就是港股在2025年二季度的解禁潮,并没有导致港股市场的回落。
(6)在2026年的3月以及9月,可能会有新一轮的中大型规模公司(市值300亿港元以上)的限售股解禁潮。
港股通、恒生科技的纳入前后,股价会如何波动?
(1)港股通:入通后的短期股价上涨并非对所有公司都有效,事实上,如果全样本来复盘入通后的股价表现,上涨概率并不高。
(2)恒生科技:由于港股机构投资者较多,对指数调仓的预测相对到位,在指数调整(执行日)之前30天左右,通常股价就会有所反应;公告日后2-3个工作日股价反应迅速;不管是纳入还是剔除,在指数调整完成后(执行日之后),通常会出现下跌,并在一周之后调整结束。
风险提示:地缘政治风险,海外通胀风险,国内稳增长政策低预期等。
一、如何看待2026港股IPO高峰?
(一)IPO高峰、解禁高峰对港股走势有影响吗?
2024年10月18日,香港证监会与香港联交所作出联合声明,宣布将优化新上市申请审批流程时间表,进一步提升香港作为区内领先的国际新股集资市场的吸引力。港股在2025年以来迎来新一轮上市潮,2025年港交所以117家IPO,2859亿港元的IPO总募集资金,时隔4年重回全球榜首。市场预期2026年港股IPO募资规模有望延续强势,并突破3000亿港元。
截至2026年1月10日,仍有300家公司在港股IPO排队上市,绝大部分等待排队上市的公司,主要集中在科技(软件服务、硬件设备、半导体等)和医药(医药生物、医疗设备与服务),可能是受益于港交所的18A章和18C章上市。(1)18A章:允许“同股不同权”、未有收入的生物医药公司赴港上市;18C章:允许未有收入、未有盈利的“专精特新”科技公司赴港上市。(2)截至2026年1月10日,根据当前港股排队上市公司的行业分布数据,科技与医疗健康领域呈现出明显的集中度。软件服务行业以61家公司位居首位,紧随其后的是医药生物(51家)和硬件设备(45家),半导体、医疗设备与服务行业,分别有23家和16家公司处于聆讯处理中阶段。
一级市场抽水通常对港股走势没有绝对性影响。25年IPO两次高峰5月、9月恒指、恒科均取得正收益,并且9月行情甚至出现放量上涨。
拉长时间看,IPO规模高峰、募资高峰(算入上市后募资,即配售+供股+代价发行)并不会扭转港股的趋势,更不会引发港股市场的下跌。典型的例如2010年、2014-2015年、2017年、2020年、2025年港股的募资高峰都对应的港股的牛市,背后可能是由于港股市场出现明显好转,部分企业有扩张需求,选择相对高点在资本市场募资。
港股IPO不仅不会导致市场走熊,甚至可能会由于市场对于港元的需求激增,港元汇率触及强方保证,香港金管局在银行间市场释放流动性,降低HIBOR利率,进一步推升港股的牛市,典型的例如去年4-5月,由于香港融资火热、企业分红回购、南向和外资流入港股等原因,港元需求非常强劲,但美元相比之下则持续弱势,所以港元触及强方保证7.75。随后香港金管局出手,5月初在银行间市场4天内注资1294亿港元,释放流动性,HIBOR降低至历史低位。
IPO对港股市场的真正影响,可能在于主板上市之后6个月的基石投资者解禁潮:(1)控股股东6个月禁售期+期满后6个月内不得丧失控股股东地位。(2)基石投资者至少6个月的禁售期。典型的例如2011年年中、2015年下半年、2019年3月、2021年二季度、2022年年中,基石投资者的解禁潮,都与港股下跌出现在相似时间段。
从个股层面看,去年宁德时代和恒瑞医药在11月中下旬解禁前一周,都面临较大程度的回调,在解禁完成后快速见底/出现回升。
但是2025年也出现了例外情况,解禁只是意味着基石投资者“可以卖”,而不是“必须卖”或“立刻卖”,经营超预期会吸引新的指数基金、南下资金、外资买入,这股新的买盘力量,完全可以覆盖甚至远超那些因资金安排而退出的基石投资者的卖盘。典型的就是港股在2025年二季度的解禁潮,并没有导致港股市场的回落。
在2026年的3月以及9月,可能会有新一轮的中大型规模公司(市值300亿港元以上)的限售股解禁潮,例如紫金黄金国际和奇瑞汽车的解禁到期,9月存在4000亿左右的限售股解禁。其中,需要注意的是,2026年的限售股解禁规模的统计口径,并未包含26年上半年港股IPO公司在6个月后基石投资者解禁。
备注:在传统计算港股解禁潮的公式中,采用的是全部港股上市公司的解禁规模,这就导致部分即便解禁也难以抛售出去的限售股,也被算入解禁潮中,例如,部分市值较小、流动性较差的港股上市公司,即便解禁,由于缺乏对手盘,也无法进行有效抛售。因此,在下方解禁潮统计中,采用两个口径,一是仅计算市值300亿港元以上公司的解禁规模,二是全部口径的港股解禁规模。
(二)港股通、恒生科技的纳入前后,股价会如何波动?
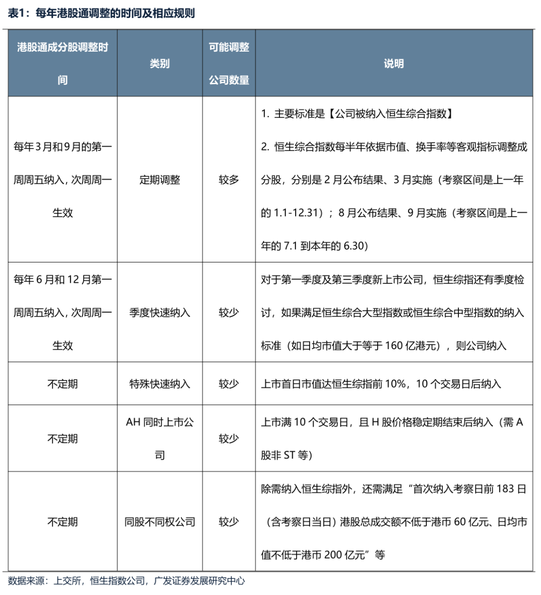
每年之中有两个固定的“入通”时点:
1.每年3月和9月的第一周周五纳入,次周周一生效:这是每半年度的定期调整,通常涉及公司最多。主要标准是【公司被纳入恒生综合指数】(注意不是恒生指数),恒生综合指数每半年依据市值、换手率等客观指标调整成分股,分别是2月公布结果、3月实施(考察区间是上一年的1.1-12.31);8月公布结果、9月实施(考察区间是上一年的7.1到本年的6.30)。
2.每年6月和12月第一周周五纳入,次周周一生效:属于季度快速纳入,仅作用于新上市公司,涉及公司往往不多。对于第一季度及第三季度新上市公司,恒生综指还有季度检讨,如果满足恒生综合大型指数或恒生综合中型指数的纳入标准(如日均市值大于等于160亿港元),则公司纳入。
3.此外,还有几种不定期的纳入方式:比如特殊快速纳入(上市首日市值达恒生综指前10%,10个交易日后纳入)、AH同时上市公司纳入(上市满10个交易日,且H股价格稳定期结束后纳入)、同股不同权公司纳入(除需纳入恒生综指外,还需满足“首次纳入考察日前183日(含考察日当日)港股总成交额不低于港币60亿元、日均市值不低于港币200亿元”等)。
我们在报告《入通后的南下流入能否带动股价上涨?今年还有哪些公司可能入通?》中提到,虽然入通后各龙头公司多会马上迎来港股通的流入,并推动股价上涨,且最初几天的流入斜率最为陡峭。但入通后的短期股价上涨并非对所有公司都有效,事实上,如果全样本来复盘入通后的股价表现,上涨概率并不高,即这并不是一个简单的量化择时策略。
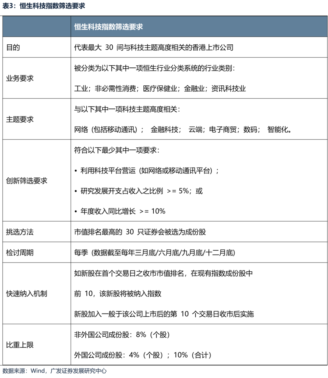
恒生科技指数的编制规则旨在选取30家最具代表性的香港上市科技公司,其筛选首先要求公司属于工业、非必需性消费、医疗保健、金融或资讯科技行业,并且业务须与网络、金融科技、云端、电子商务、数码或智能化等科技主题高度相关;同时,公司必须满足至少一项创新标准,包括利用科技平台运营、研发开支占收入不低于5%,或年度收入增长不低于10%。合资格证券按市值排名,最高的30只被选为成份股,并实行季度检讨。此外,规则设有快速纳入机制,允许上市初期市值排名前列的新股快速进入指数,并对成份股设有个股权重上限(非外国公司8%,外国公司4%)。
对于成分股纳入/剔除恒生科技而言:
1.提前30日股价就会有所反应:可能由于港股机构投资者较多,对指数调仓的预测相对到位,在指数调整(执行日)之前30天左右,通常股价就会有所反应。纳入恒生科技成分股的公司上涨较多、剔除出成分股的公司下跌较多。
2.公告日后2-3个工作日股价反应迅速:恒生指数系列成份股变动公告(公告日),通常会提前执行日10个工作日(约2周),发出公告之后,宣布纳入的公司通常会在短期(2~3个工作日)快速上涨;而宣布剔除的公司通常会在短期(2~3个工作日)快速下跌。
3.不管是纳入还是剔除,在指数调整完成后(执行日之后),通常会出现下跌,并在一周之后调整结束。
二、本周全球资金流动
(一)A/H股市场
1. AH互联互通方面
北向资金本周日均成交额减少。本周(1月5日—1月9日)北向资金总成交金额为1.64万亿元,日均成交额为4089.39亿元,较上周日均成交金额减少2375.61亿元。
南向资金本周转流入。本周(1月5日—1月9日)南向资金净流入额294.59亿港元,上周为净流出34.52亿港元。个股层面,南向资金净买入额排名靠前的个股包括小米集团-W(净买入55.53亿港元),快手-W(净买入22.87亿港元),中芯国际(净买入17.19亿港元);净卖出额排名靠前的个股包括中国移动(净卖出44.43亿港元),恒生中国企业指数ETF(净卖出19.66亿港元),紫金矿业(净卖出6.83亿港元)。
2.外资流向方面:A资金转流入、H资金流出收敛
A资金转流入、H资金流出收敛。截至本周三(12月31日—1月7日),A股外资流入0.87亿美元,上周流出1.3亿美元;H股外资净流出0.23亿美元,相较上周流出0.79亿美元收敛。
(二)海外重要市场
1.美股资金流向
美股主被动资金转流出。截至本周三(12月31日—1月7日),美股主动资金流出47.89亿美元,上周流入23.31亿美元;被动资金流出14.17亿美元,上周流入64.32亿美元收敛。
2.其他重要市场资金流向:本周日本市场资金转流出、发达欧洲市场资金流入增加
本周日本市场资金转流出、发达欧洲市场资金流入增加。其中,日本市场本周流出1.73亿美元,上周为流入11.1亿美元;发达欧洲市场本周流入22.99亿美元,上周为流入10.78亿美元。
三、风险提示
地缘政治冲突超预期使得全球通胀再度出现大幅上行压力;海外通胀反复及美国经济韧性使得全球流动性宽松的节奏低于预期(美联储降息节奏、美债利率下行幅度低于预期);国内稳增长政策力度不及预期,使得经济复苏乏力及市场风险偏好下挫等;模型基于历史数据来分析,可能存在有效性和适用性不足的问题。
本文来源:晨明的策略深度思考




